网站首页
学校概况
校长寄语
学校简介
文化理念
制度建设
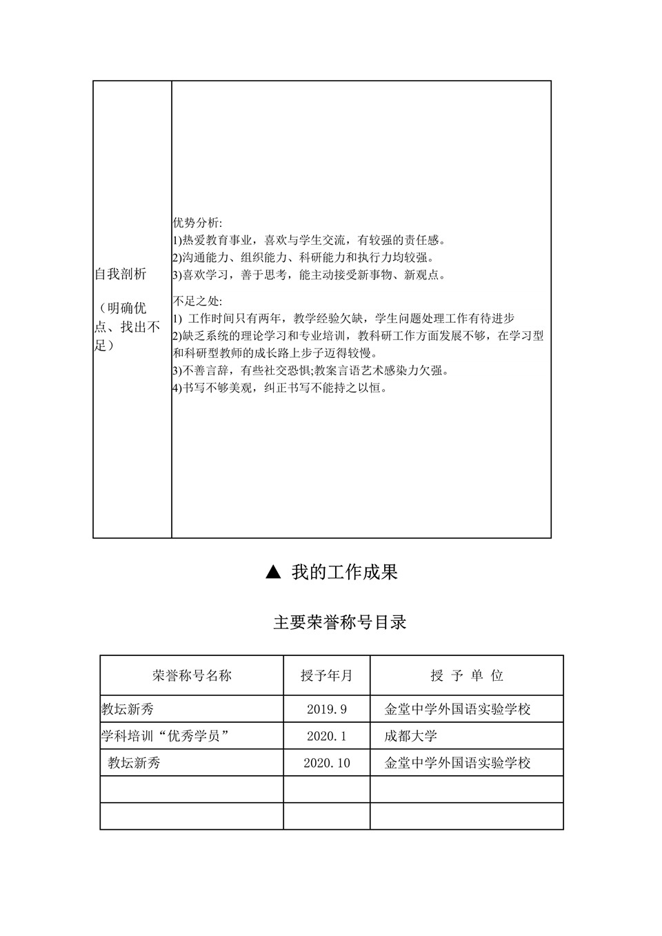
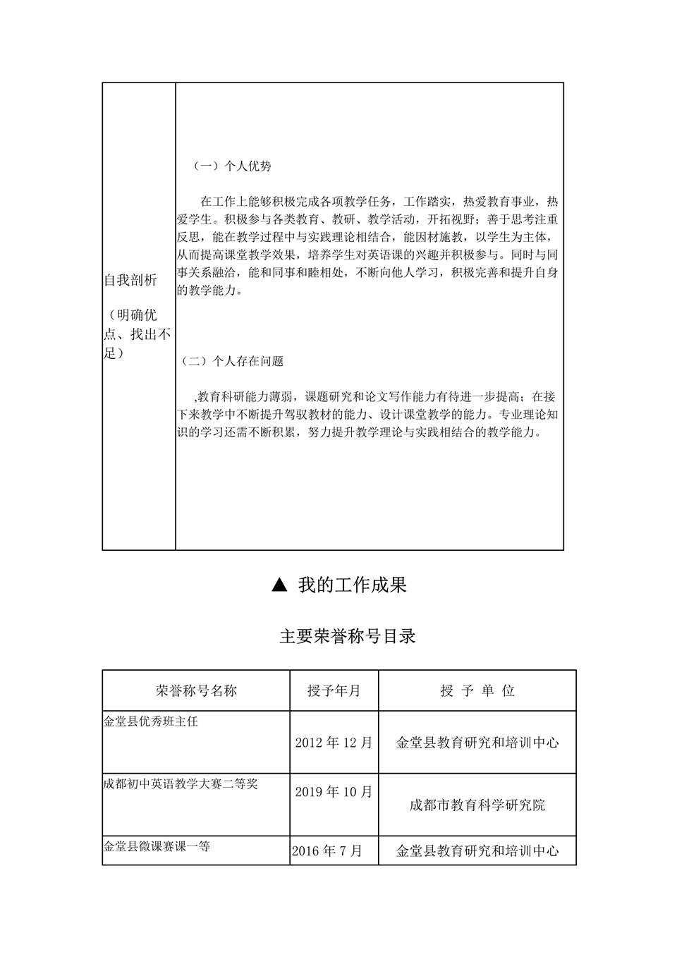
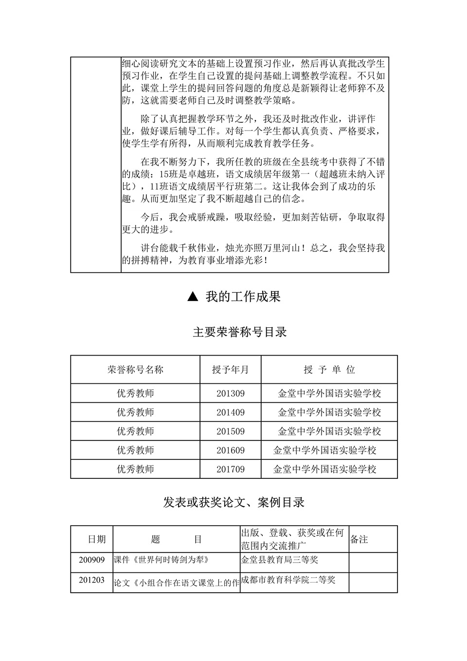
学校荣誉
美丽校园
机构设置
管理团队
名师团队
大事记
校园资讯
金外新闻
校园公告
媒体报道
对外交流
校园电视台
教育教学
科研课改
教研活动
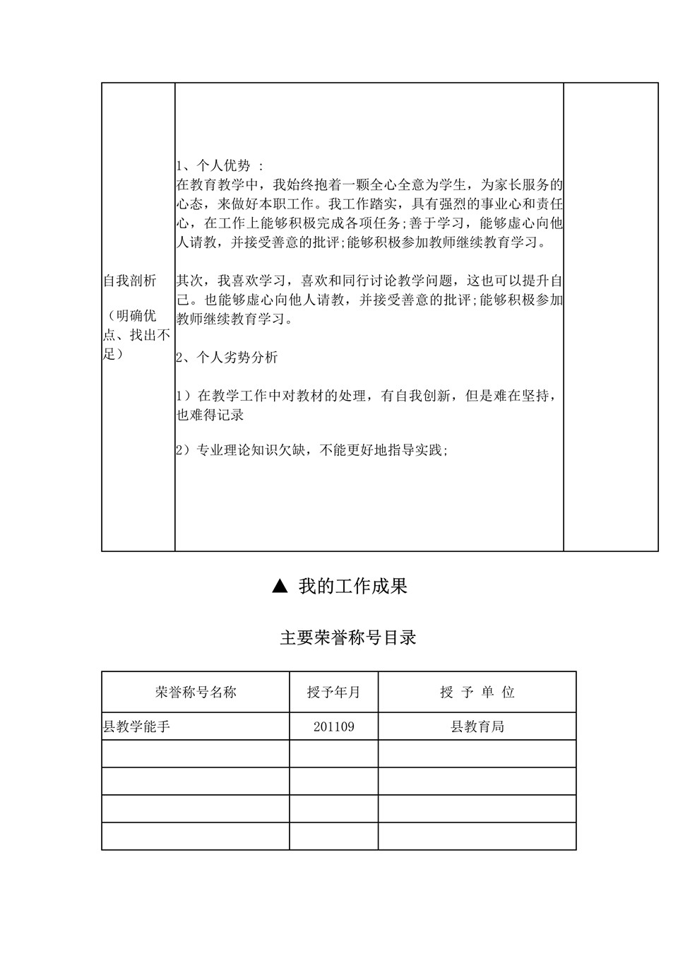
教师荣誉
德育天地
德育资讯
学生组织
学生活动
学生社团
学生荣誉
学生之星
优秀毕业生
党建之窗
结对共建
职工天地
团队活动
校园建设
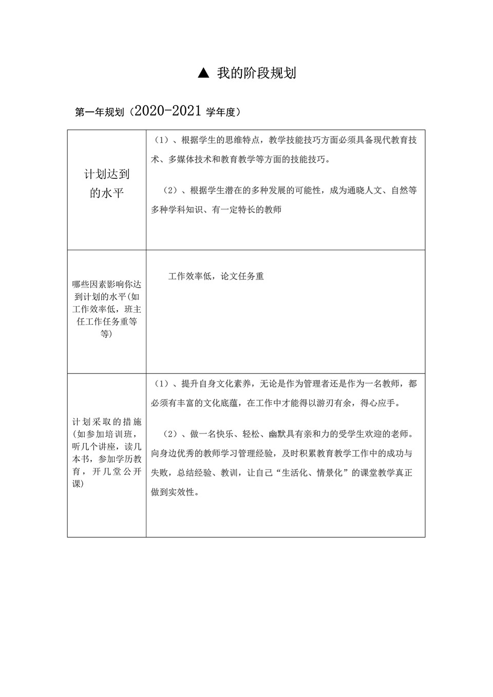
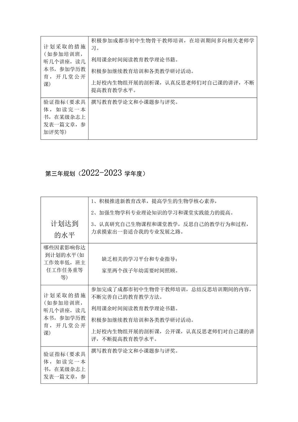
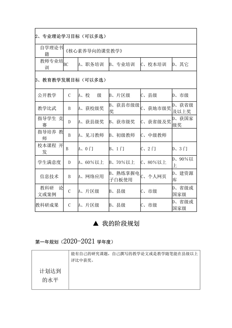
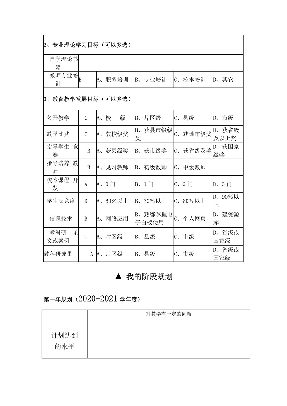
五年规划
家校共育
文明校园
法制校园
禁毒专栏
绿色学校
校史馆
智慧校园
教育督导
校园全景
校长信箱:jtwgy2024@163.com
学科资源
搜索
网站首页
学校概况
校长寄语
学校简介
文化理念
制度建设
学校荣誉
美丽校园
机构设置
管理团队
名师团队
大事记
校园资讯
金外新闻
校园公告
媒体报道
对外交流
校园电视台
教育教学
科研课改
教研活动
教师荣誉
德育天地
德育资讯
学生组织
学生活动
学生社团
学生荣誉
学生之星
优秀毕业生
党建之窗
结对共建
职工天地
团队活动
校园建设
五年规划
家校共育
文明校园
法制校园
禁毒专栏
绿色学校
校史馆
智慧校园
教育督导
教育督导
学校概况
校园资讯
教育教学
德育天地
党建之窗
校园建设
校史馆
智慧校园
所在位置:
首页
>
教育督导
>
正文
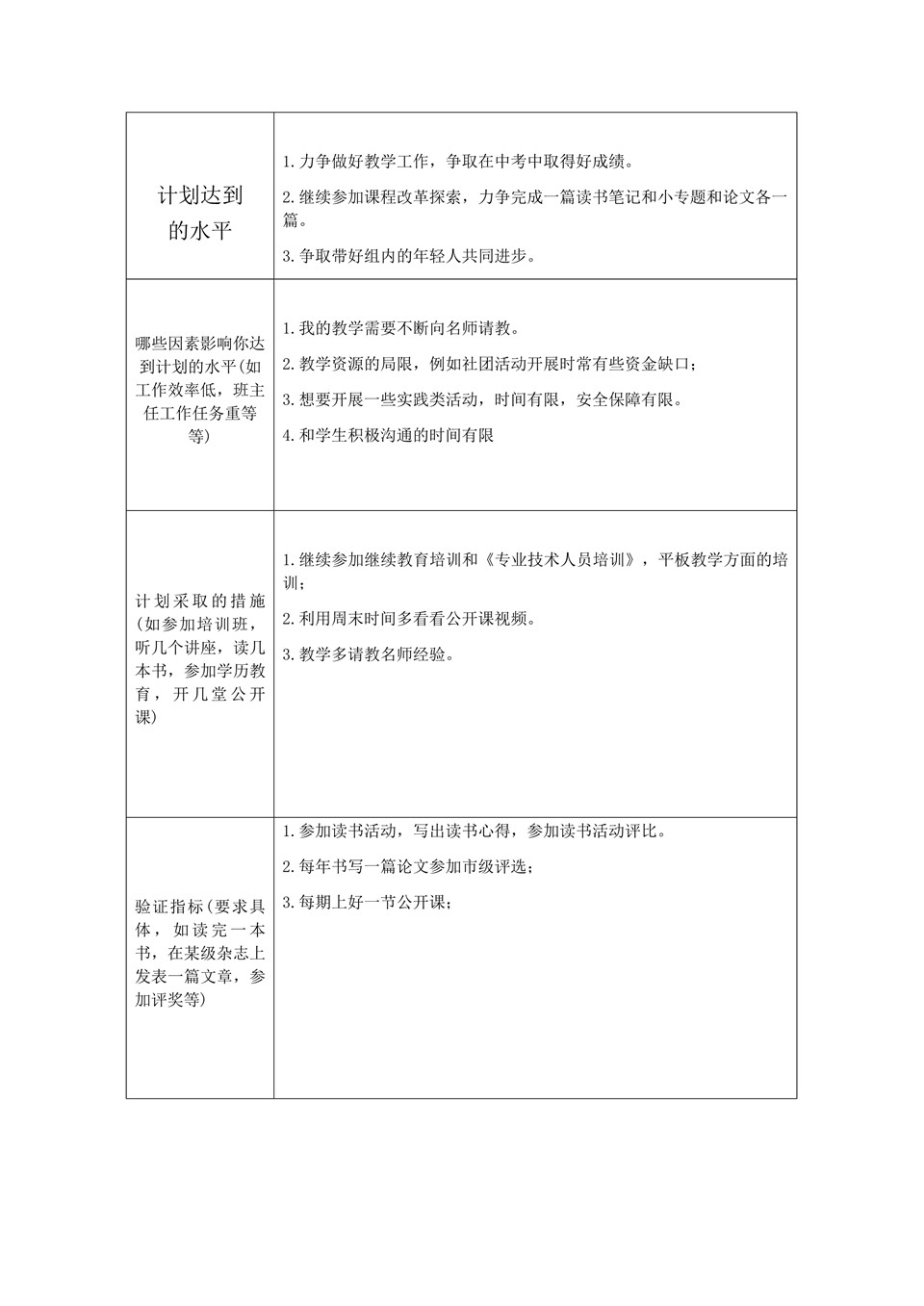
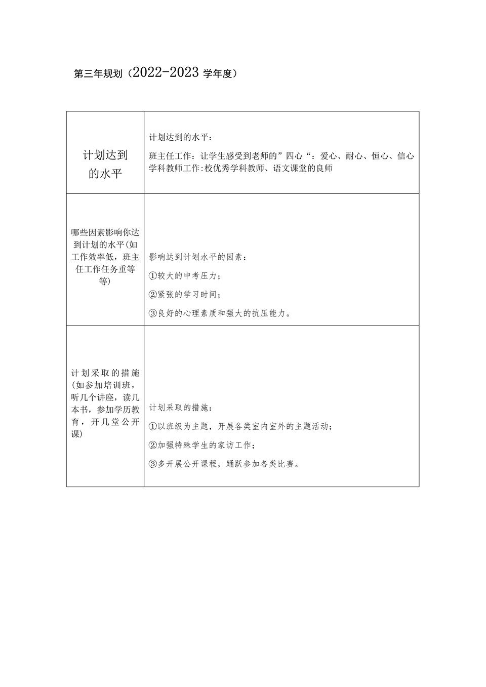
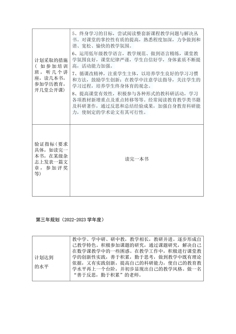
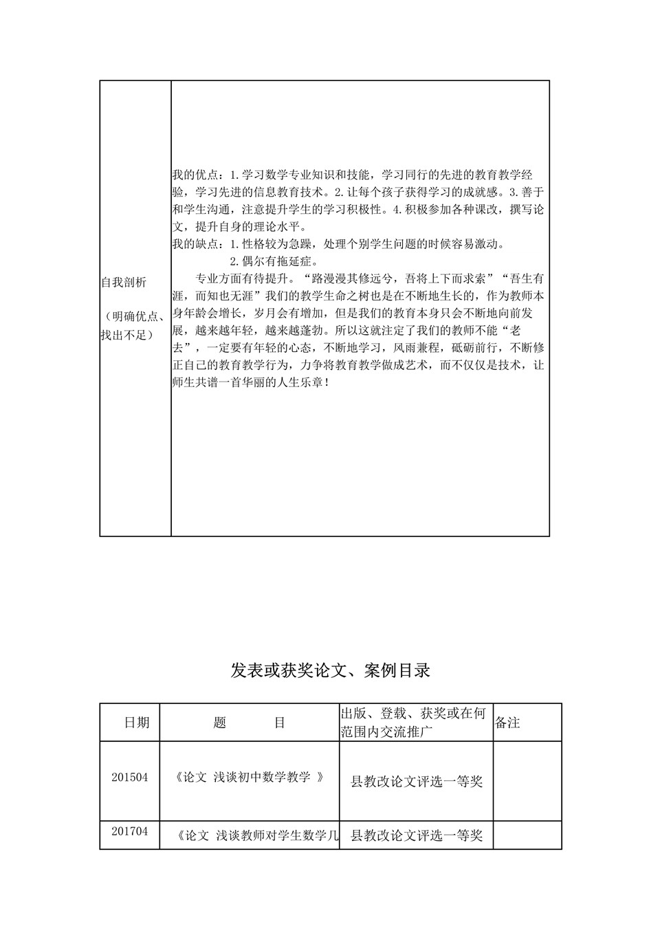
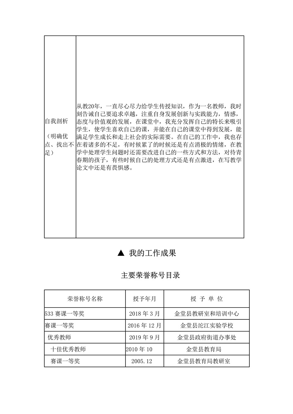
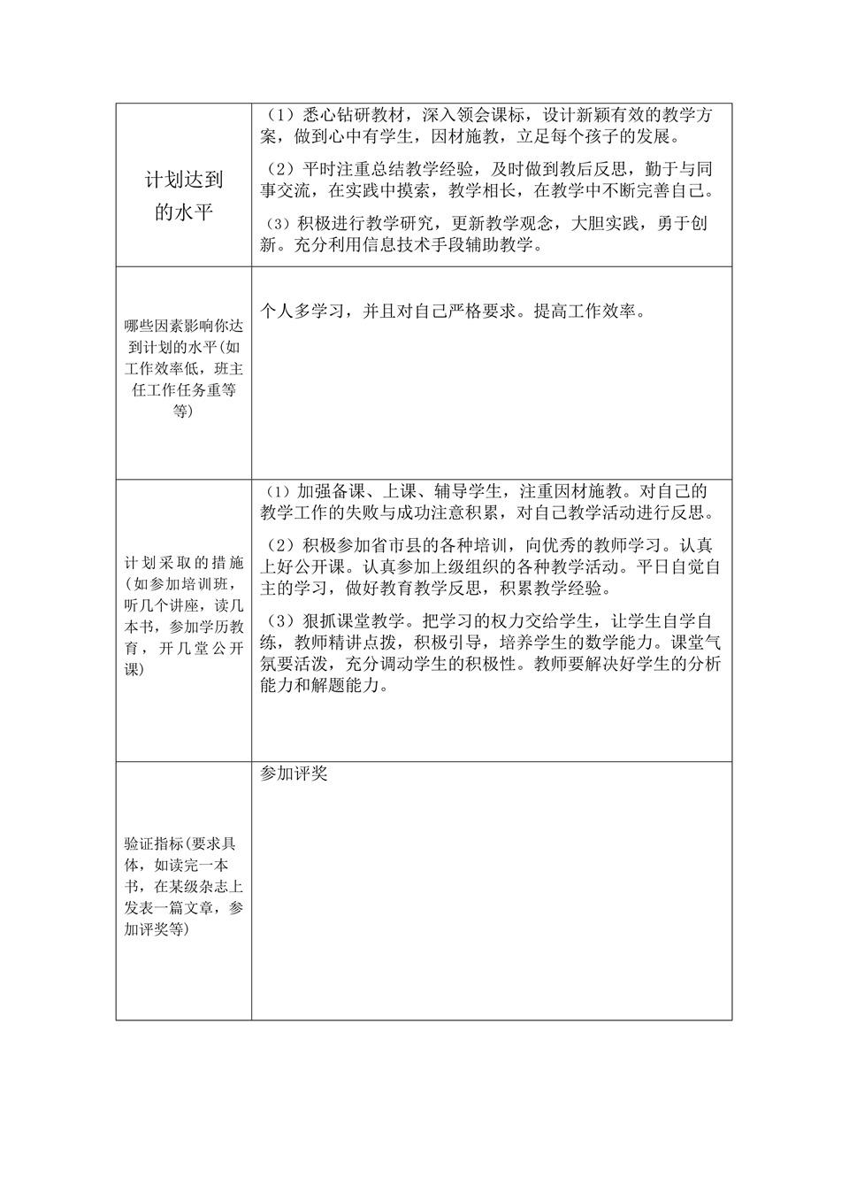
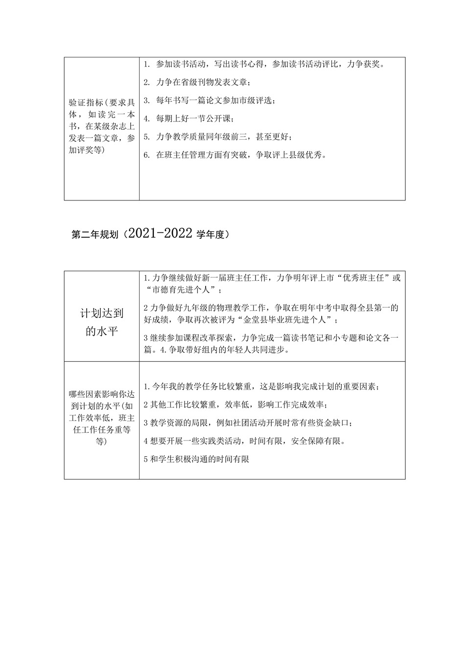
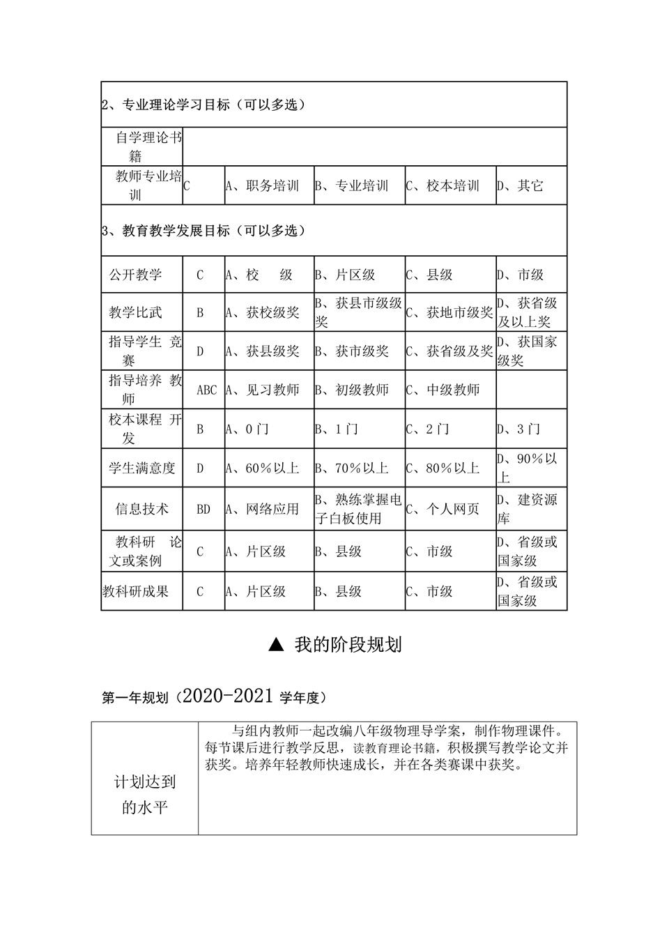
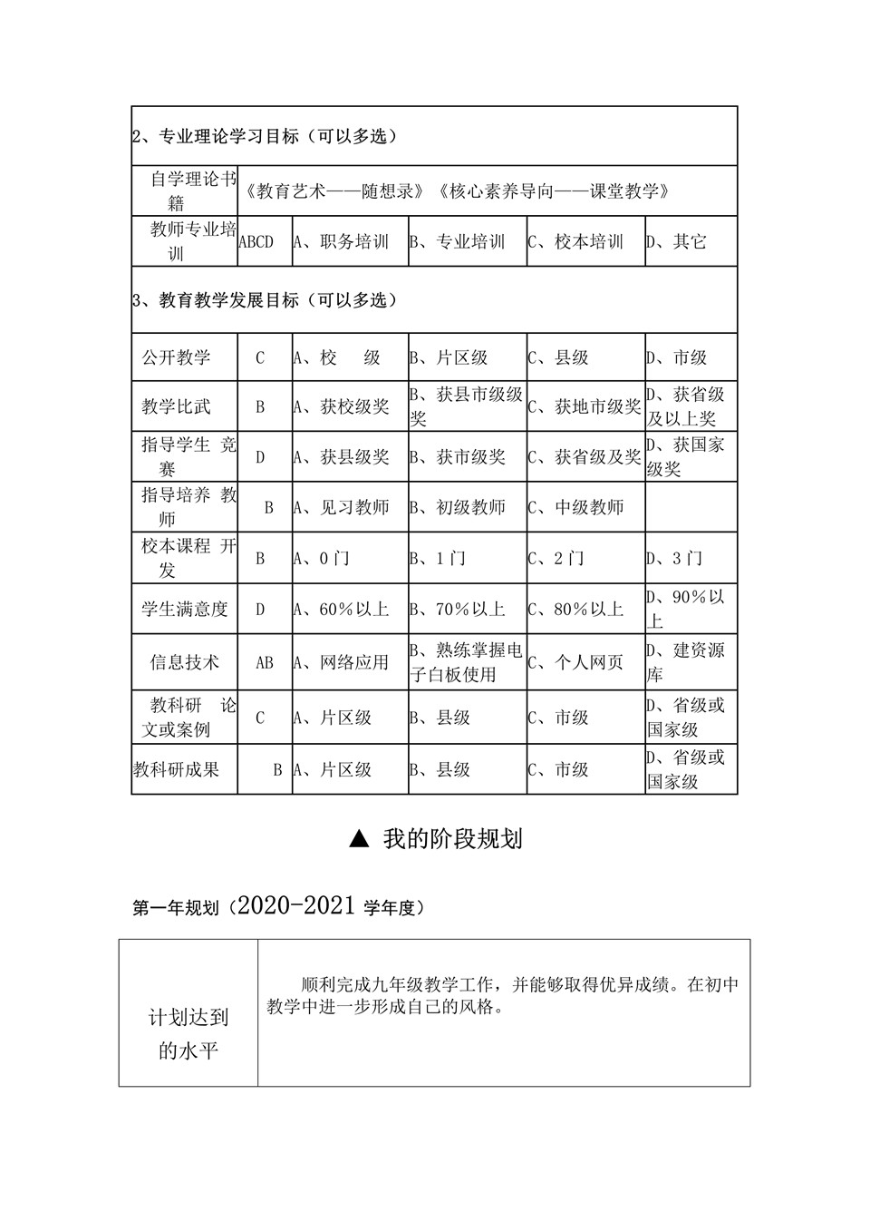
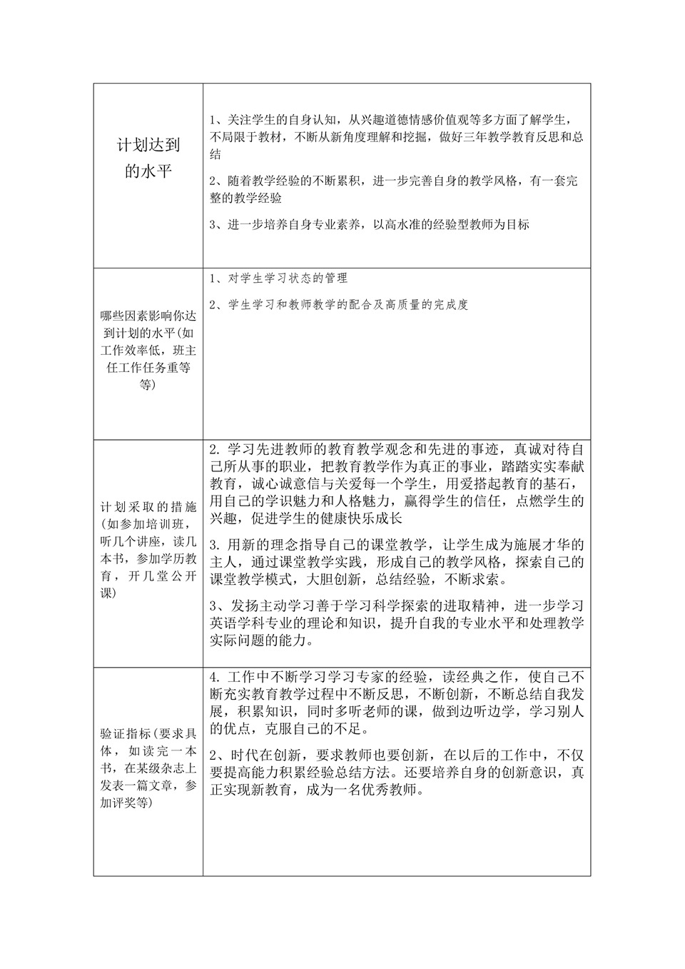
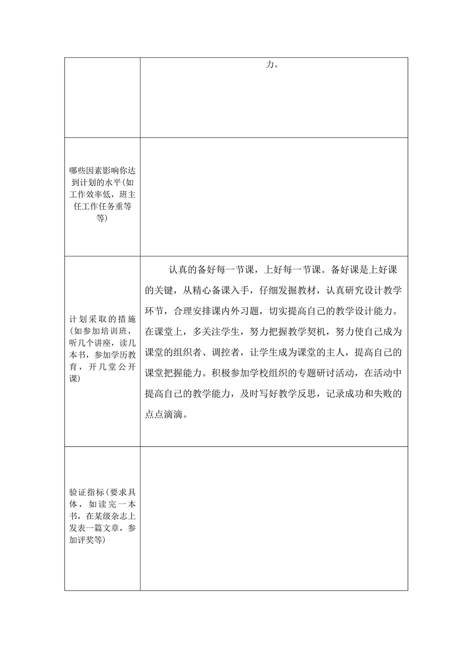
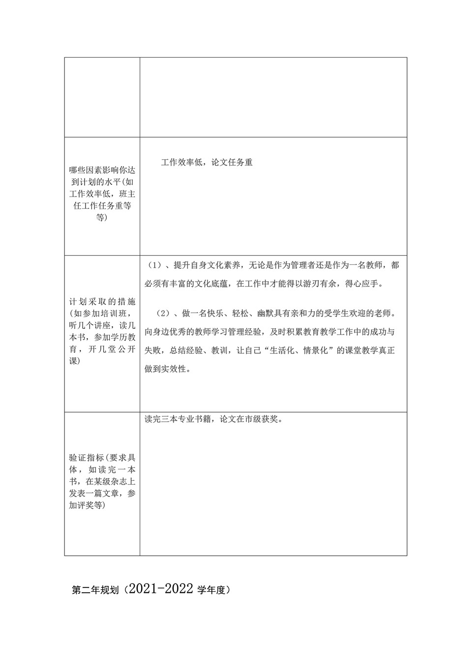
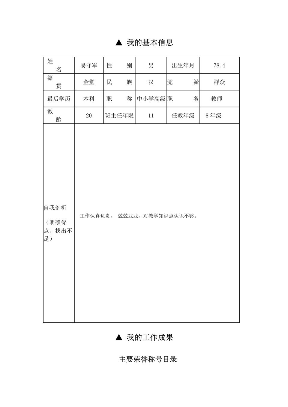
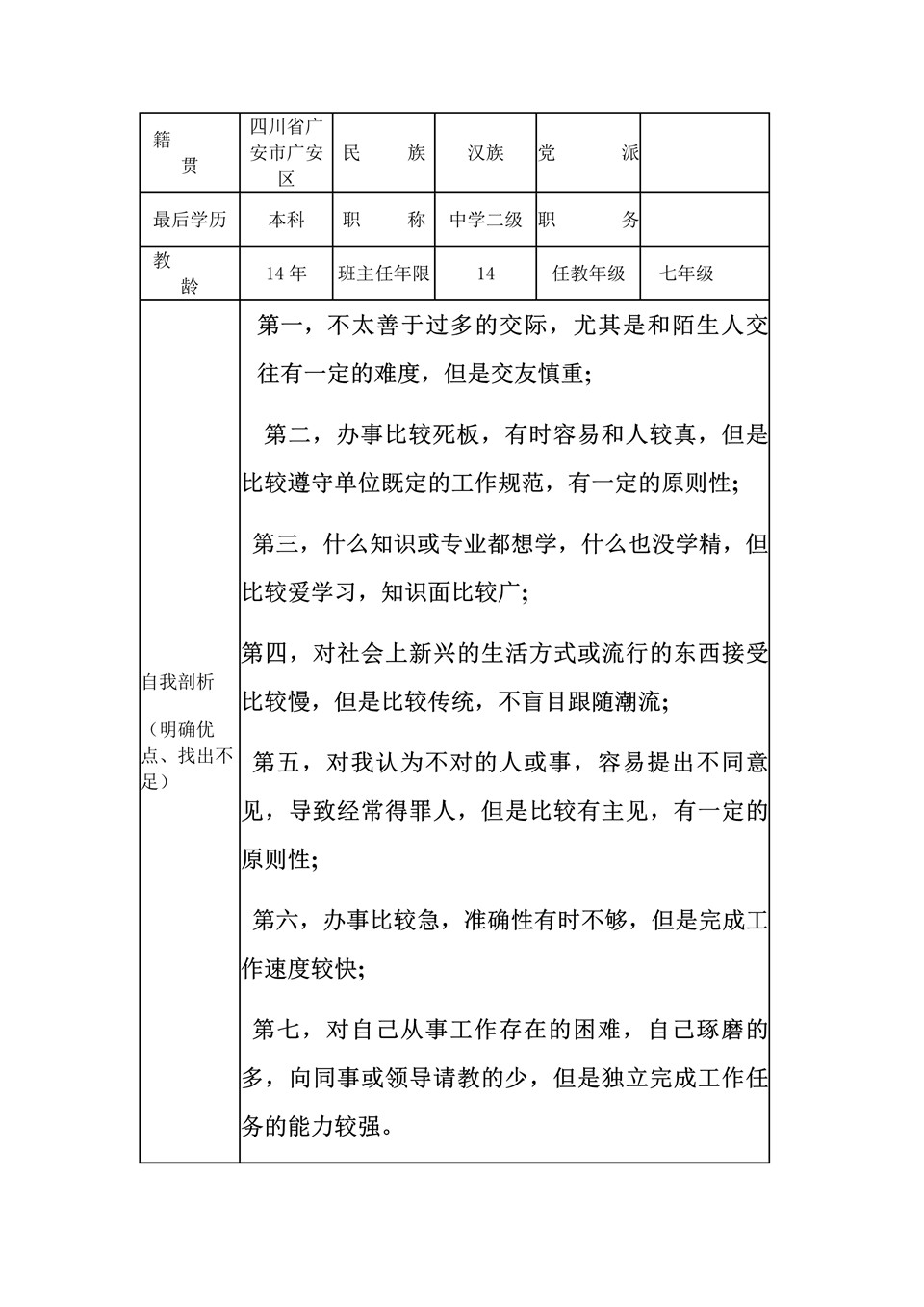
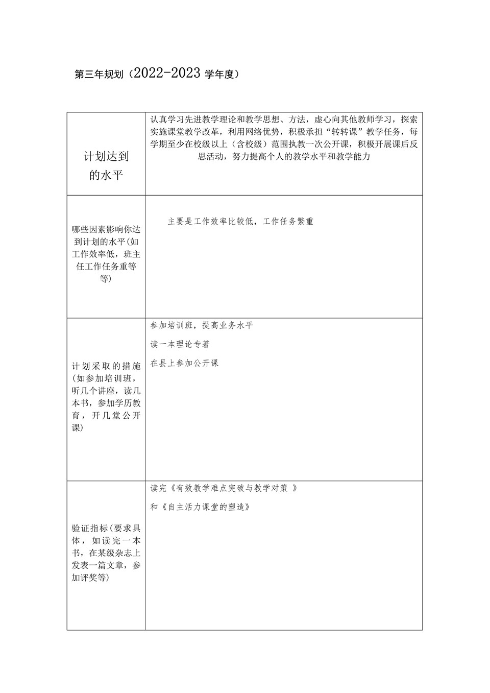
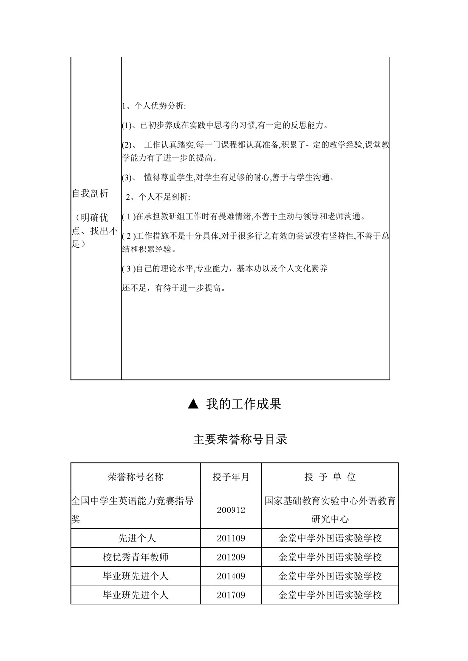
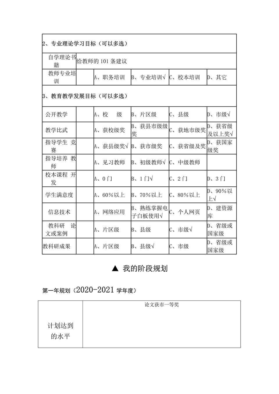
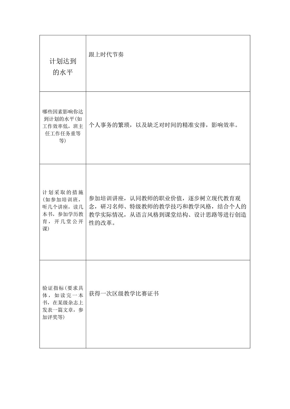
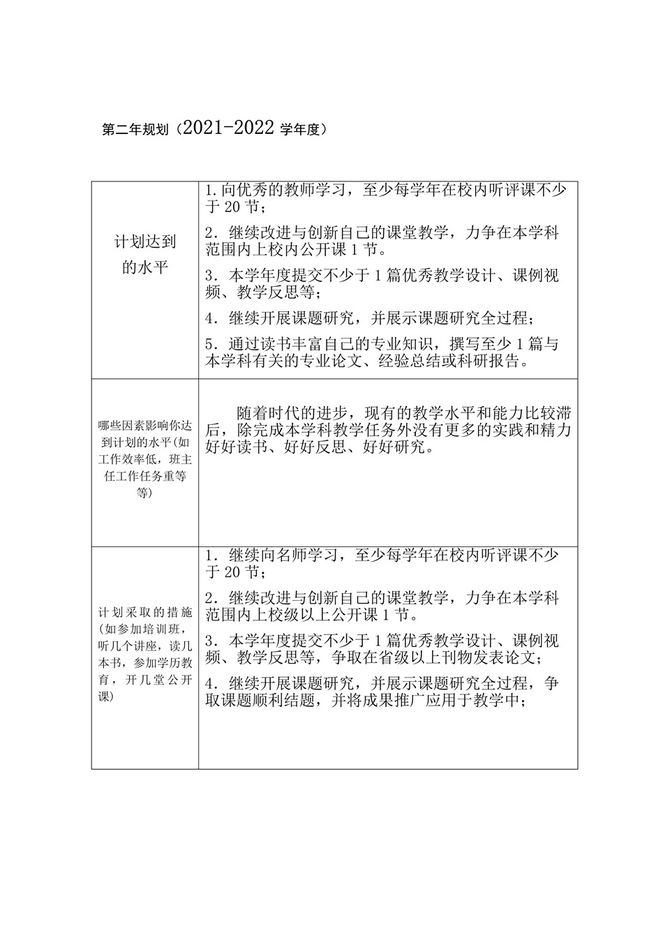
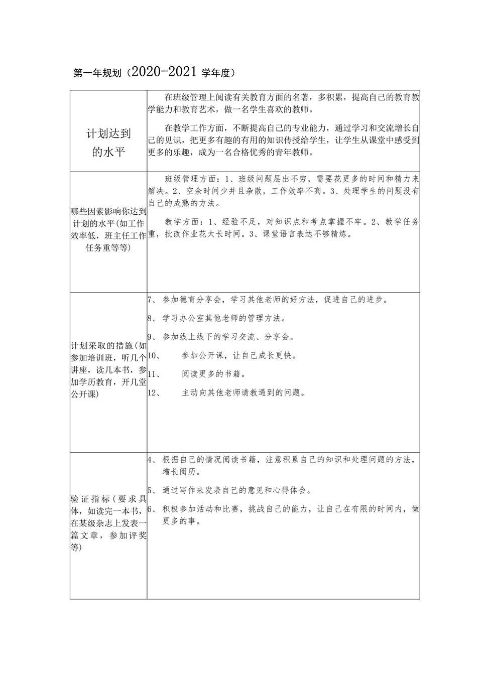
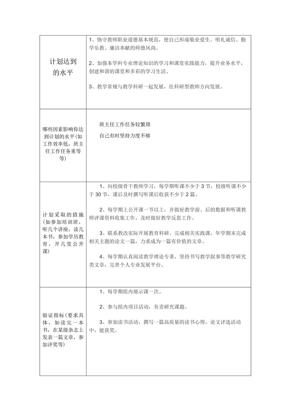
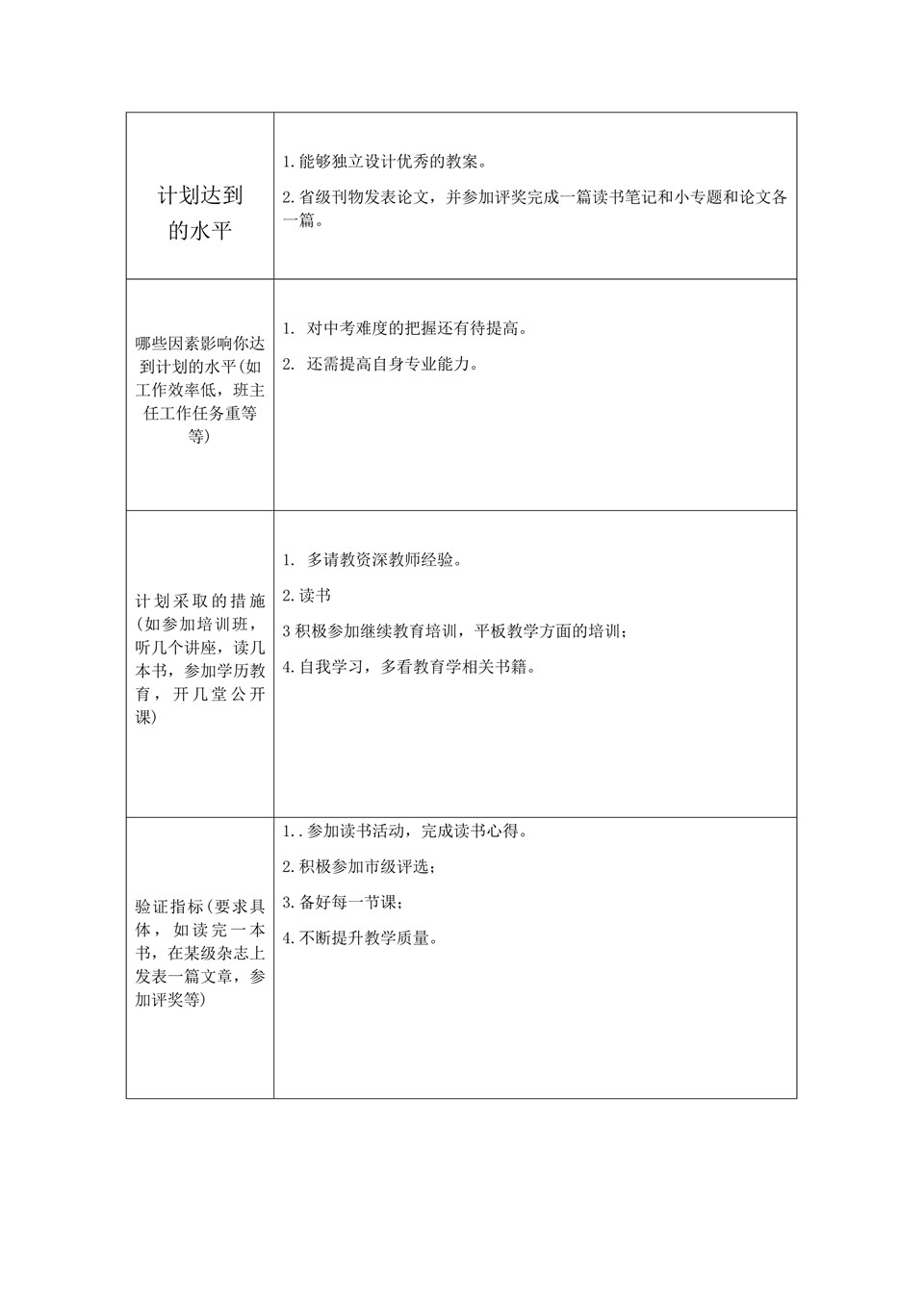
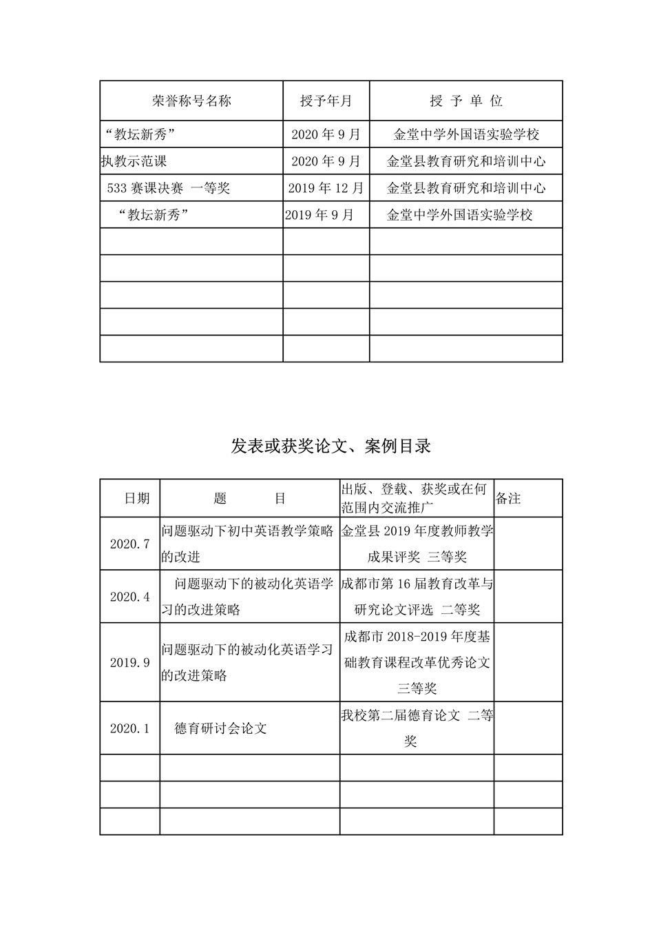
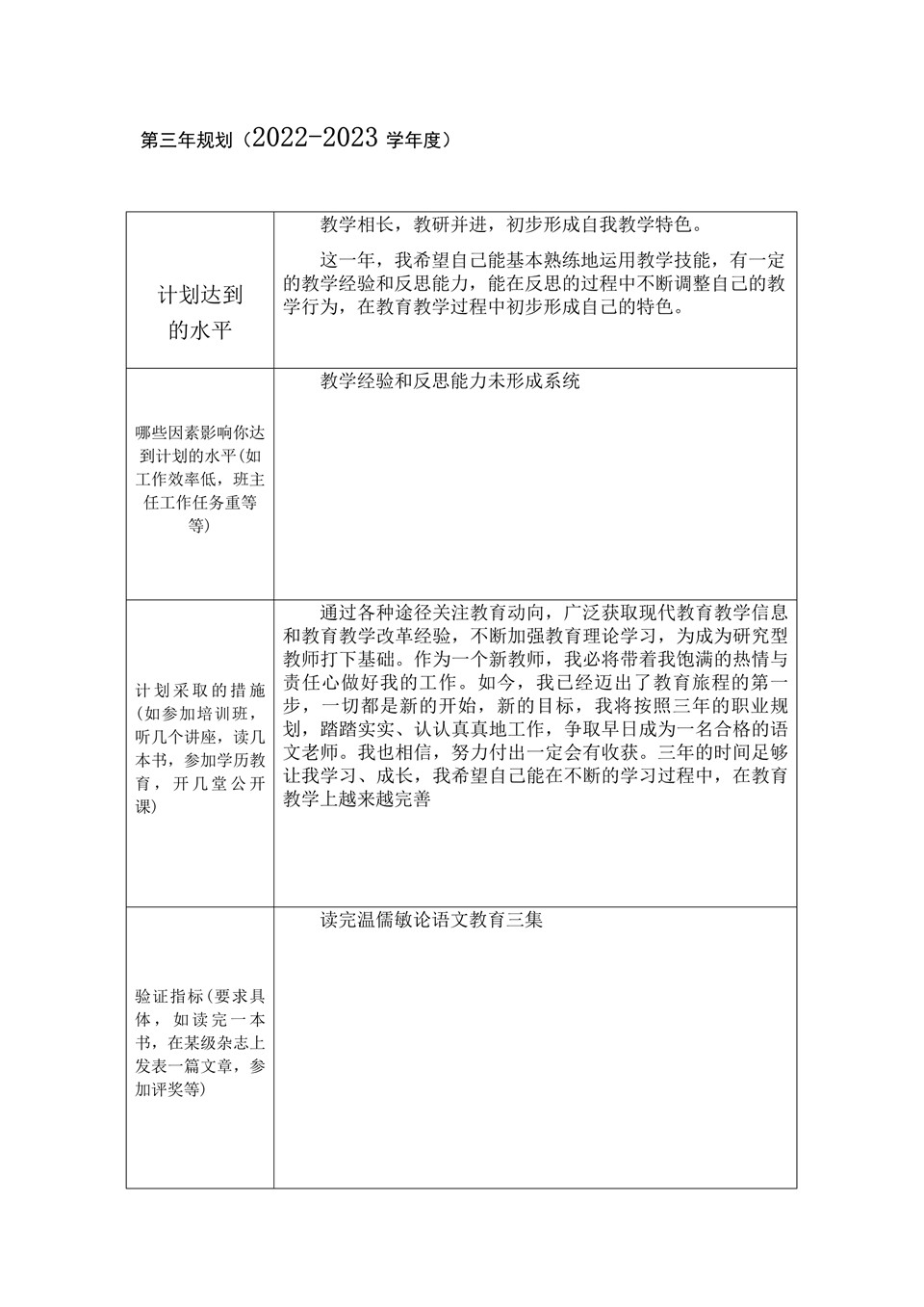
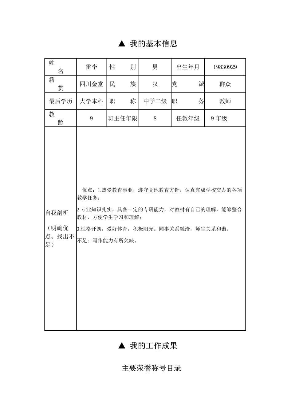
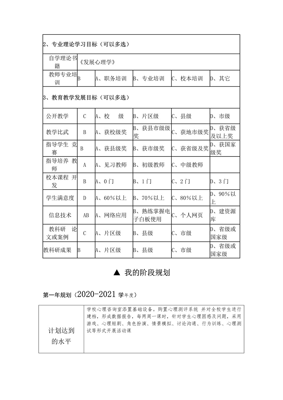
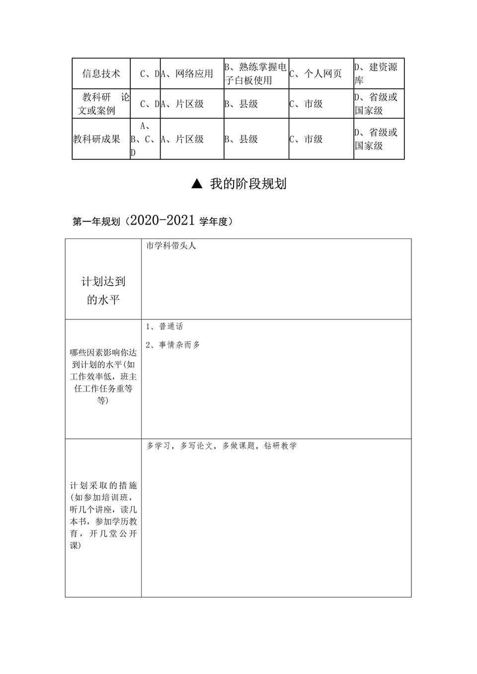
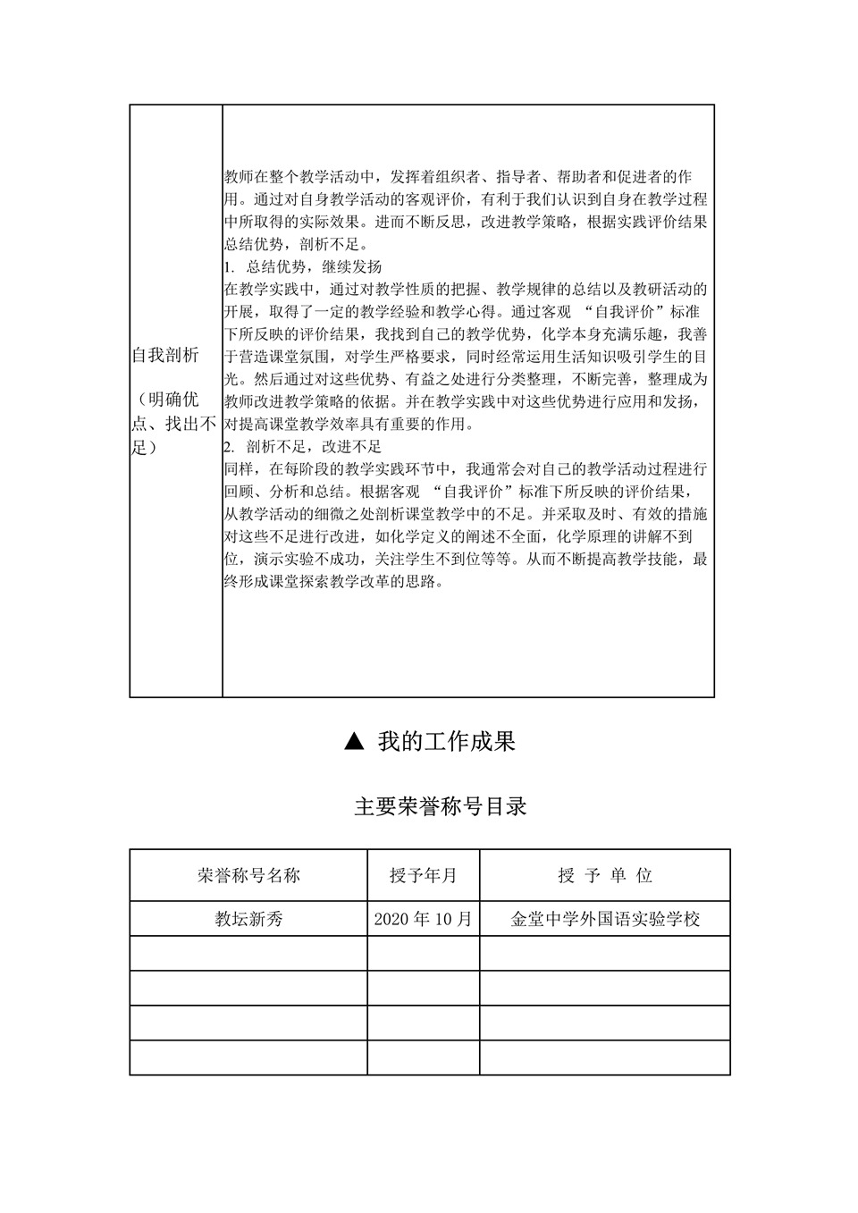
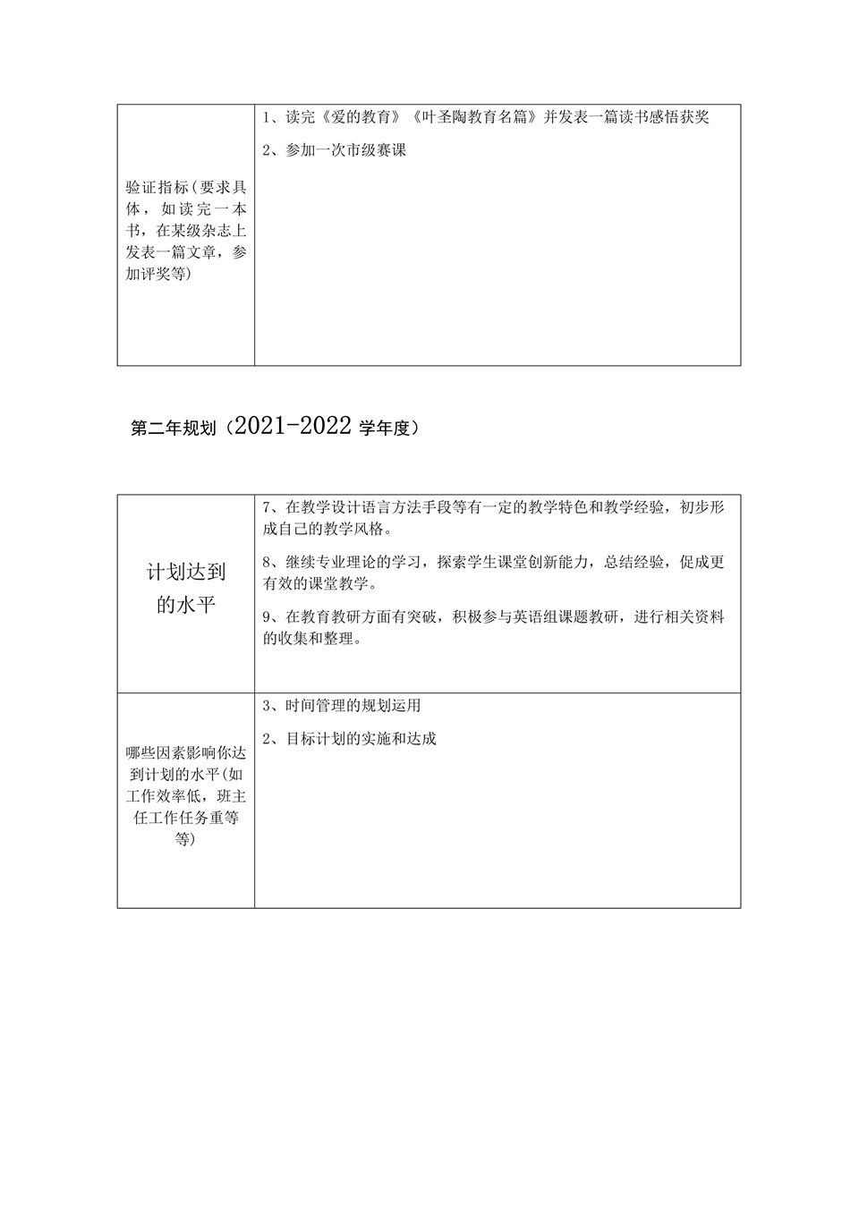
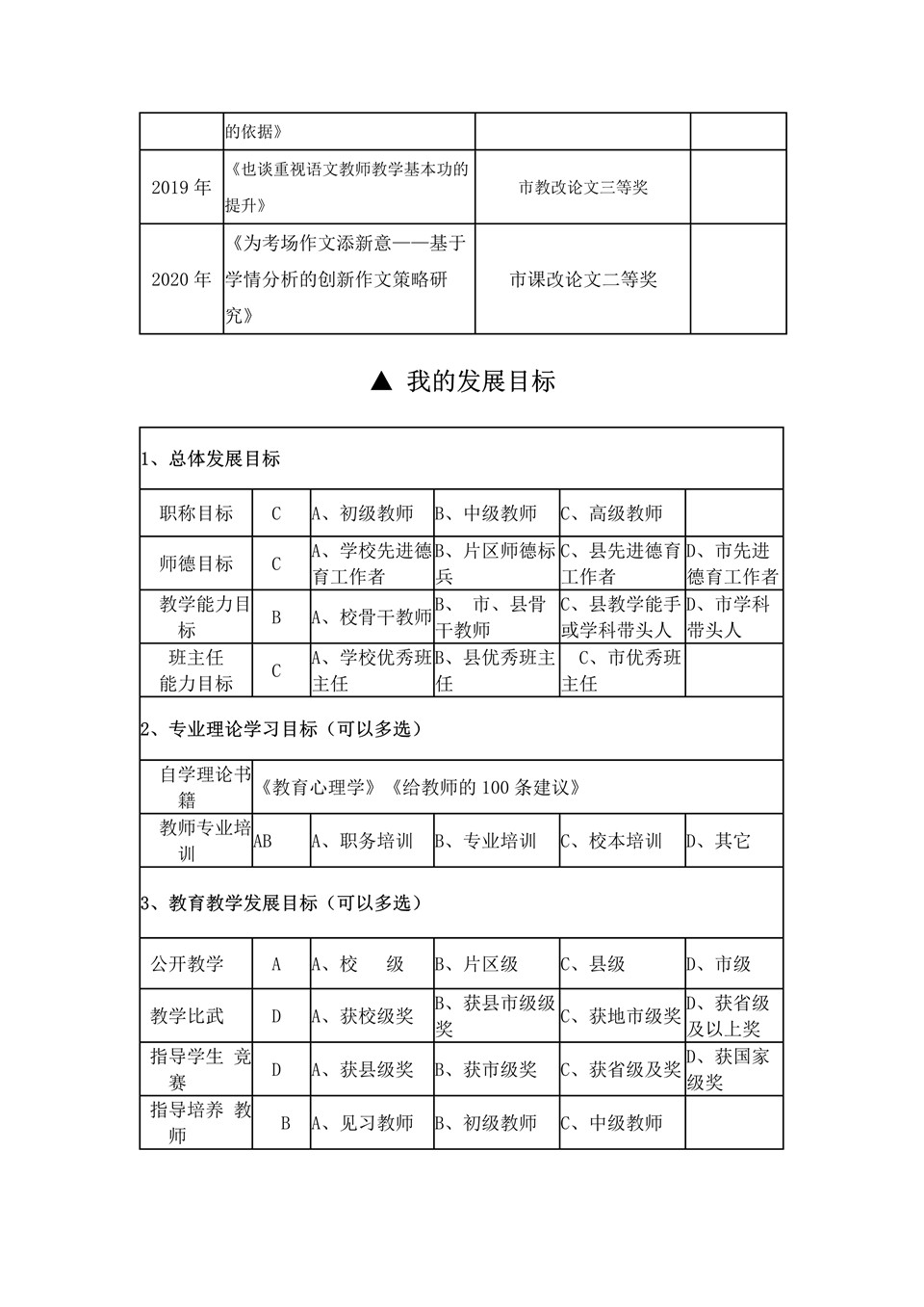
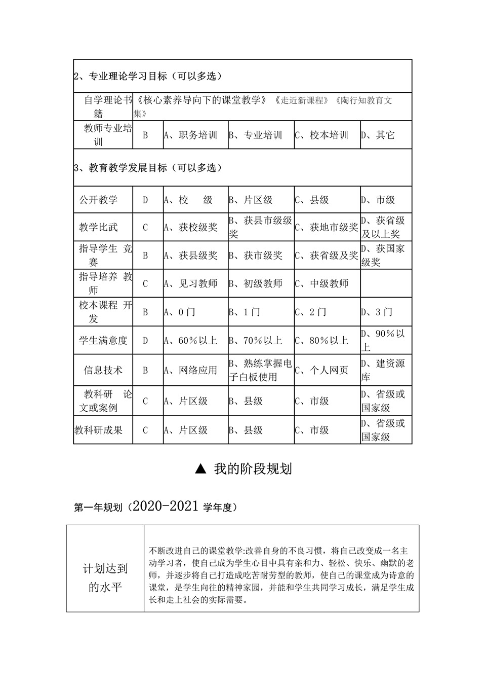
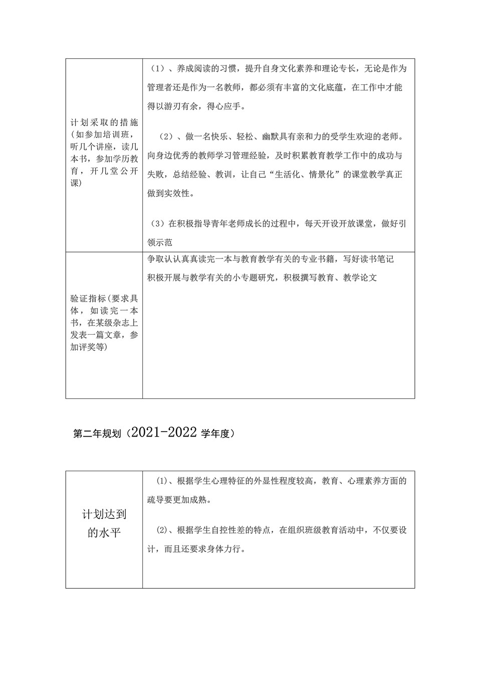
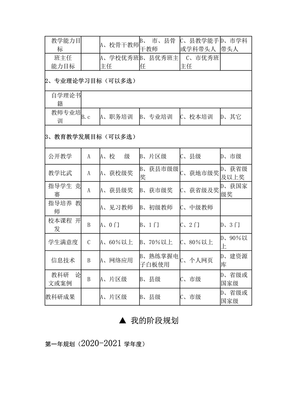
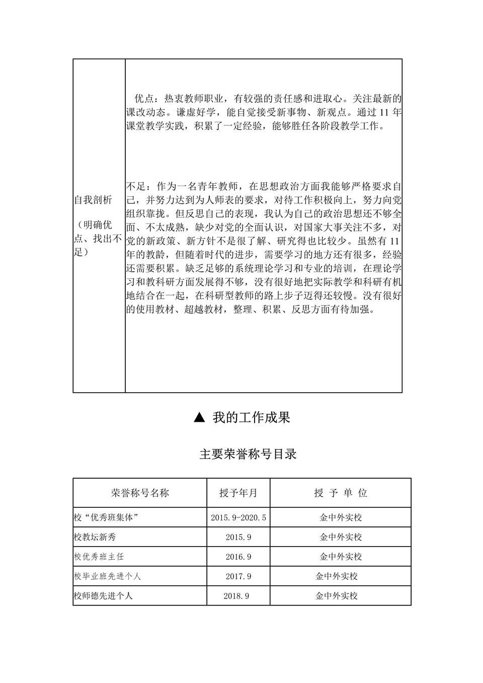
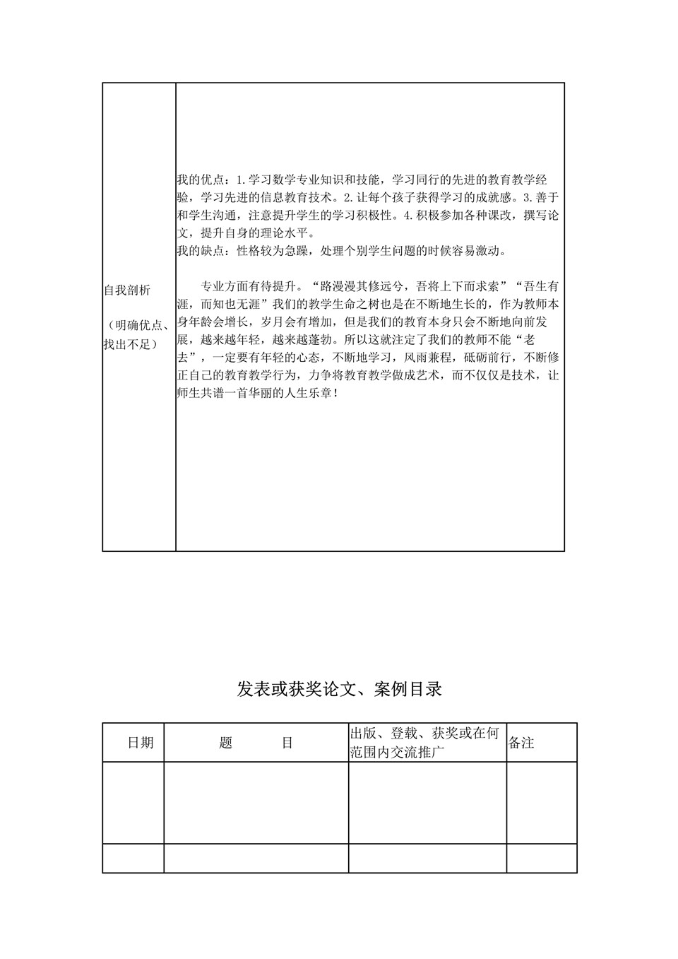
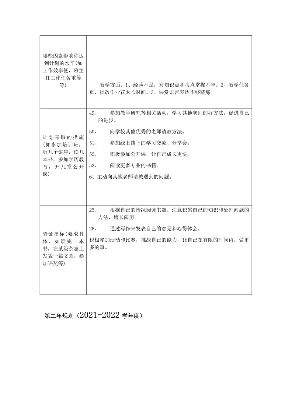
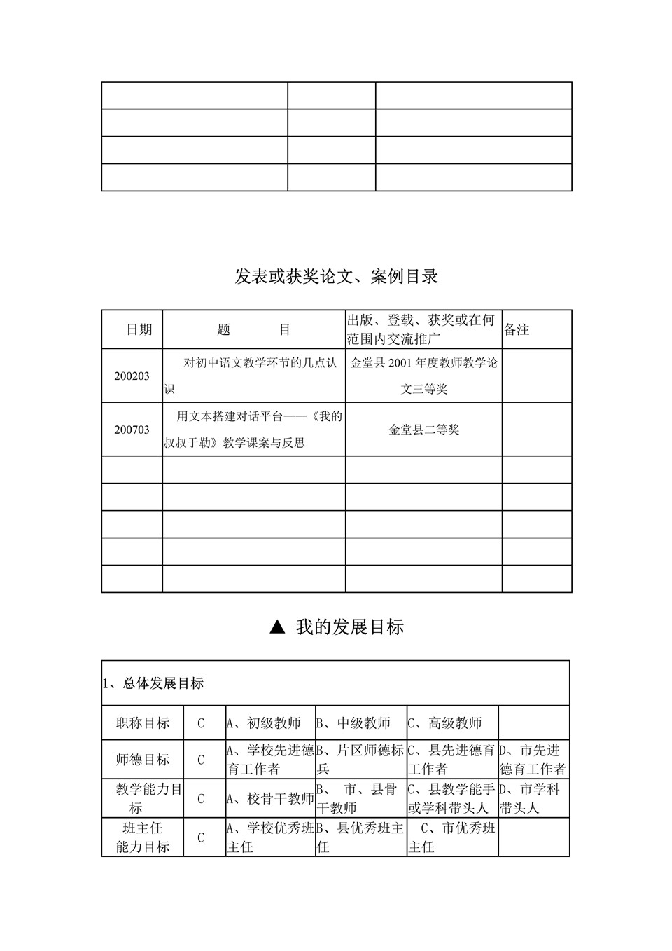
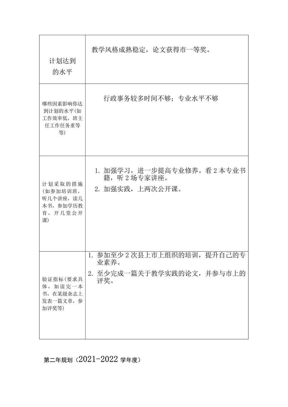
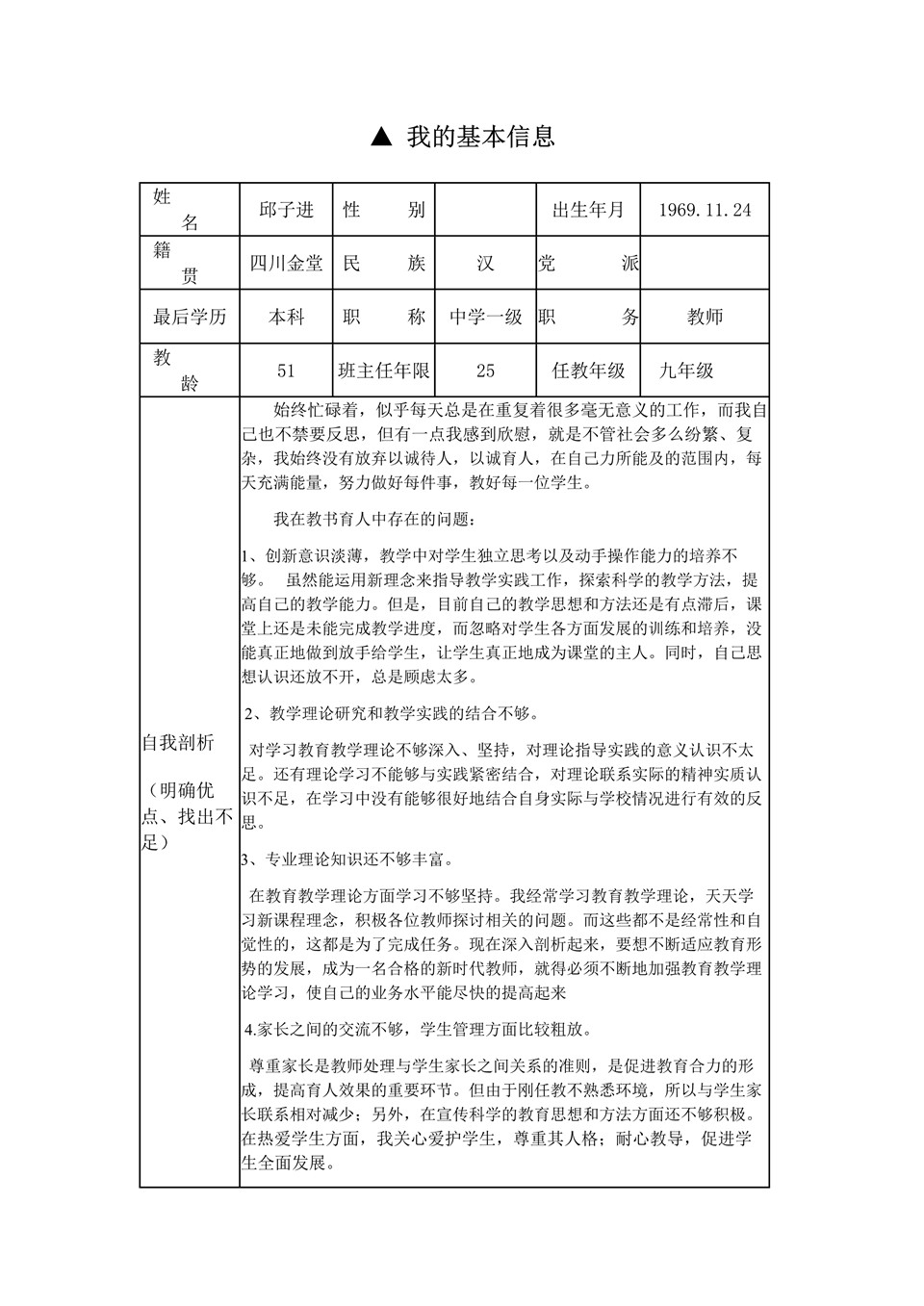
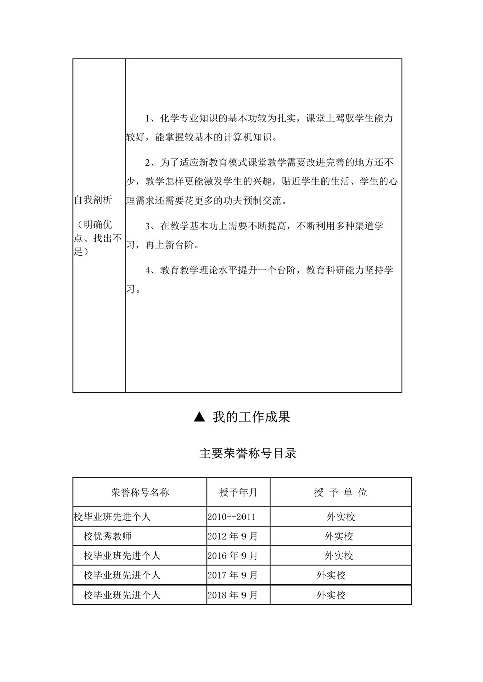
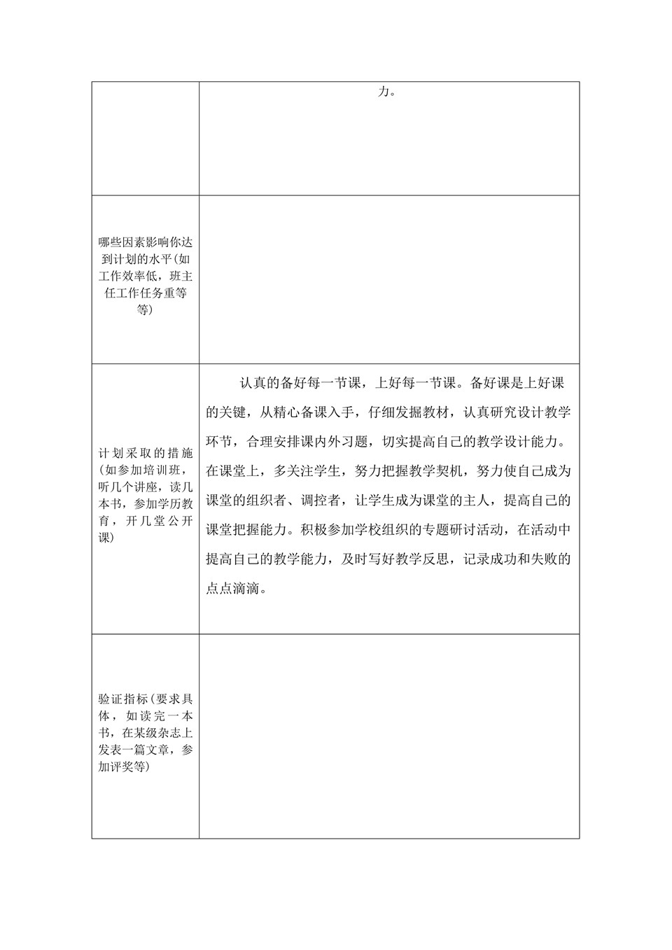
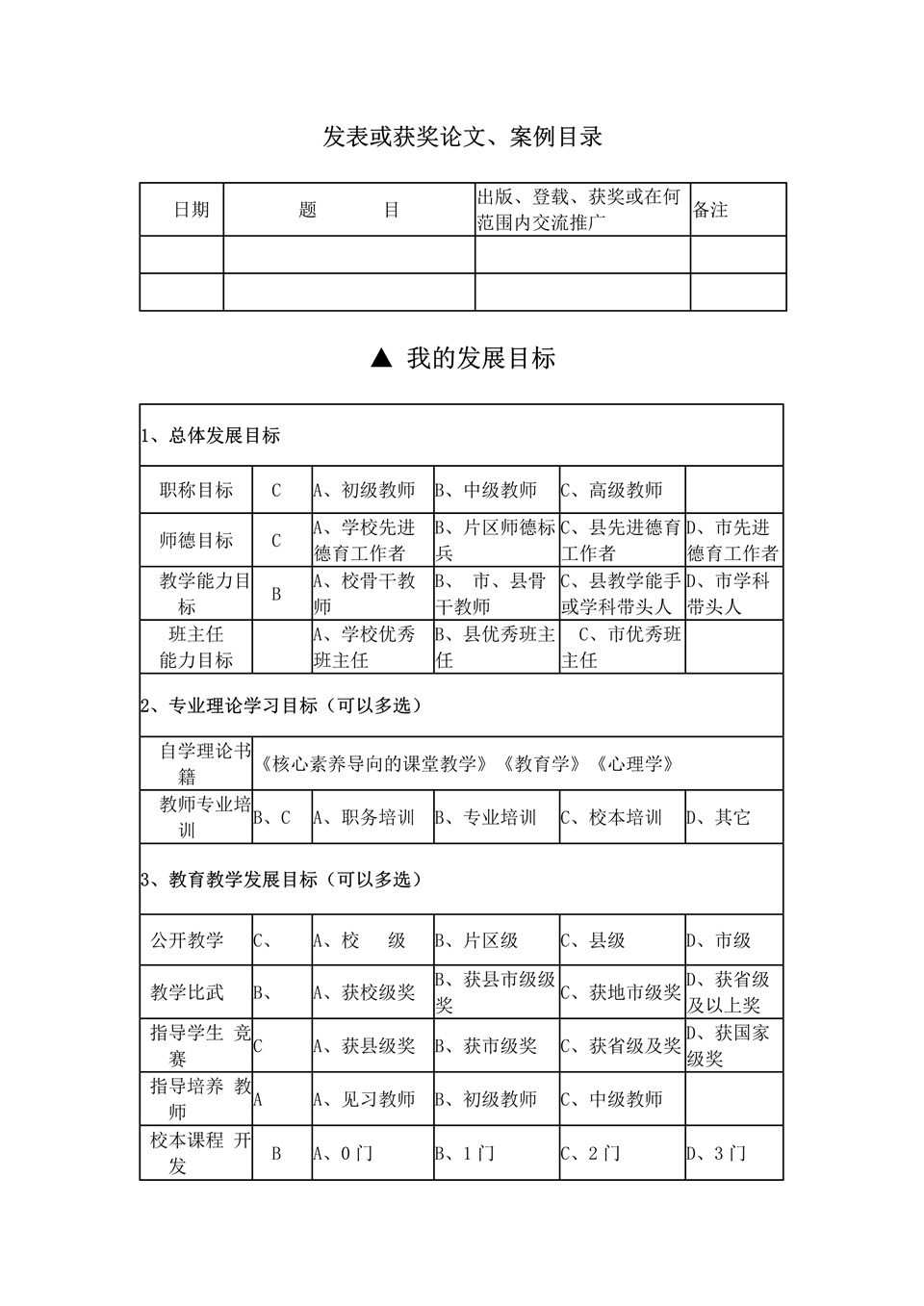
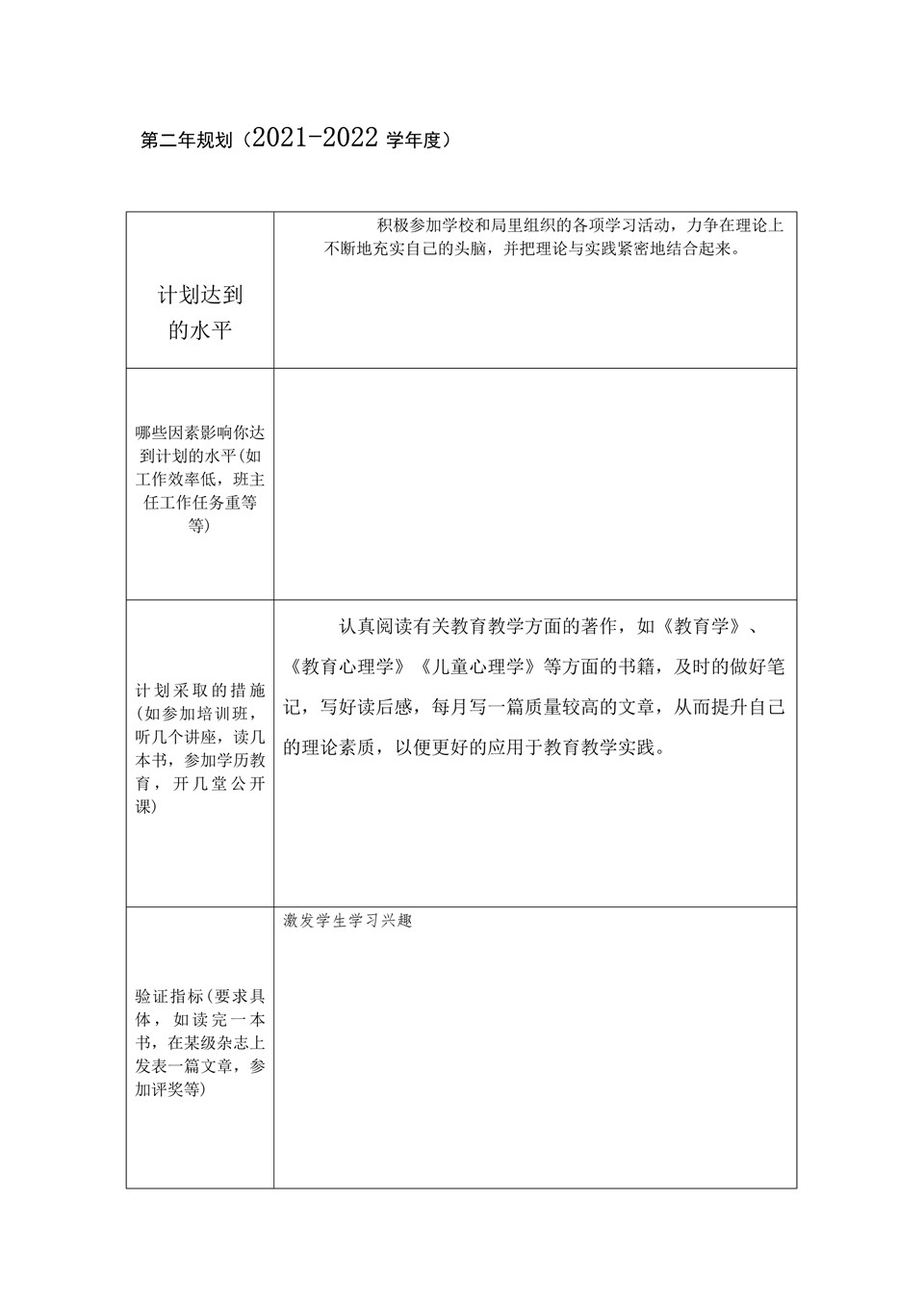
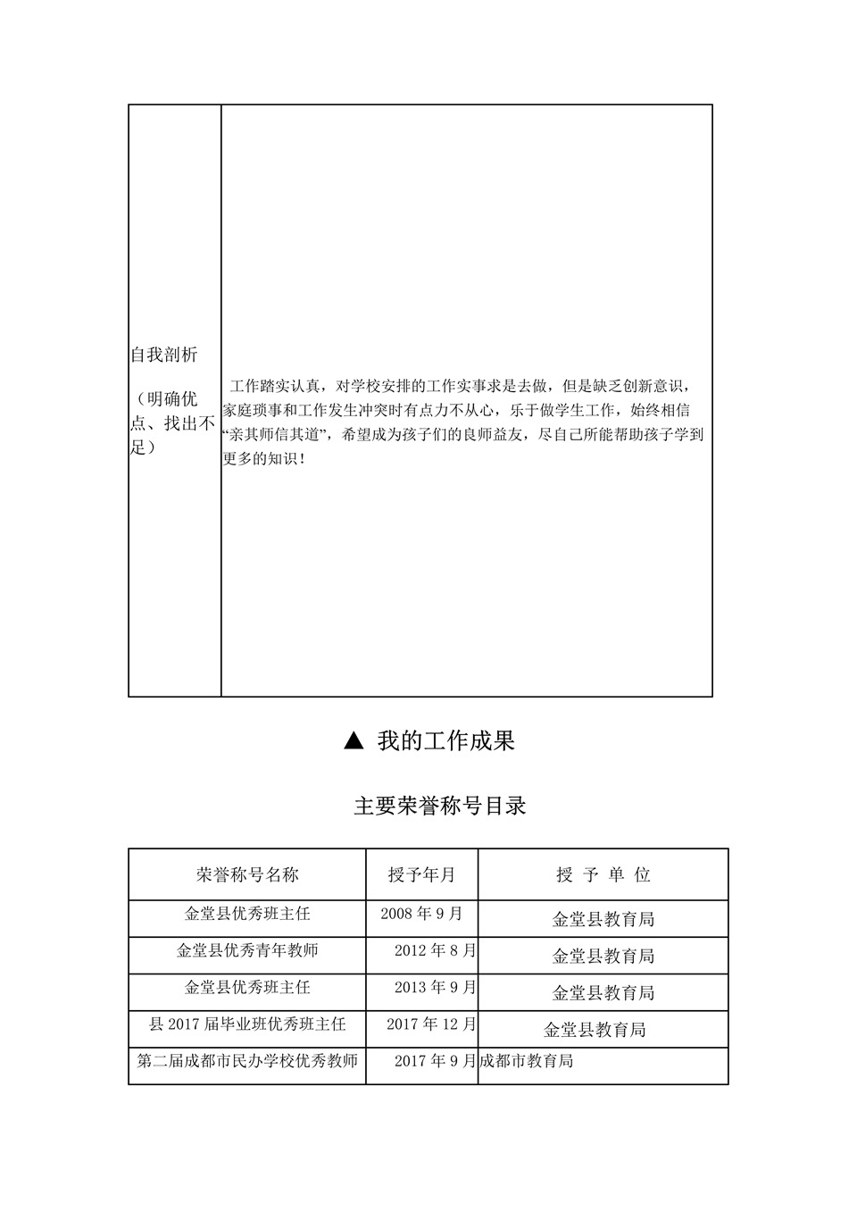
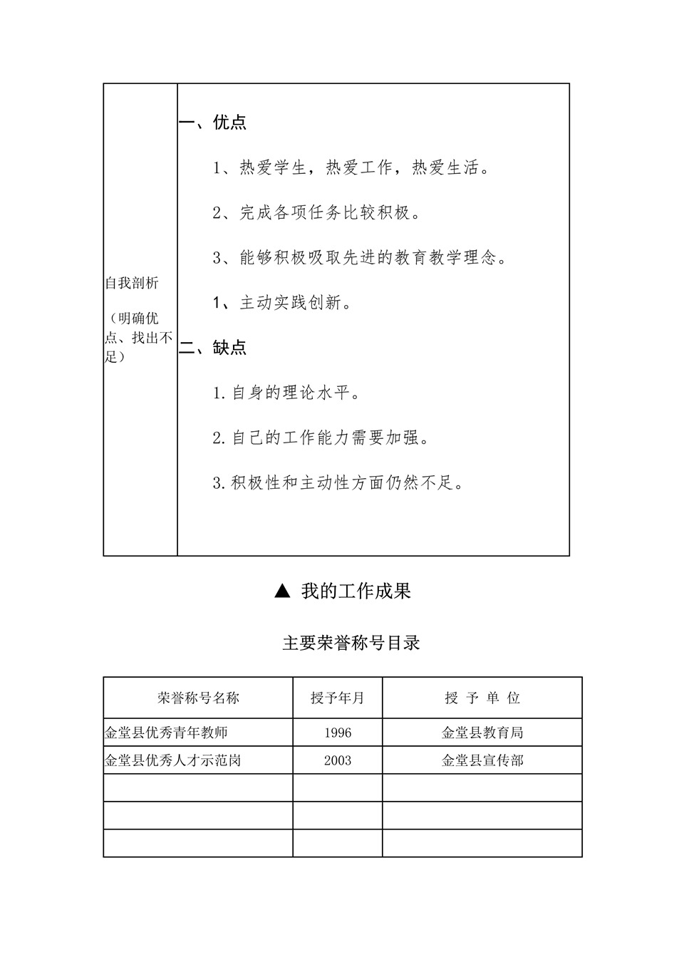
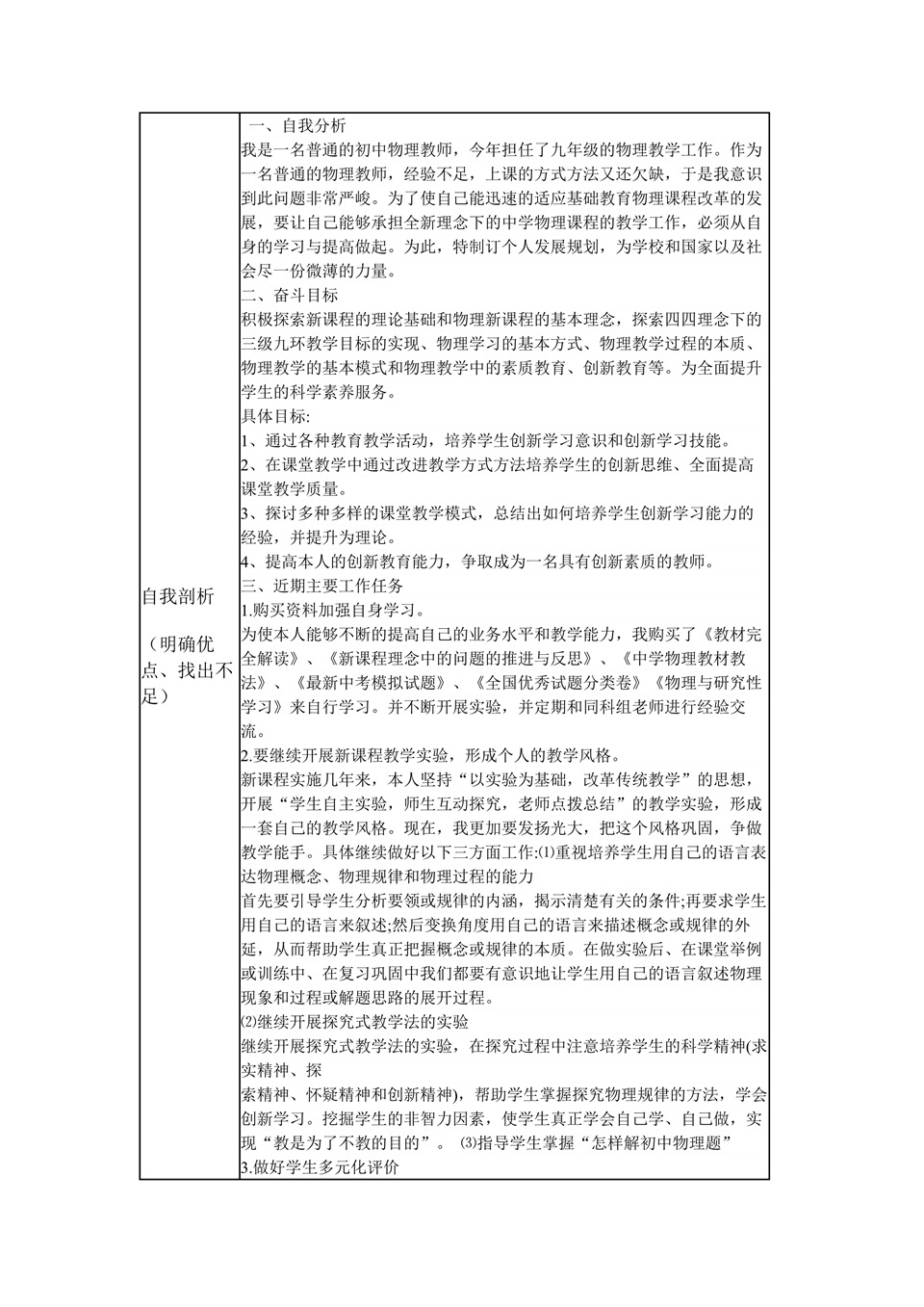
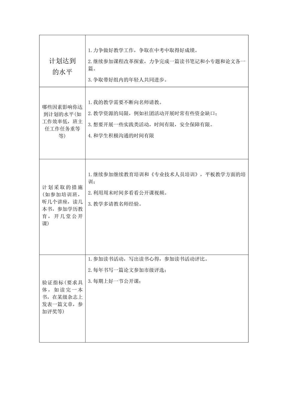
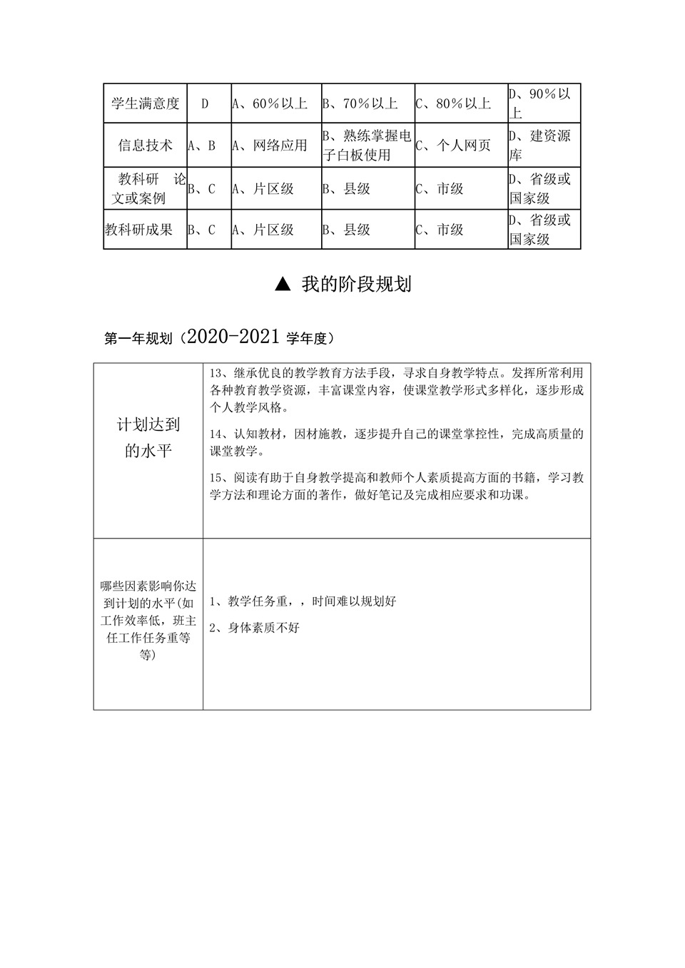
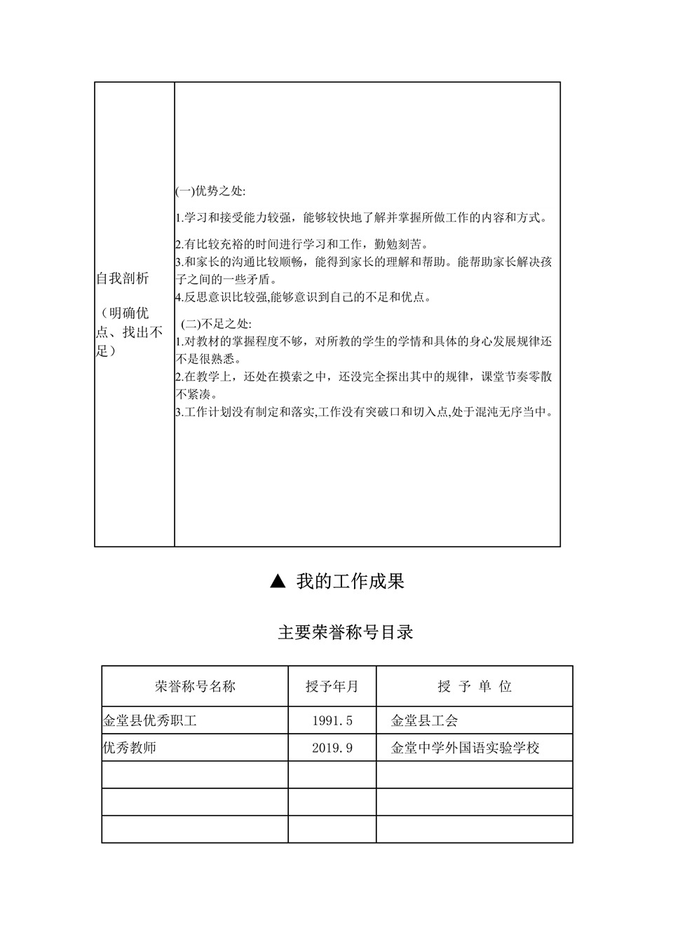
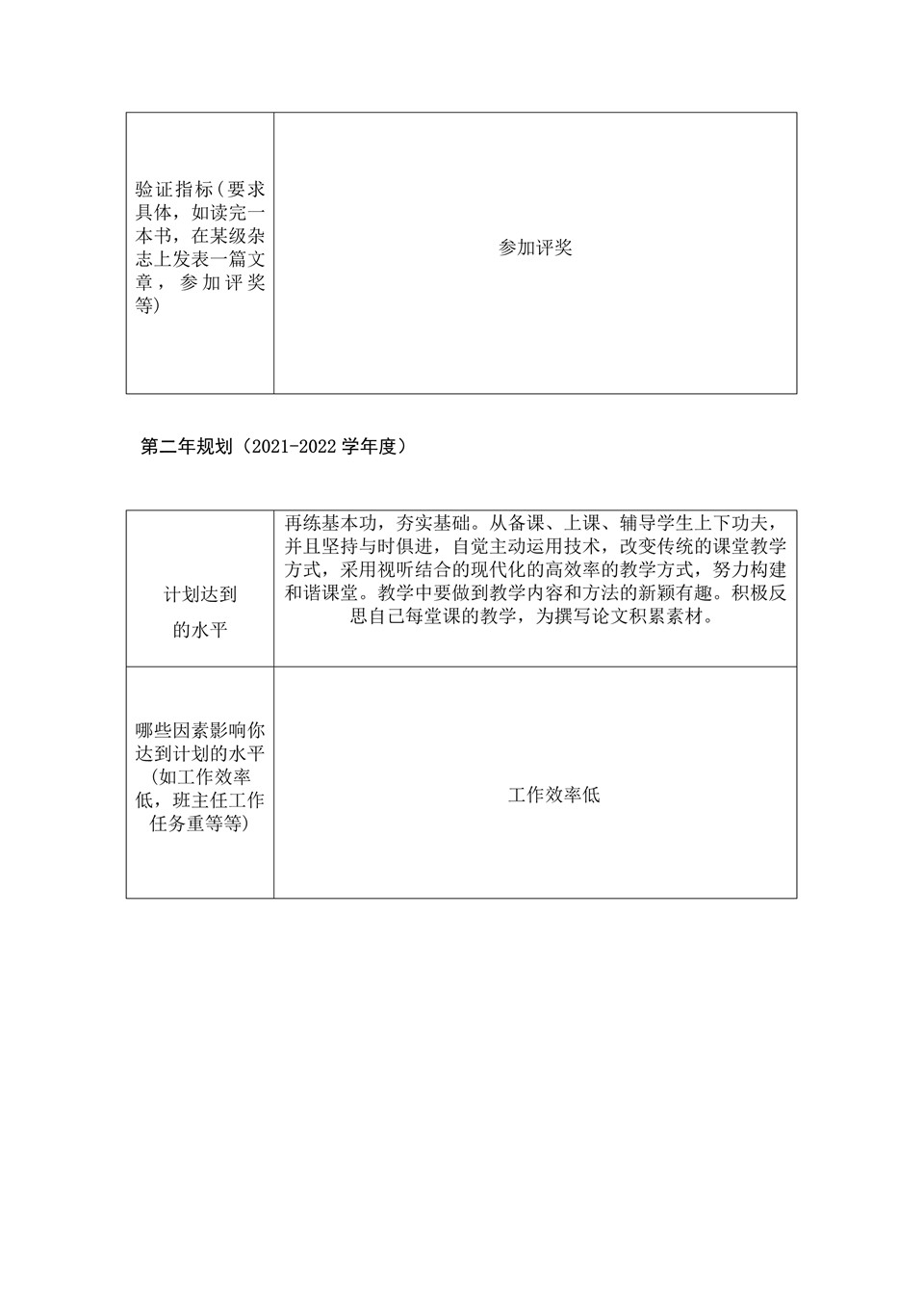
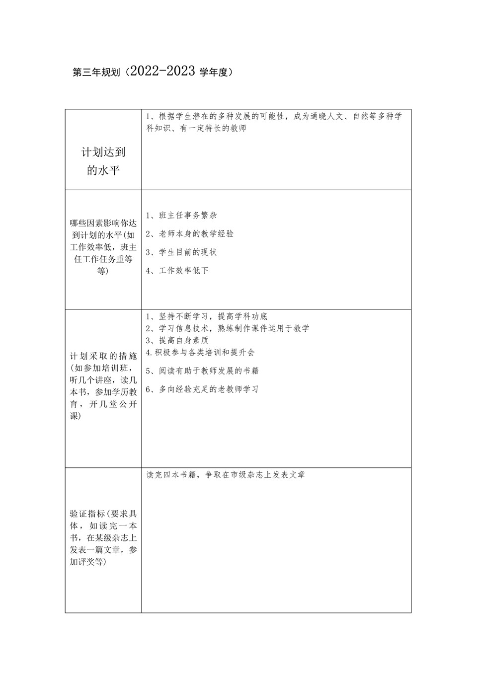
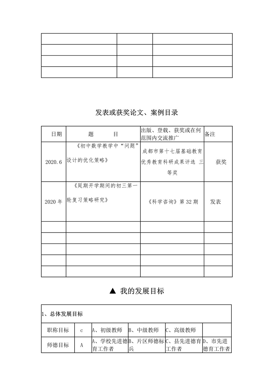
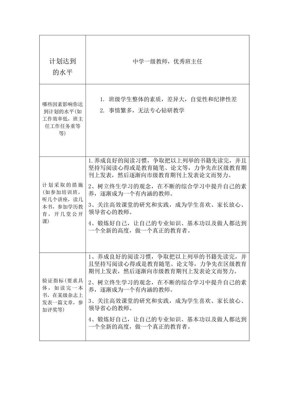
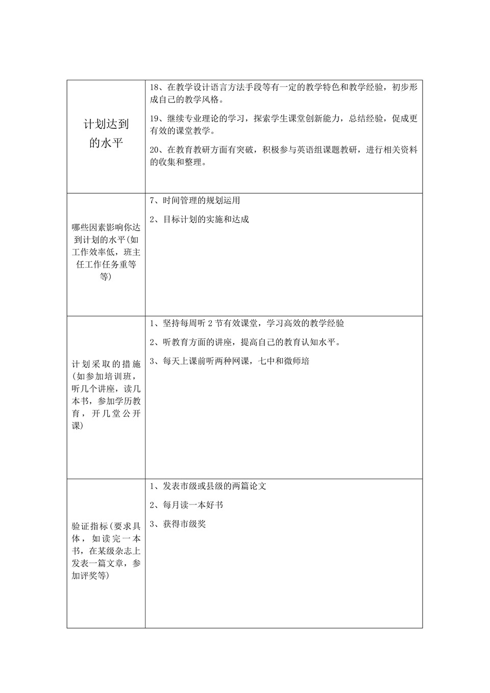
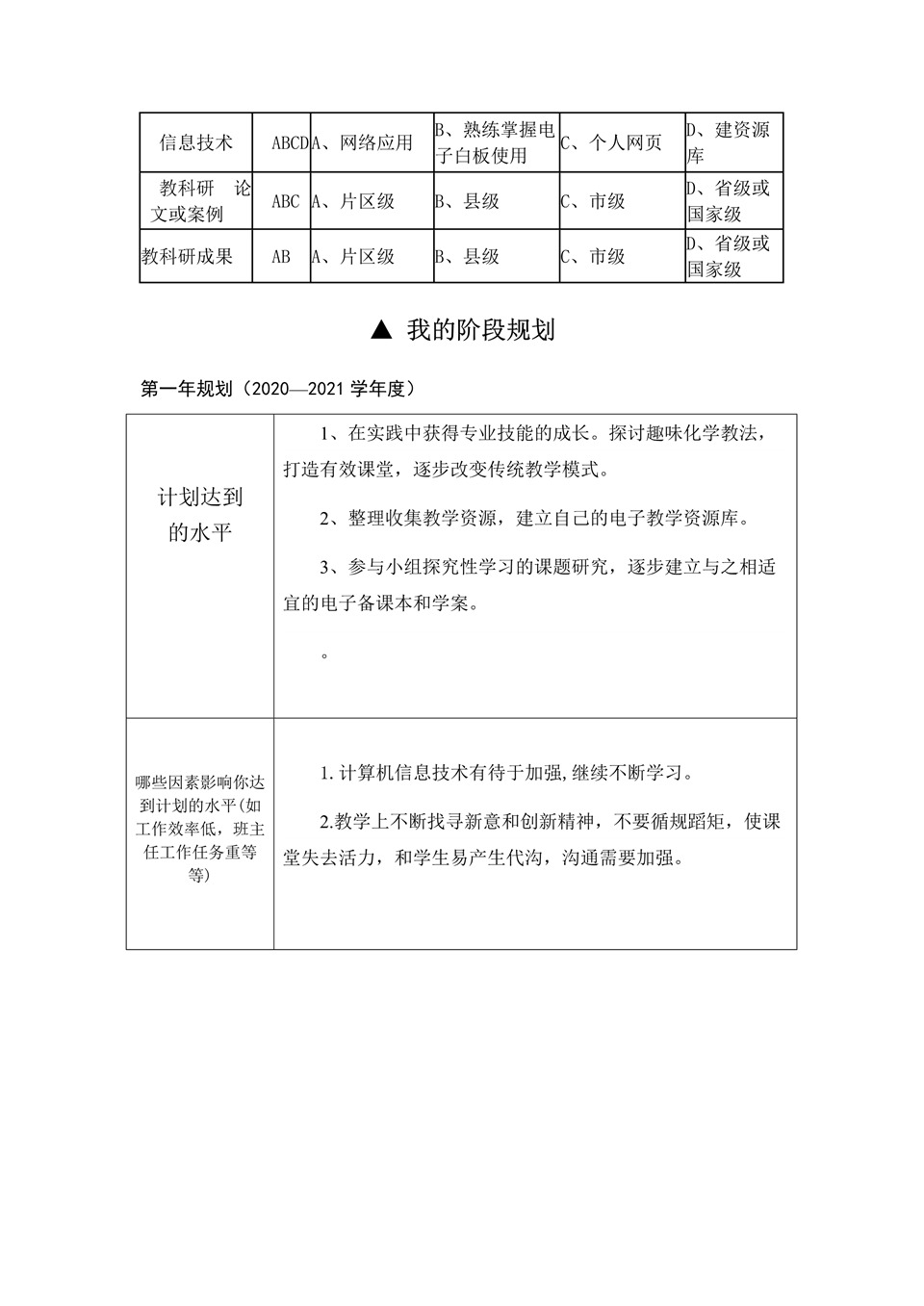
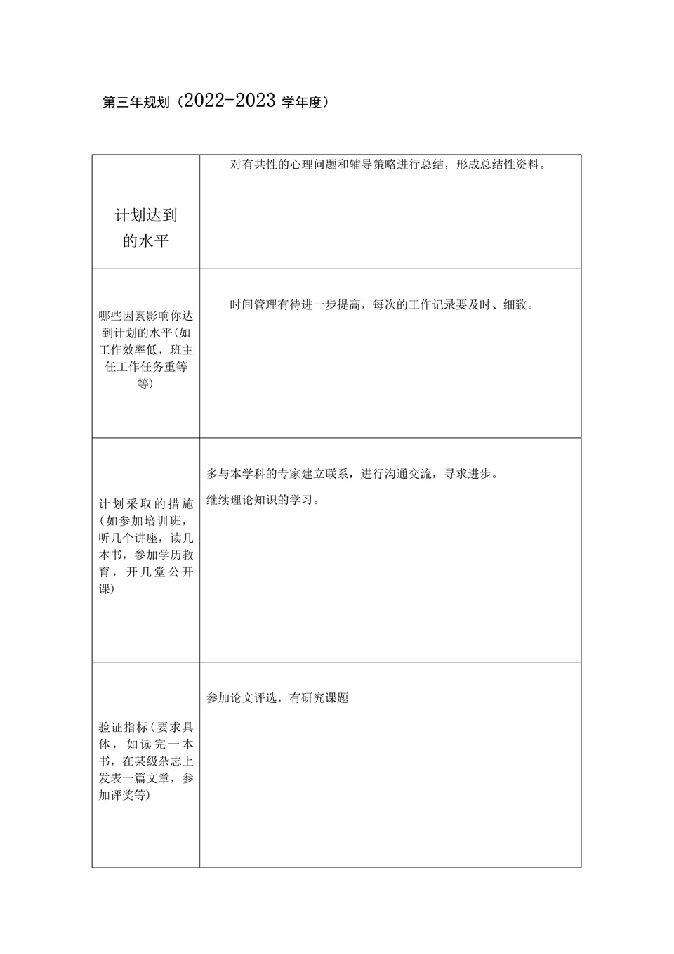
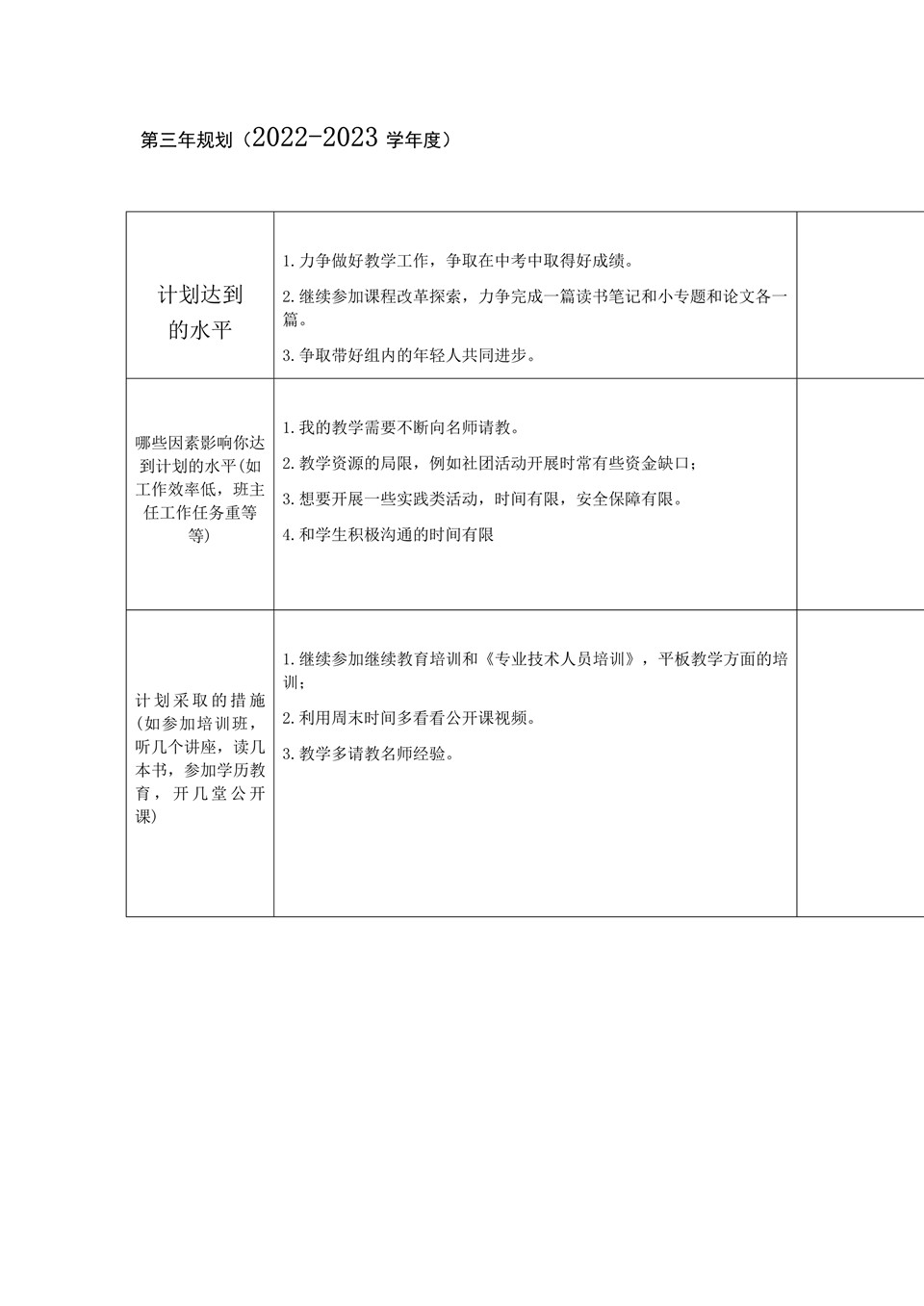
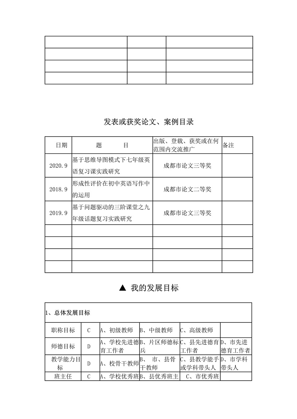
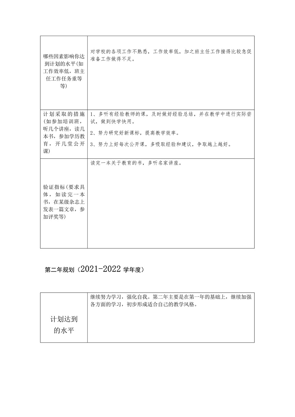
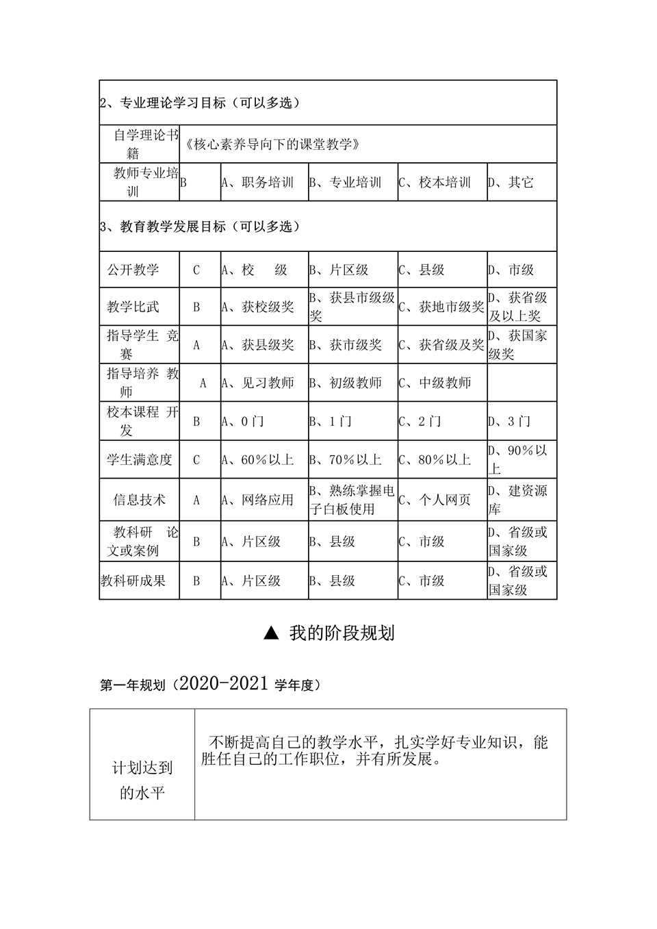
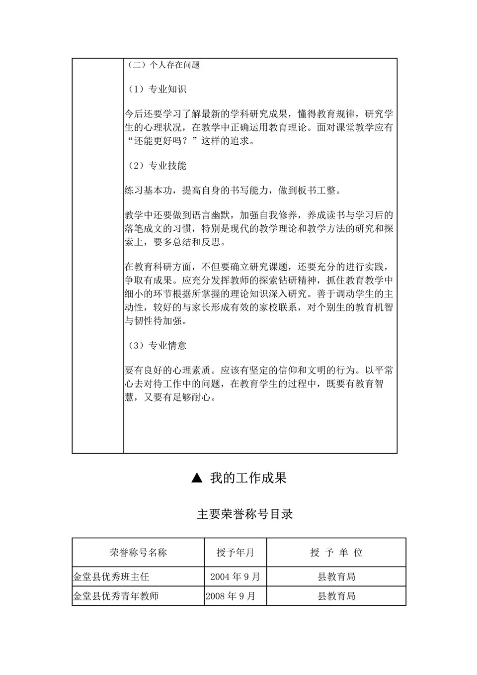
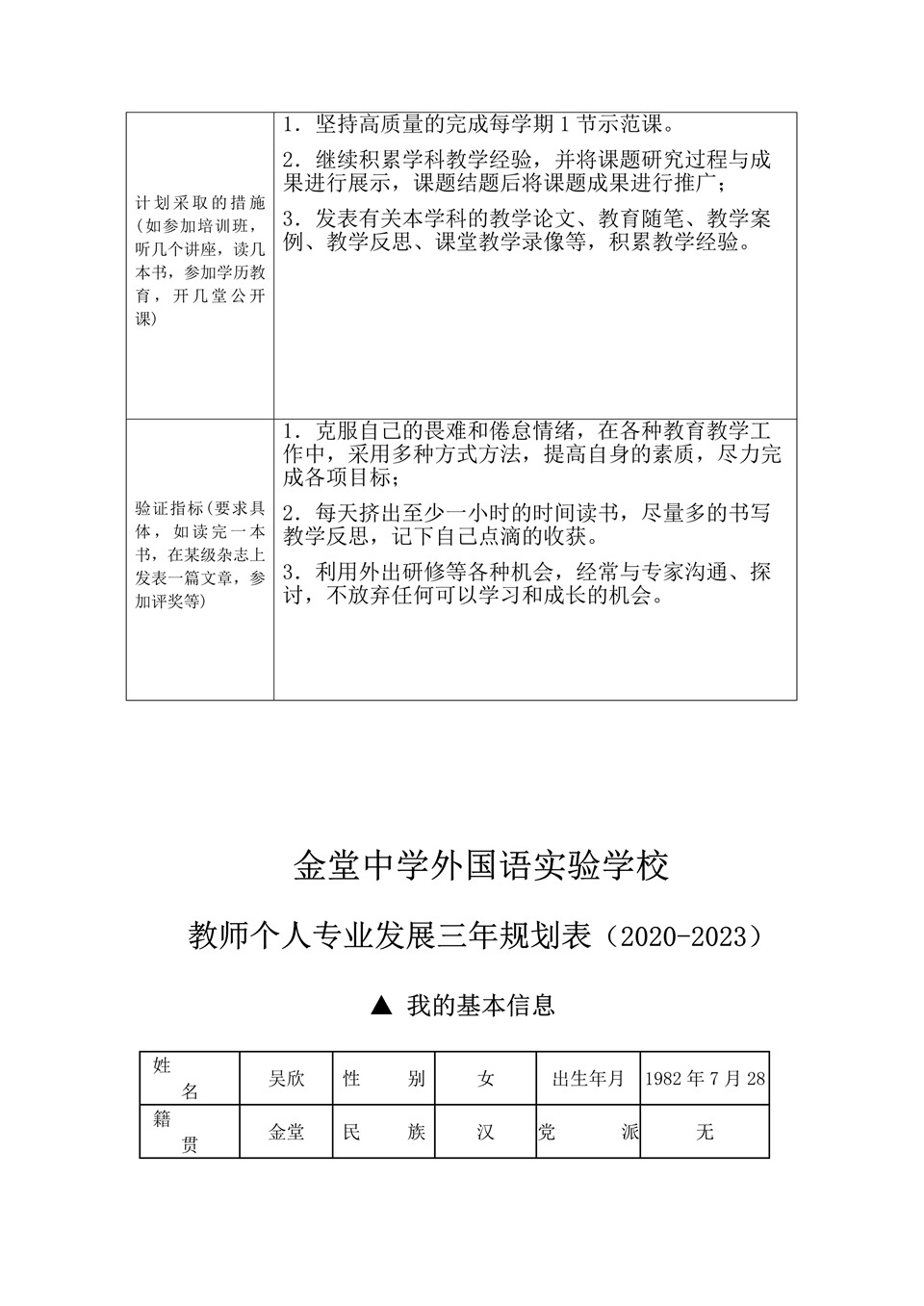
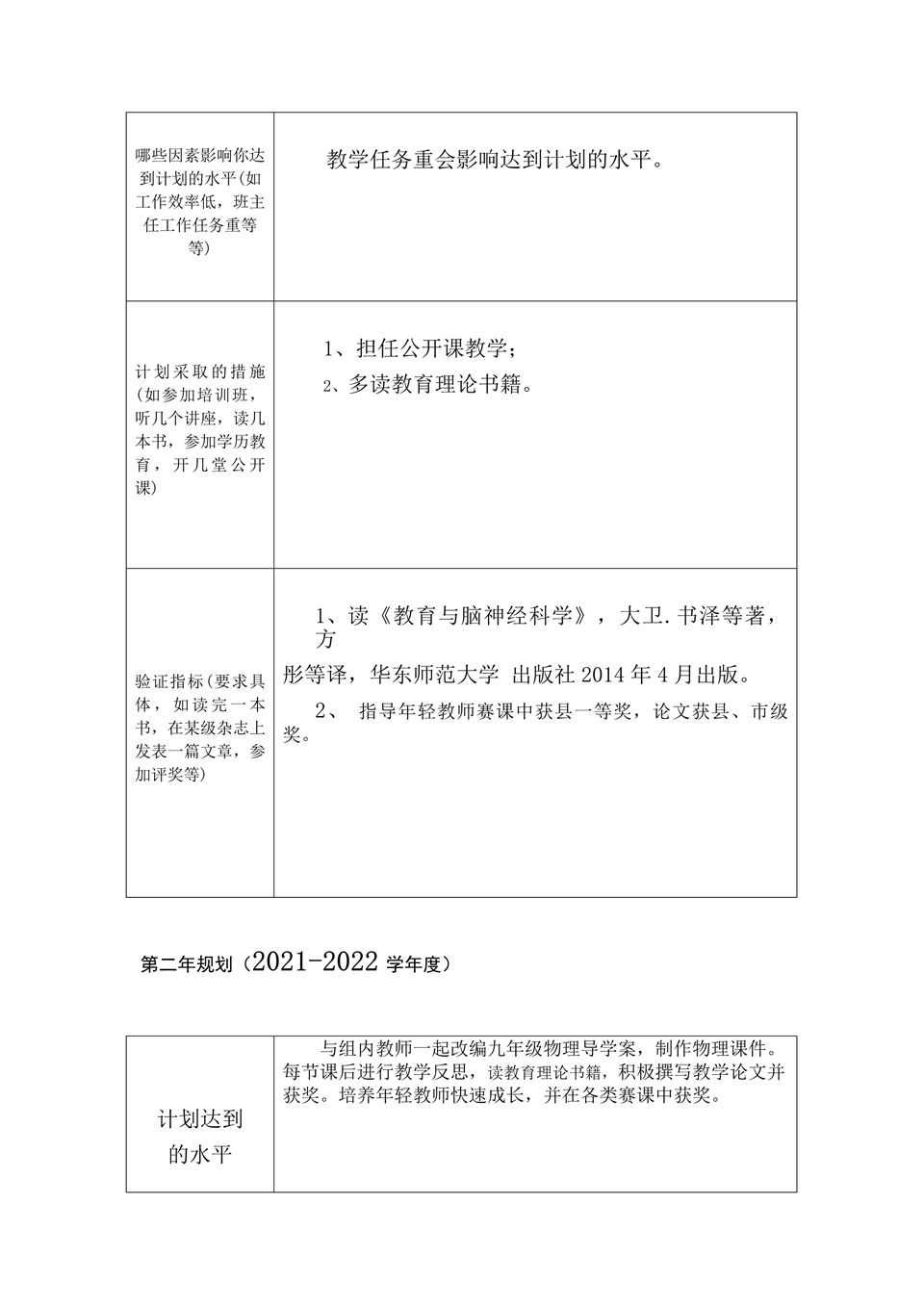
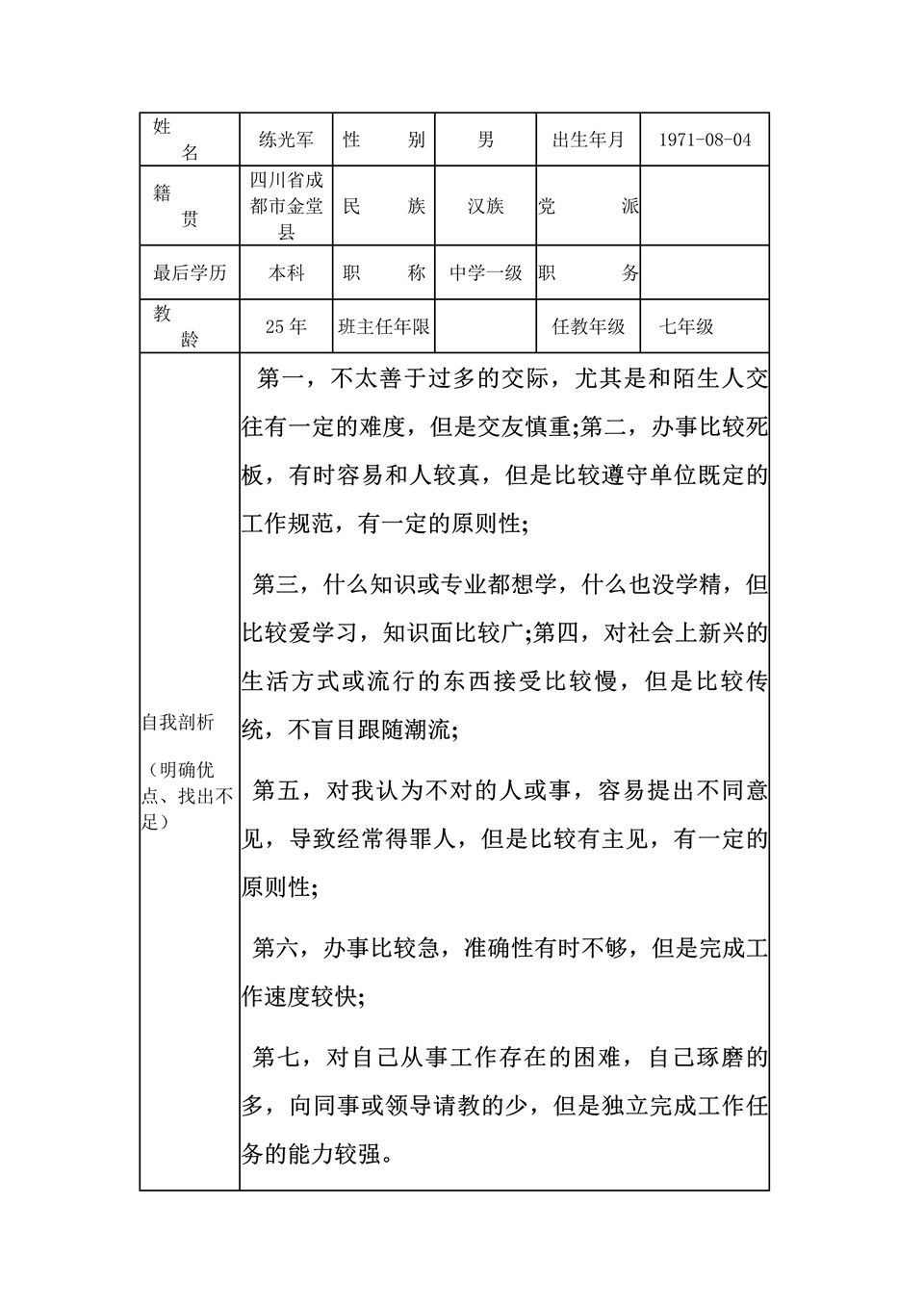
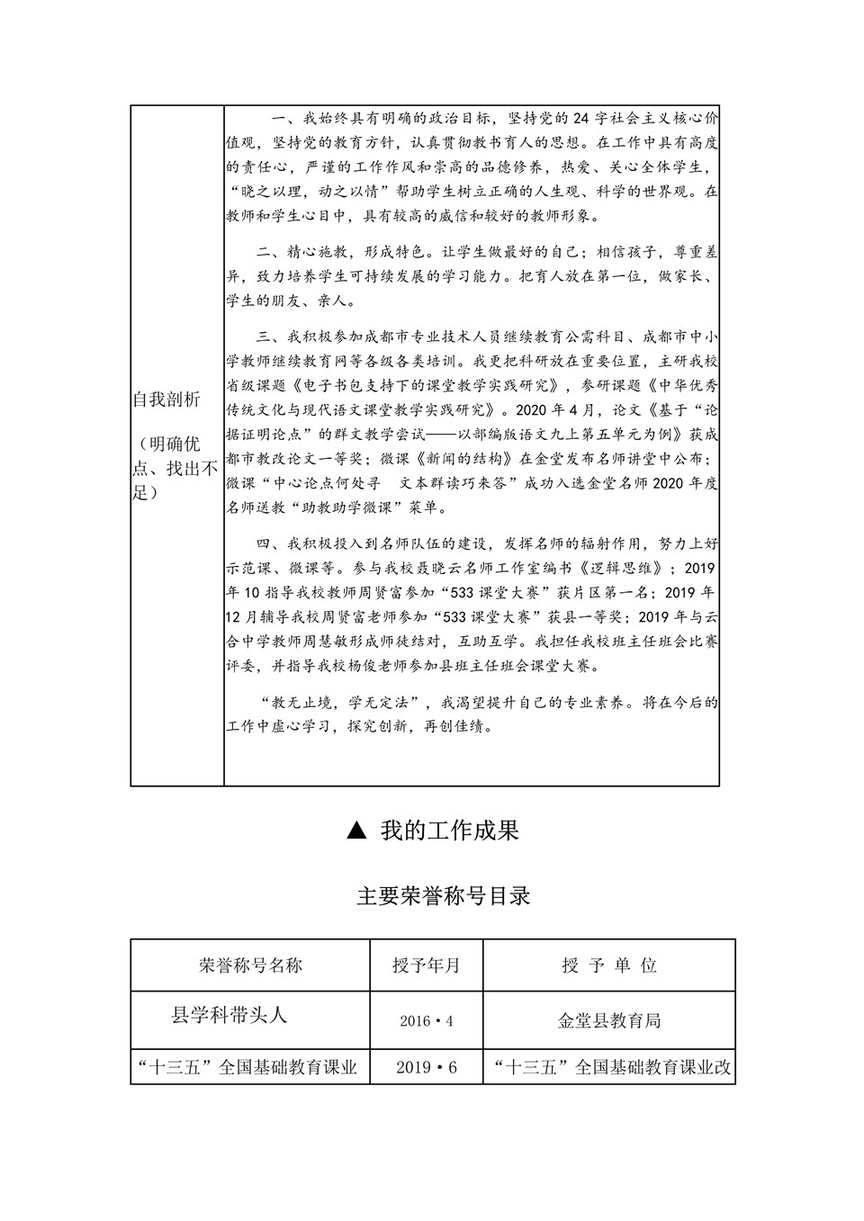
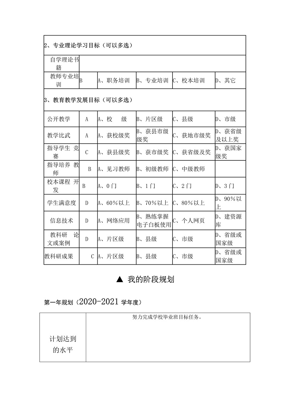
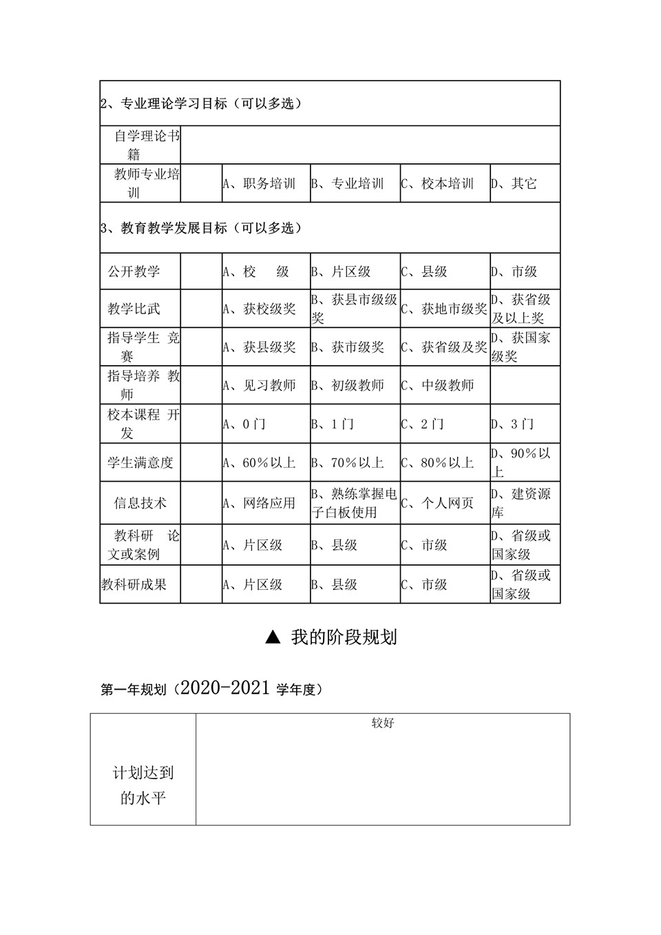
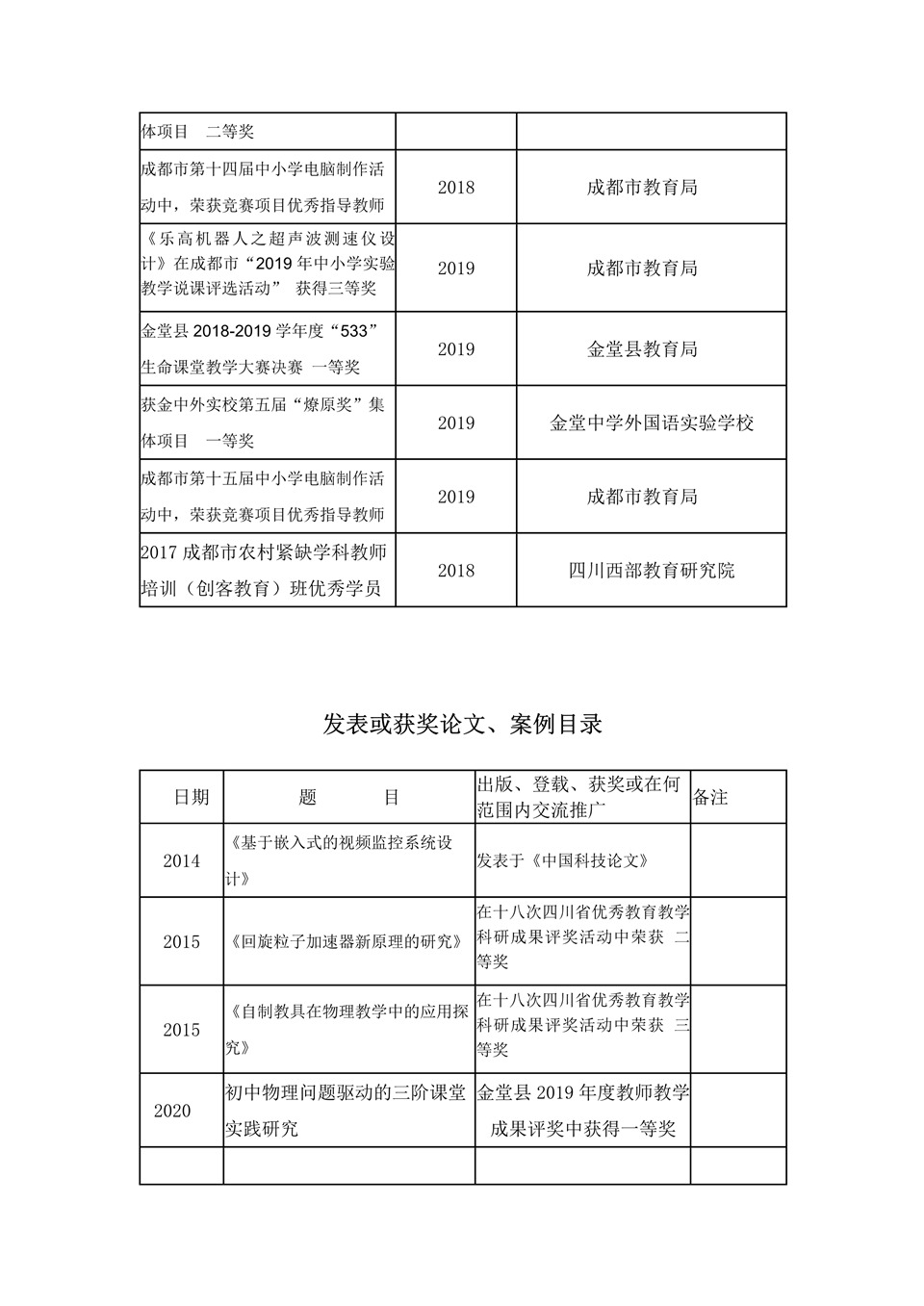
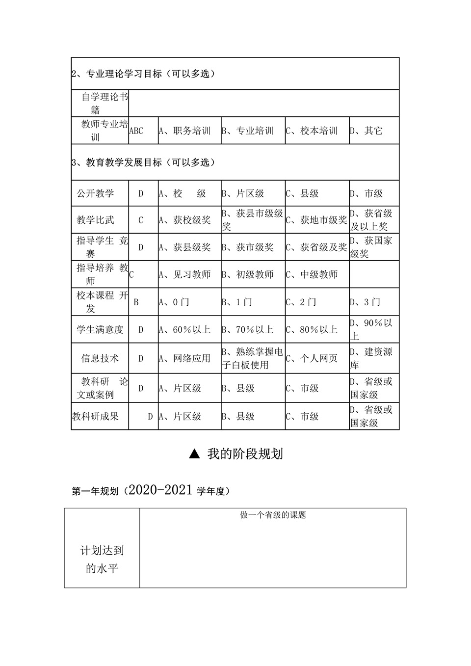
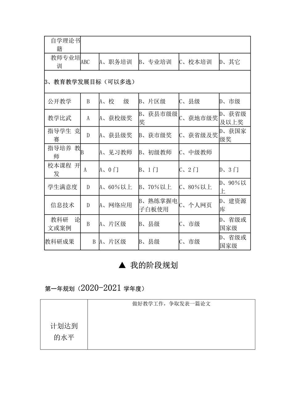
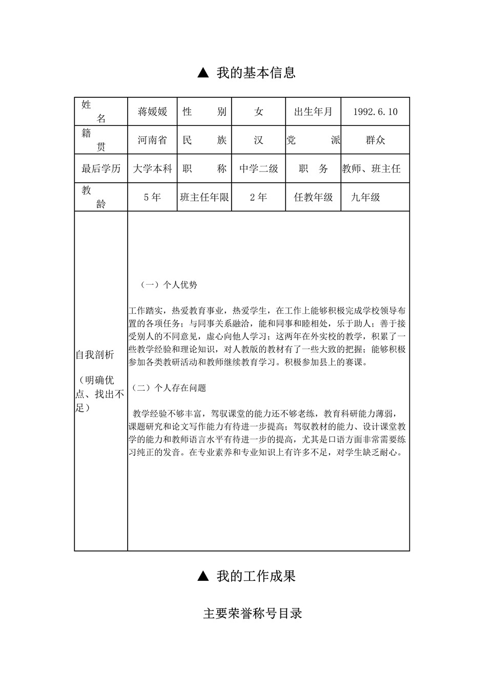
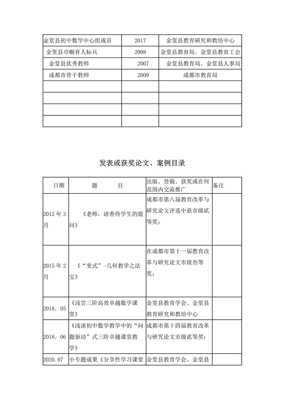
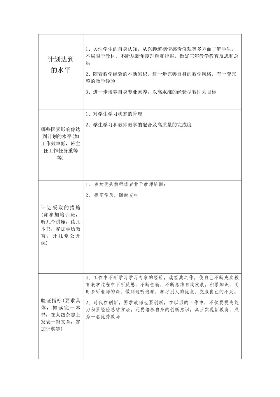
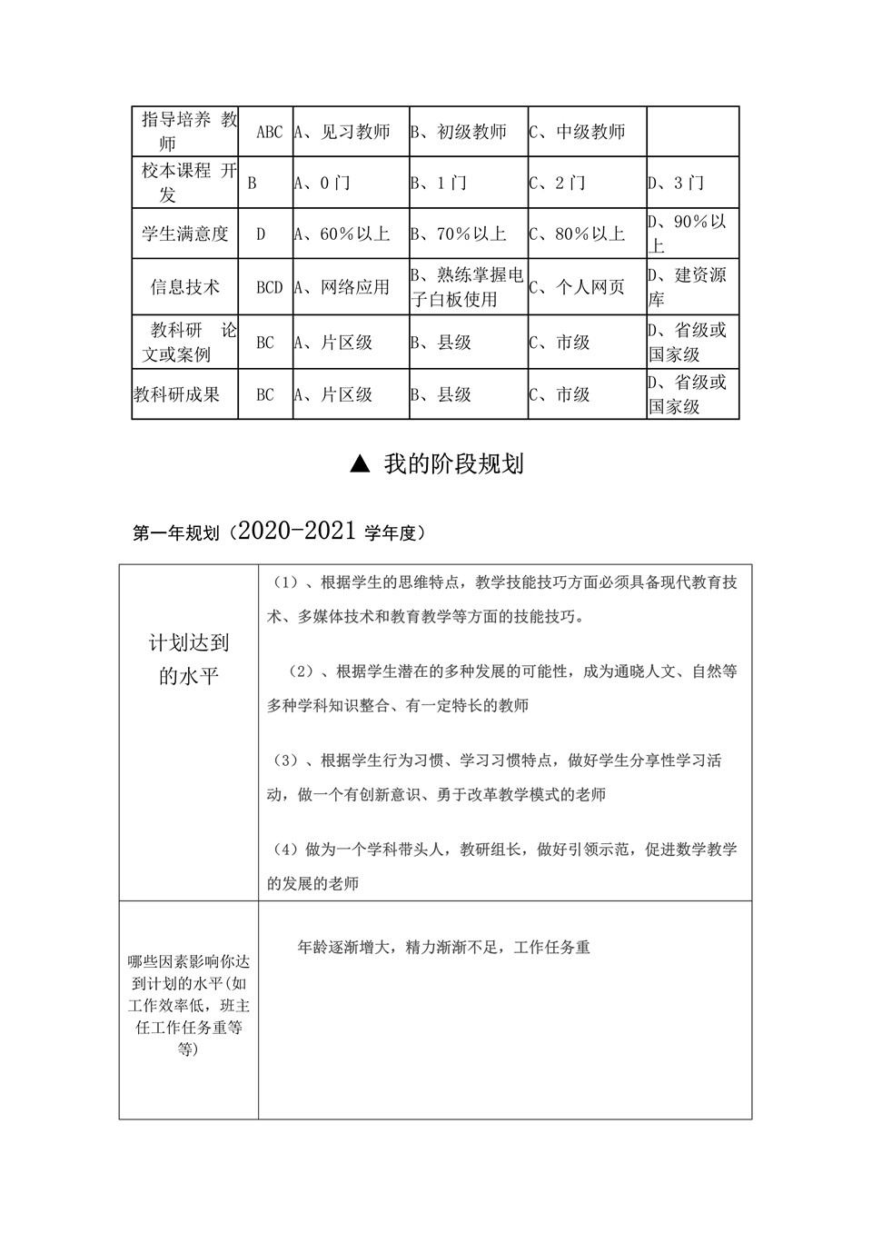
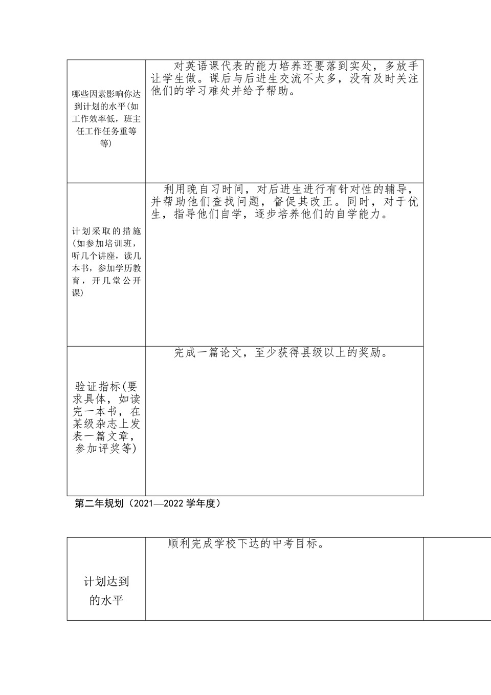
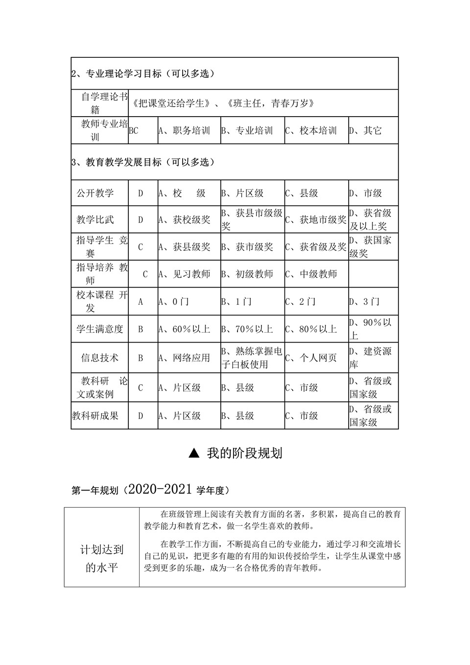
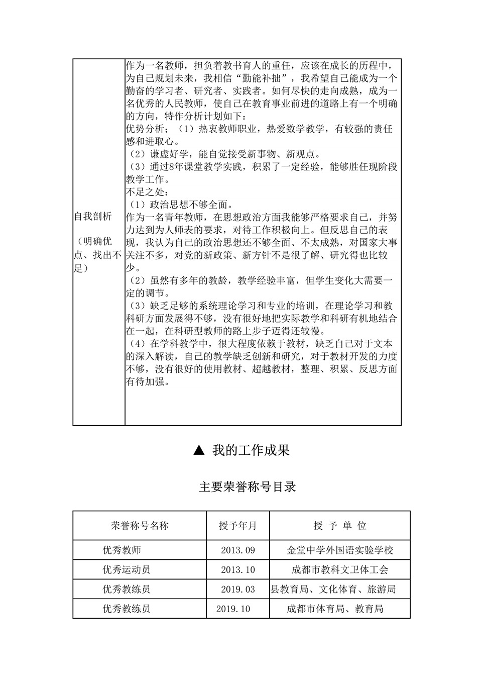
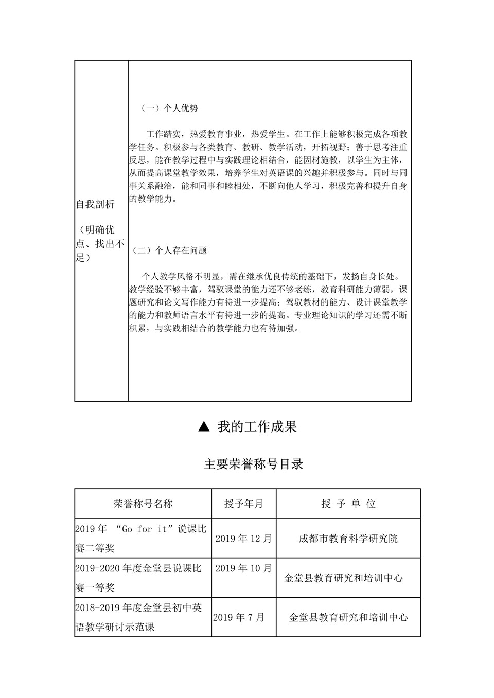
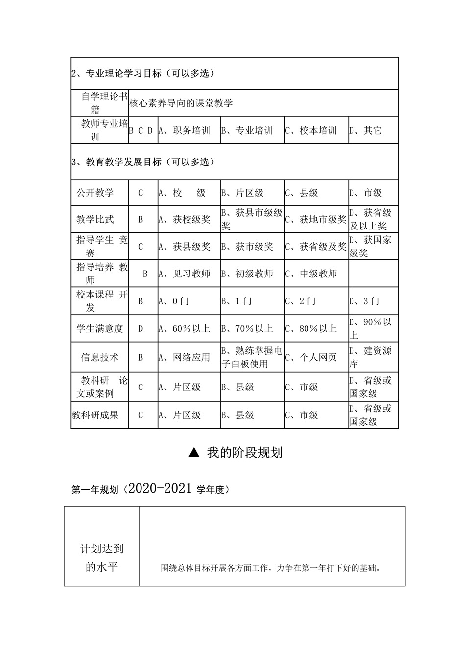
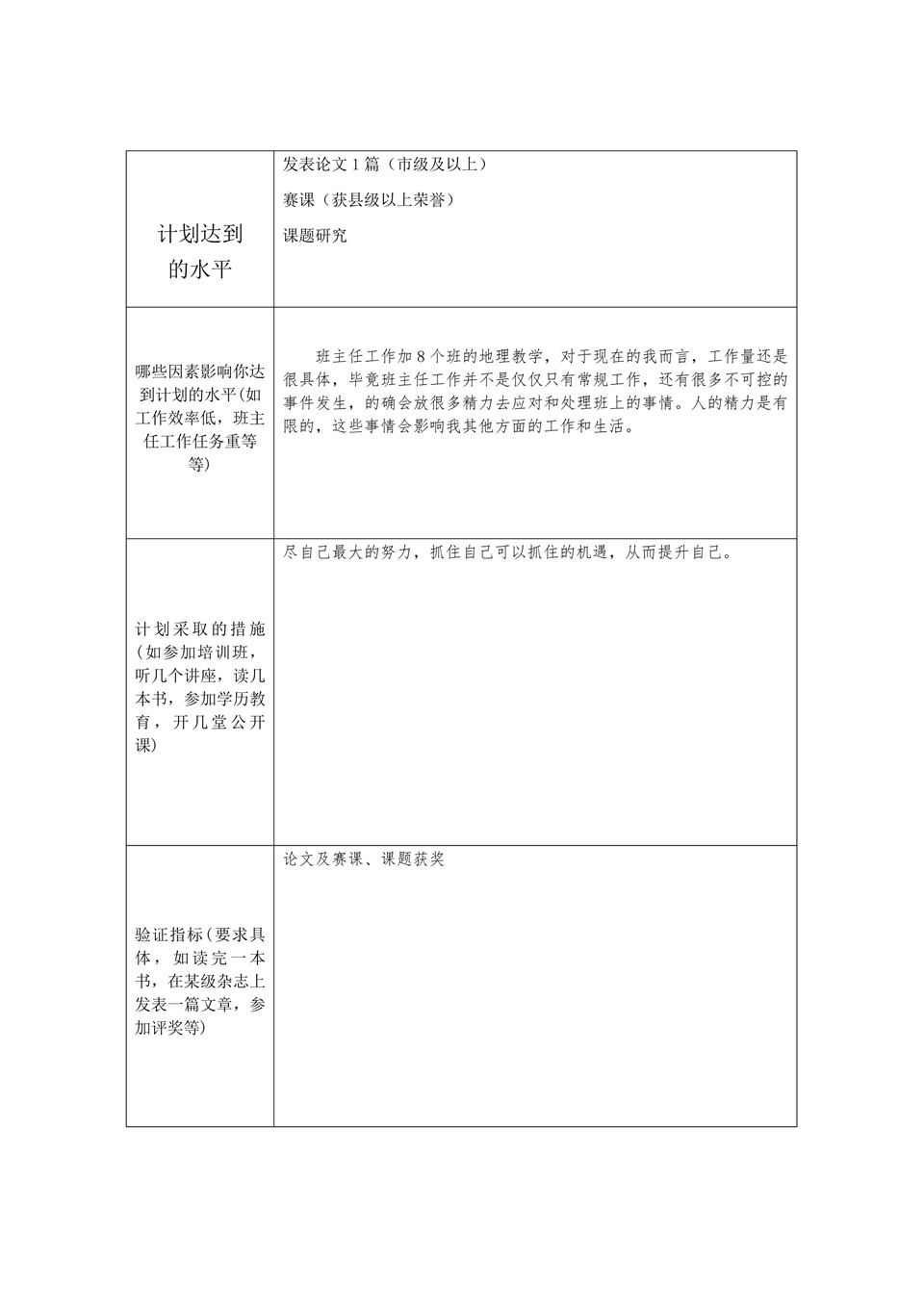
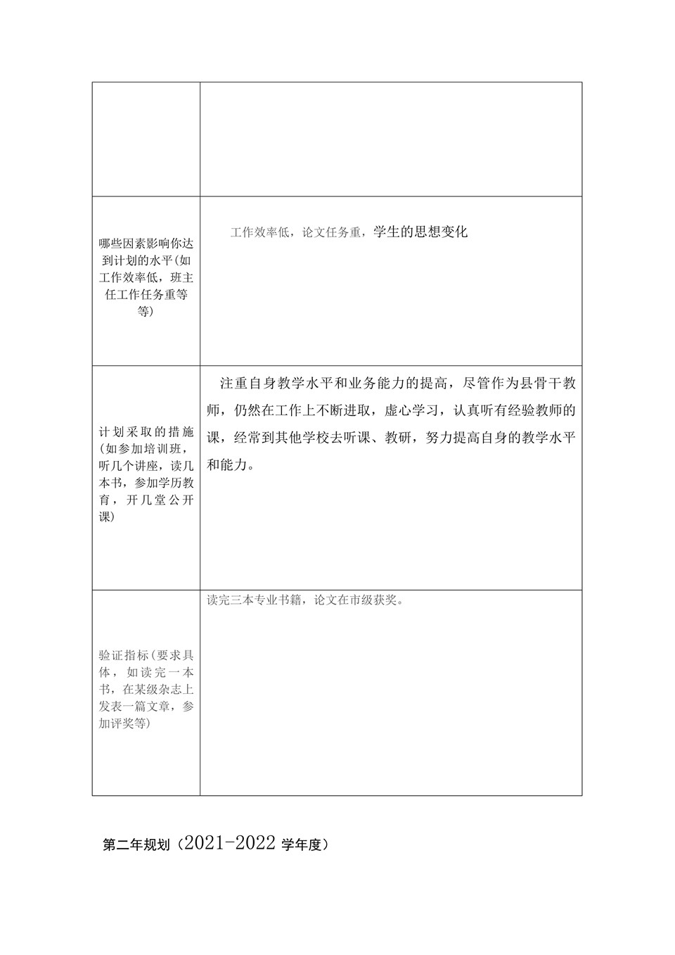
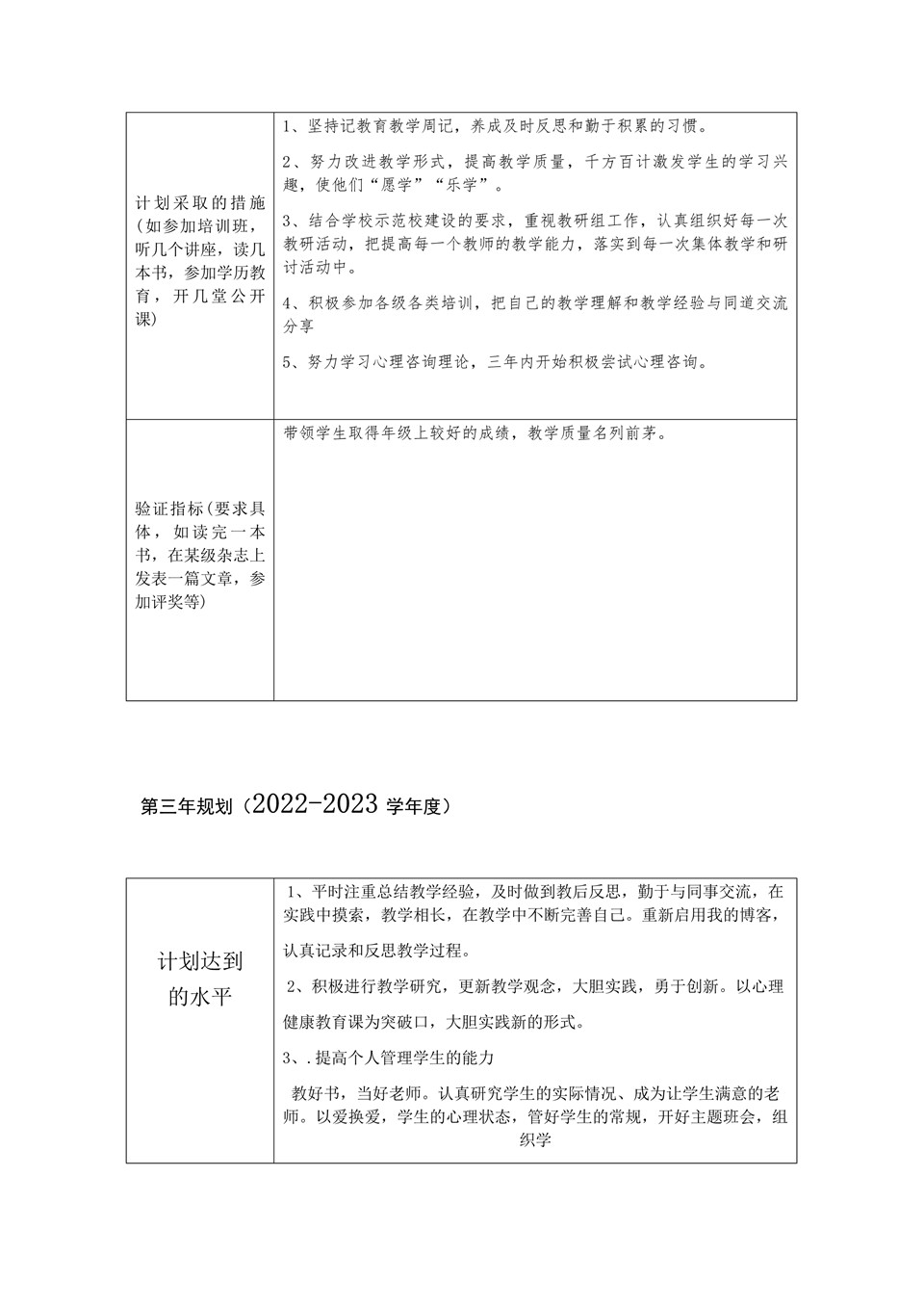
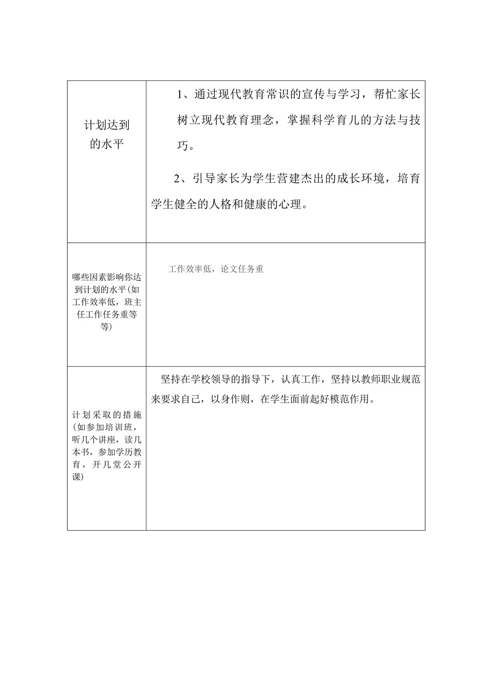
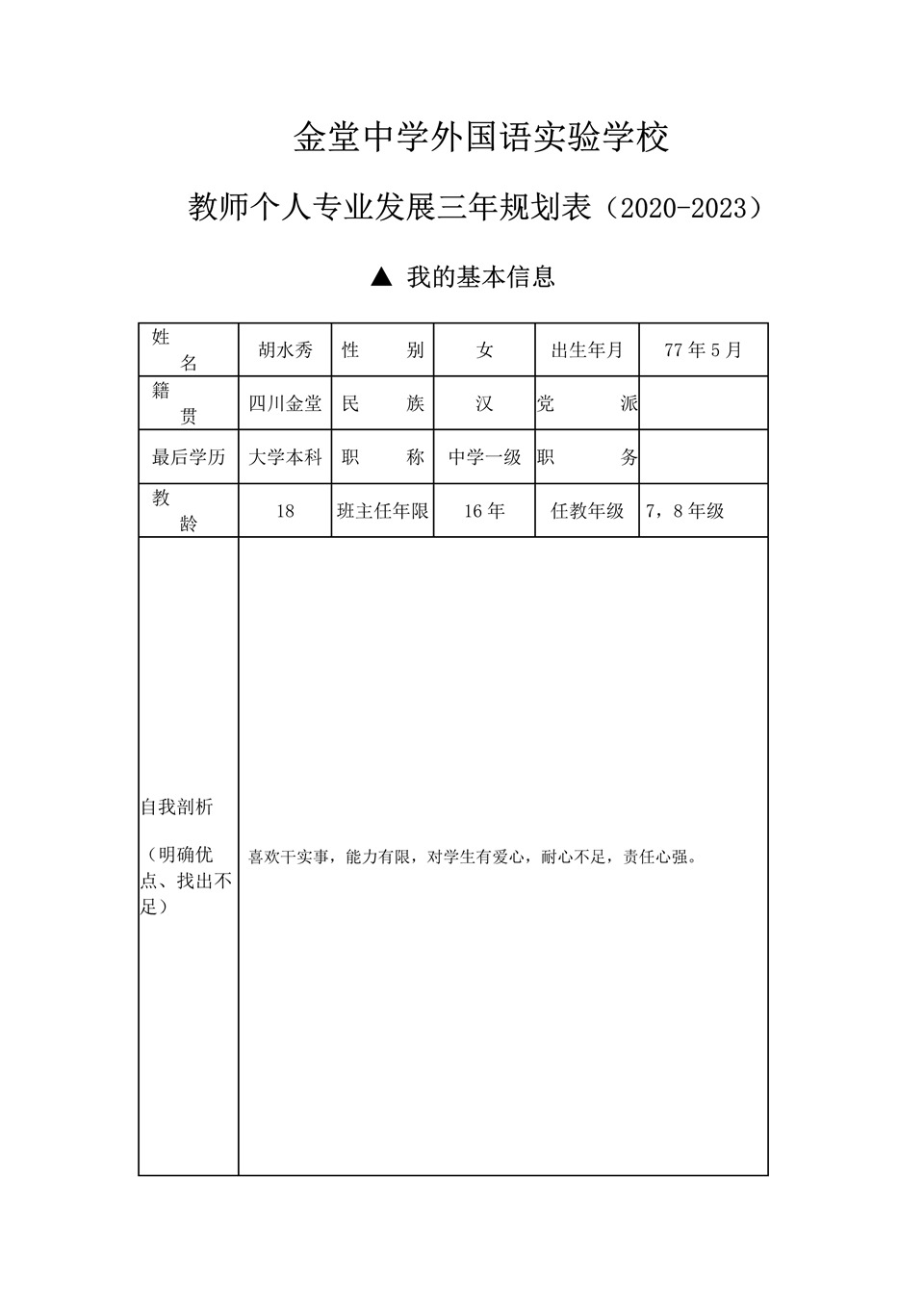
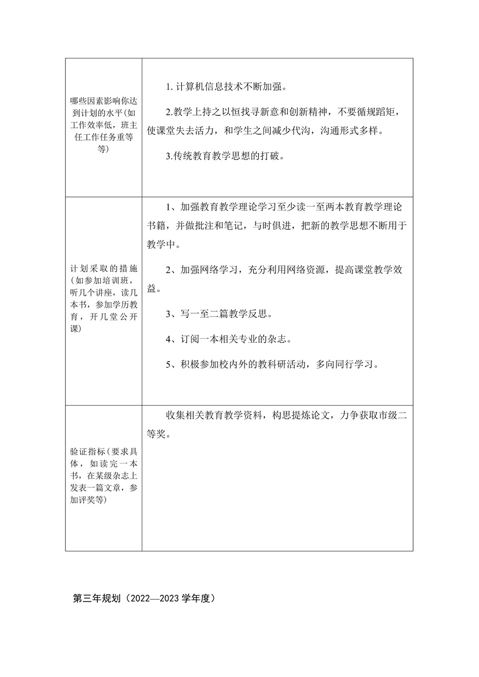
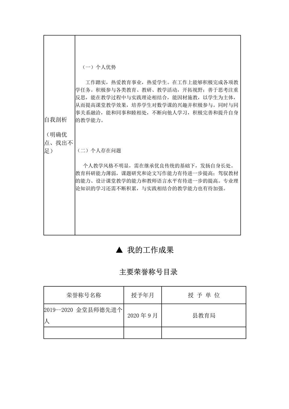
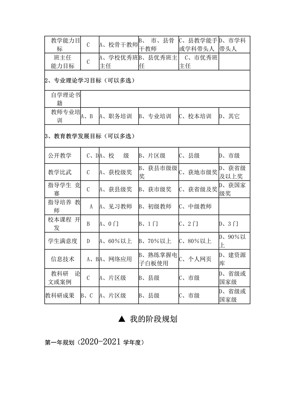
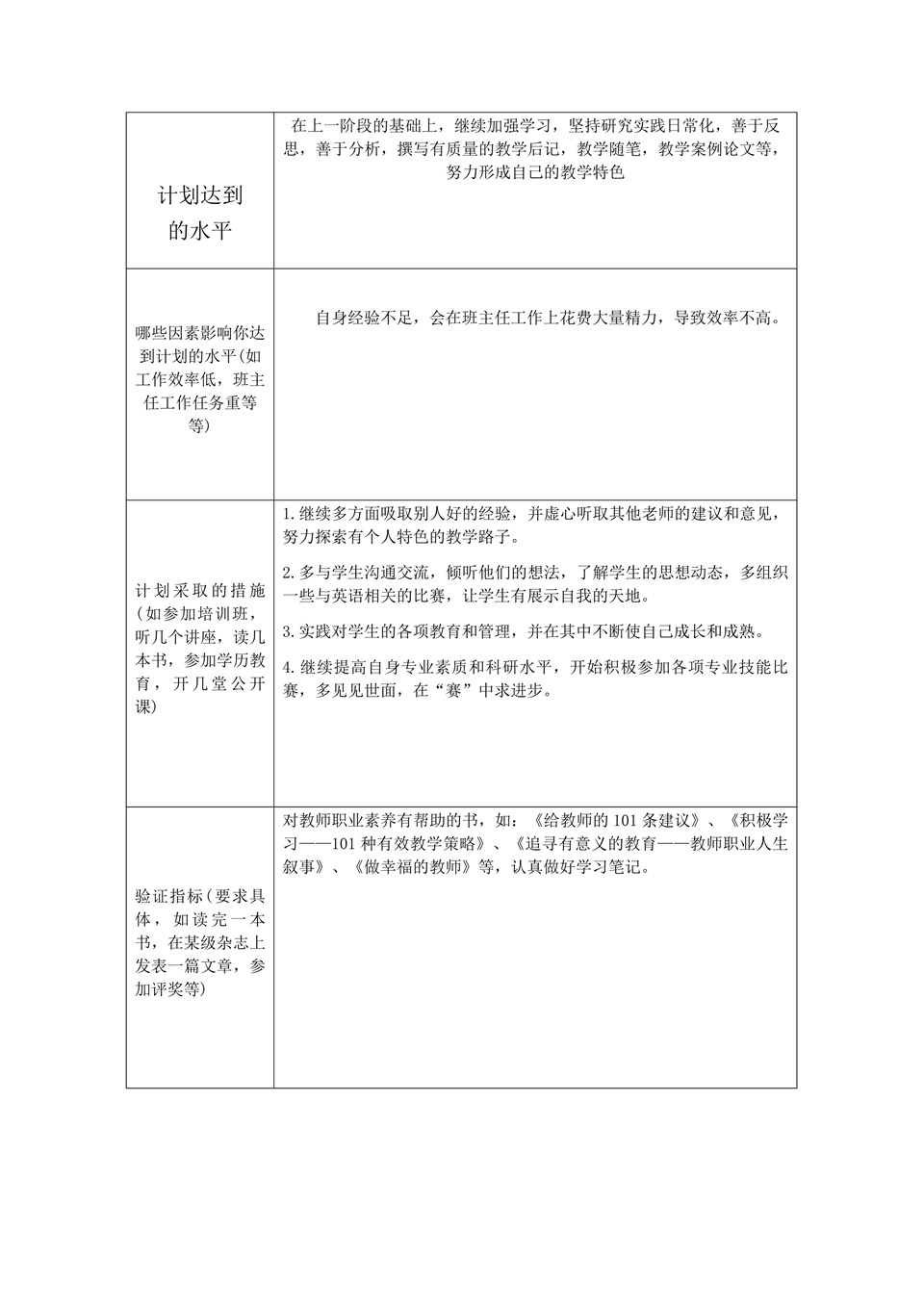
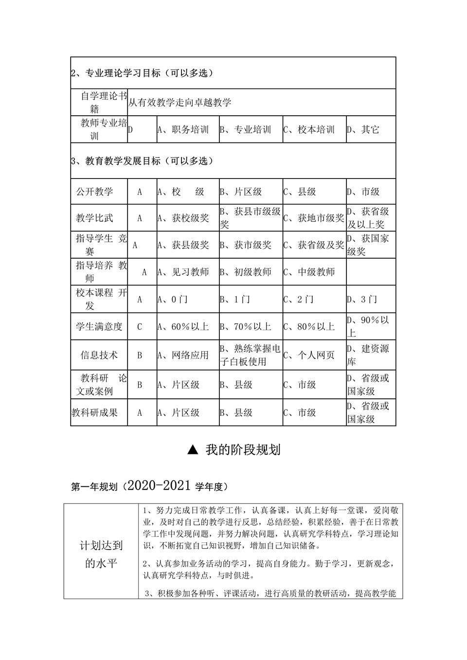
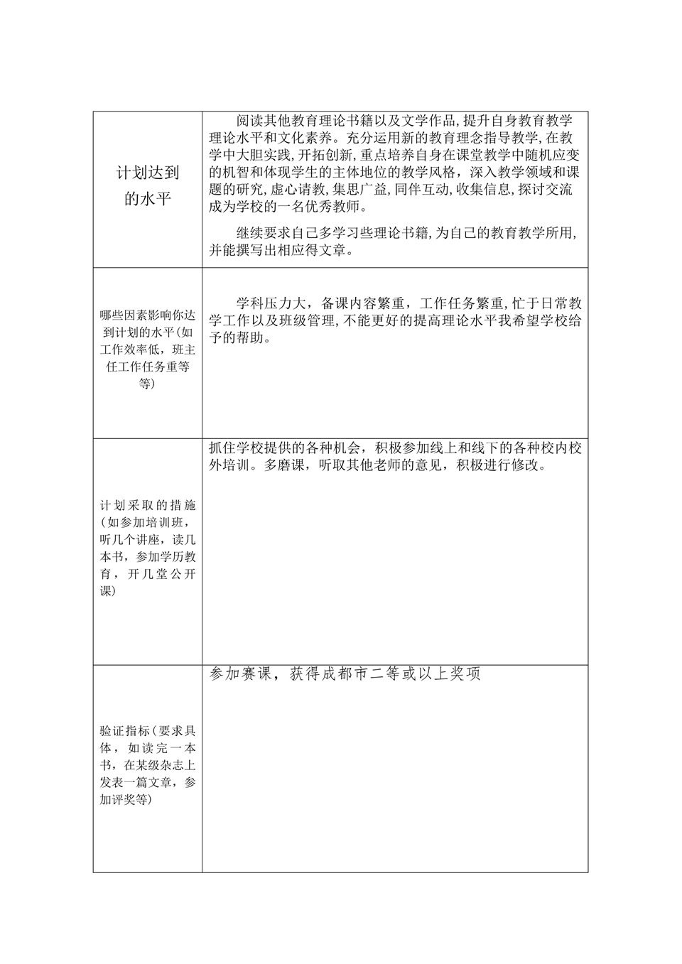
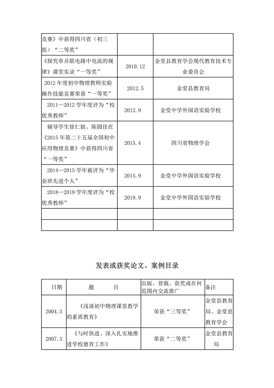
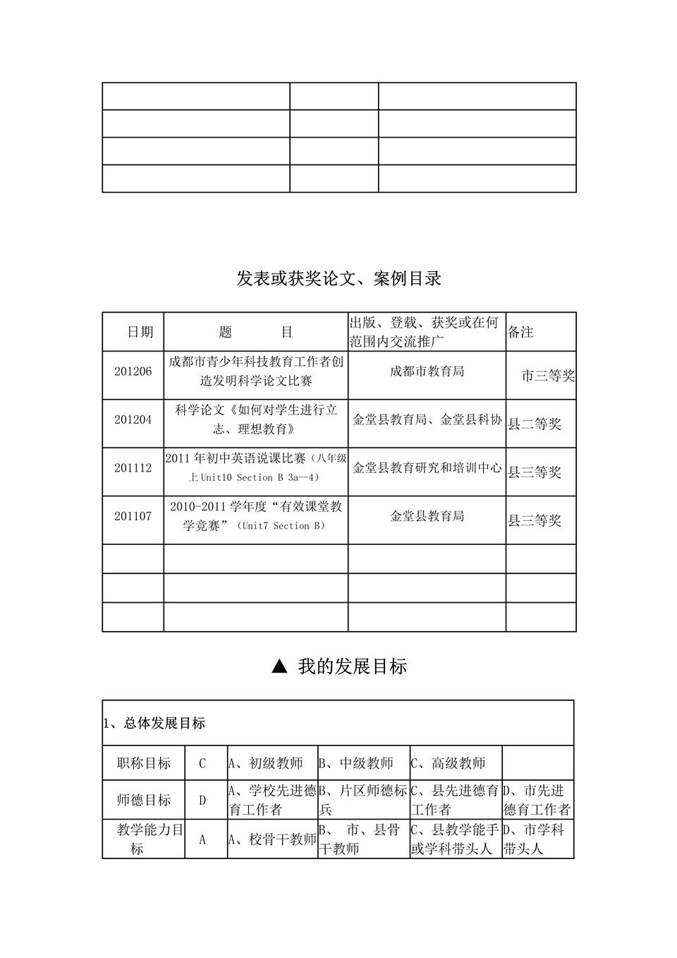
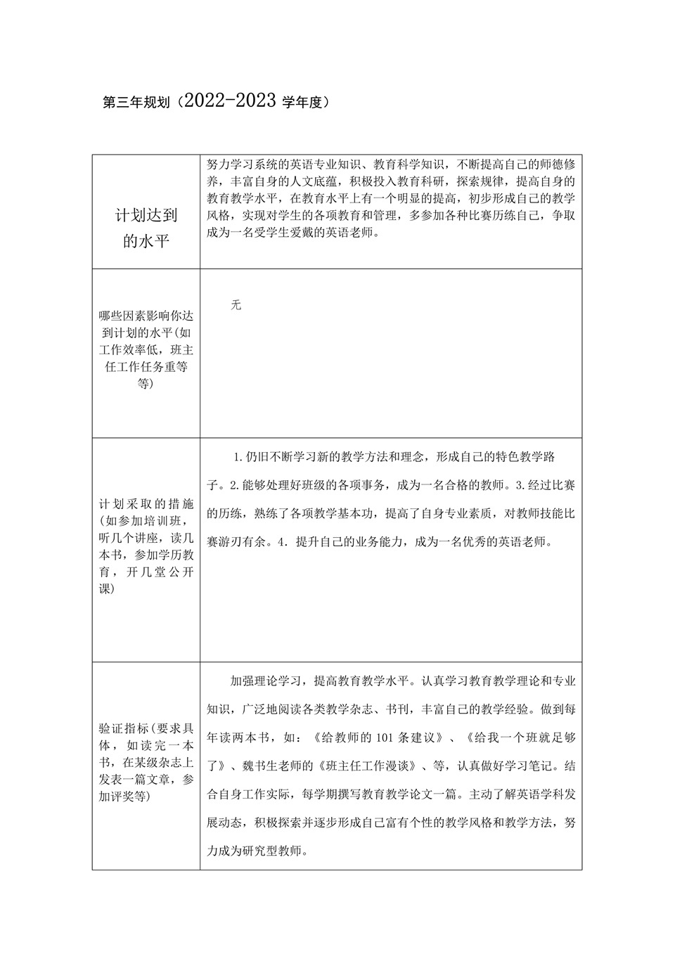
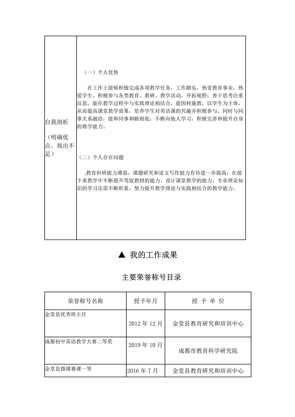
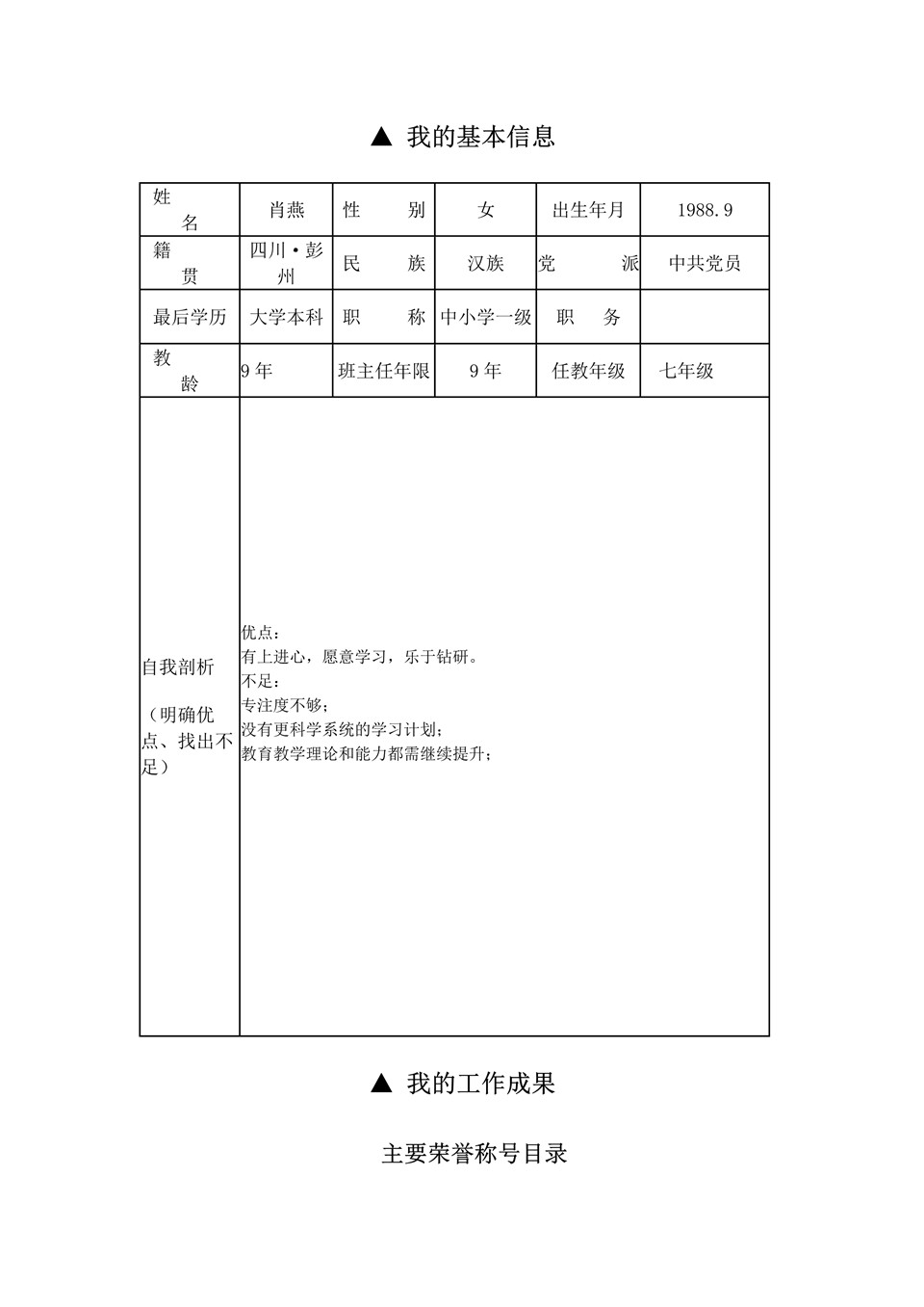
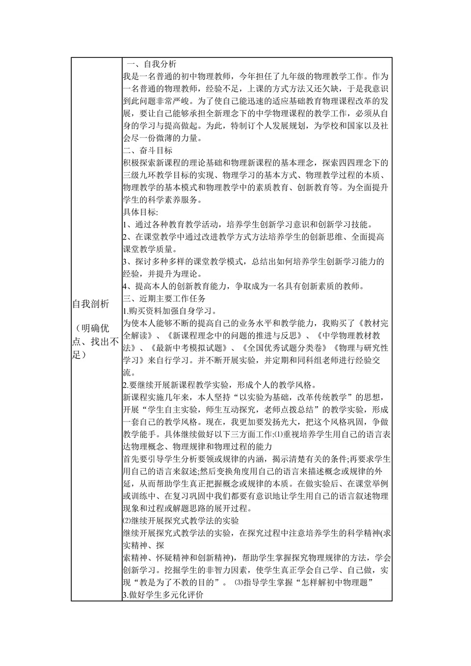
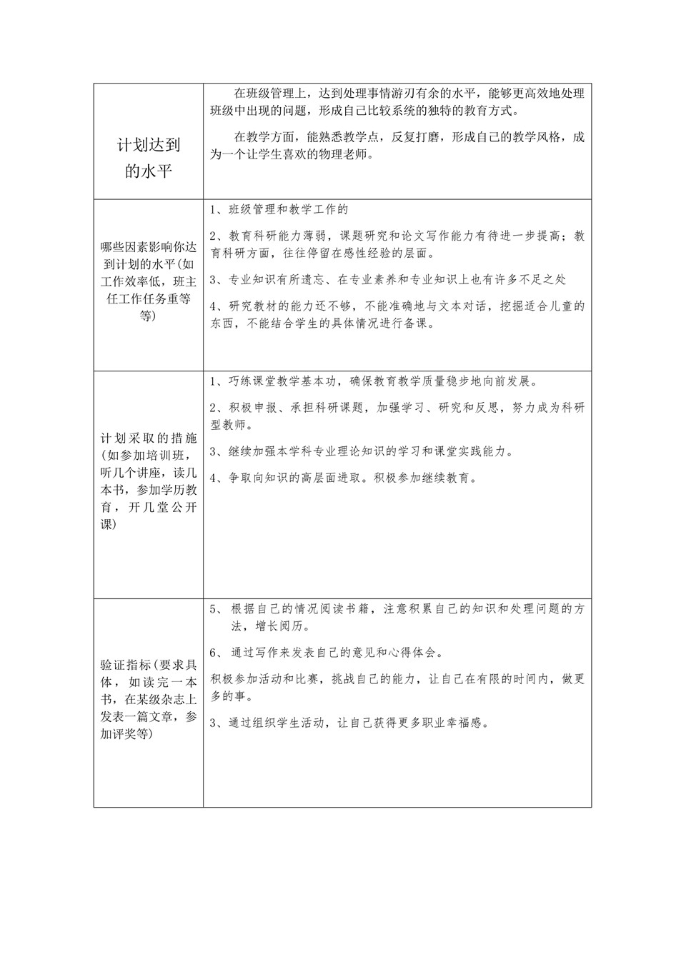
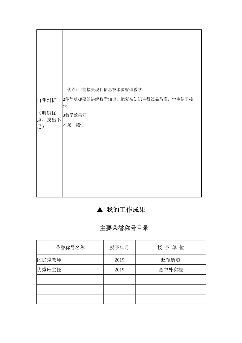
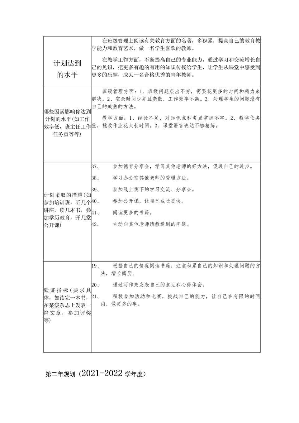
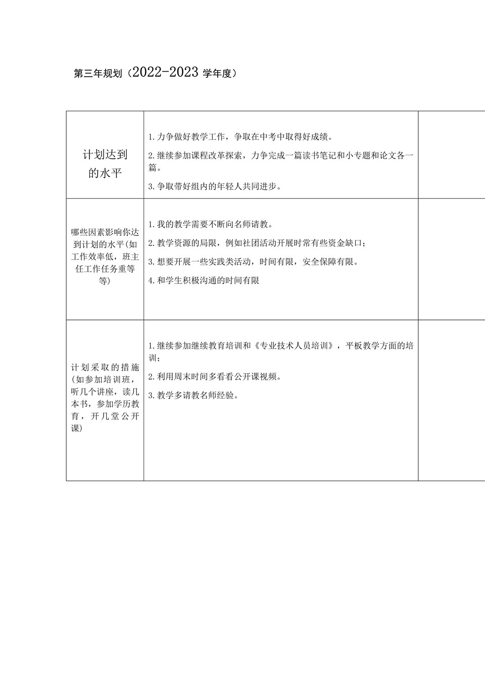
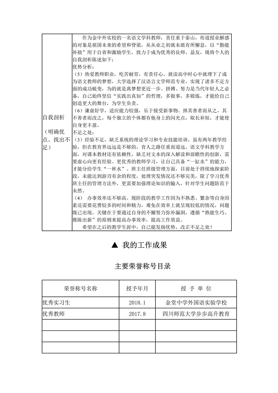
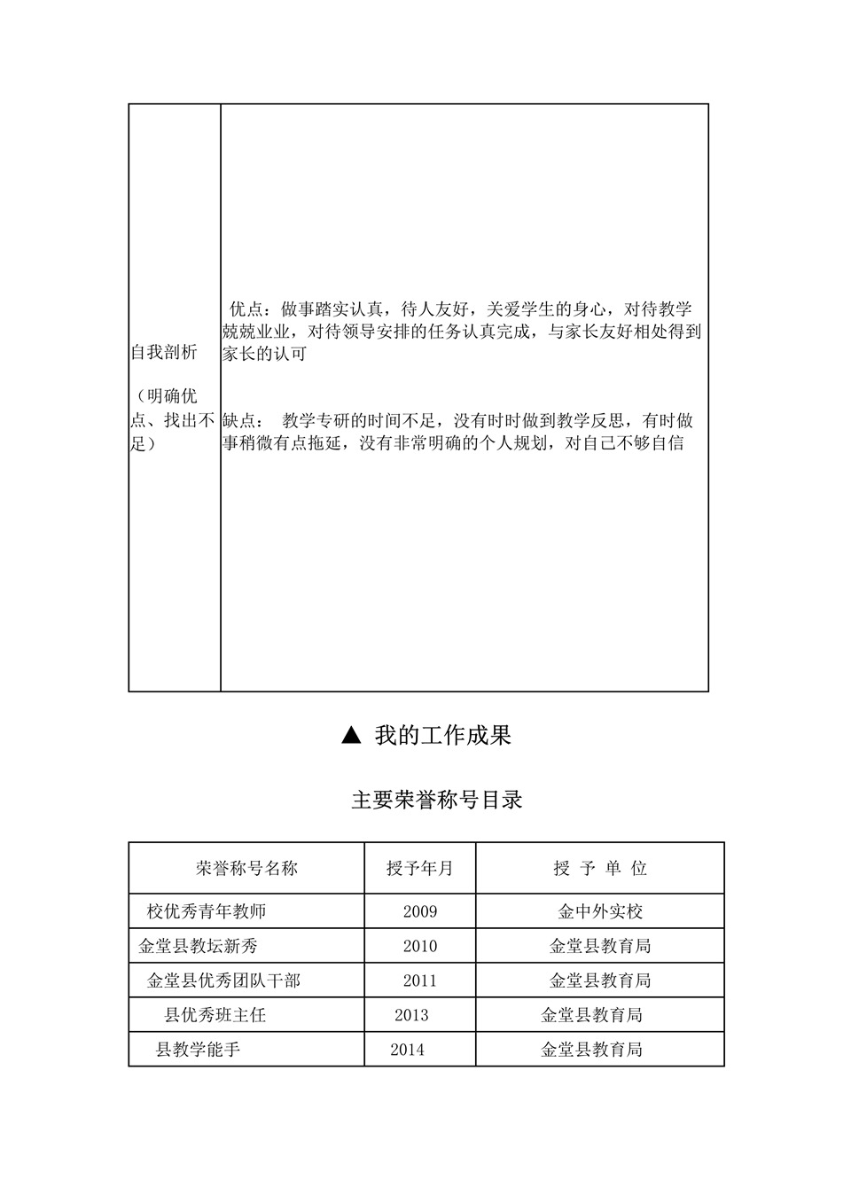
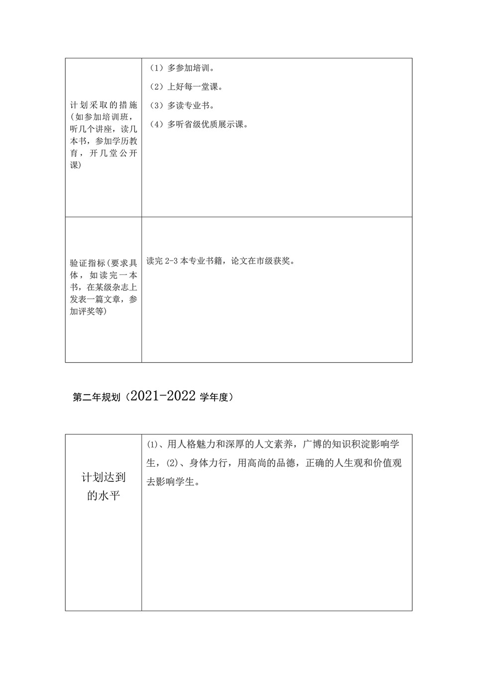
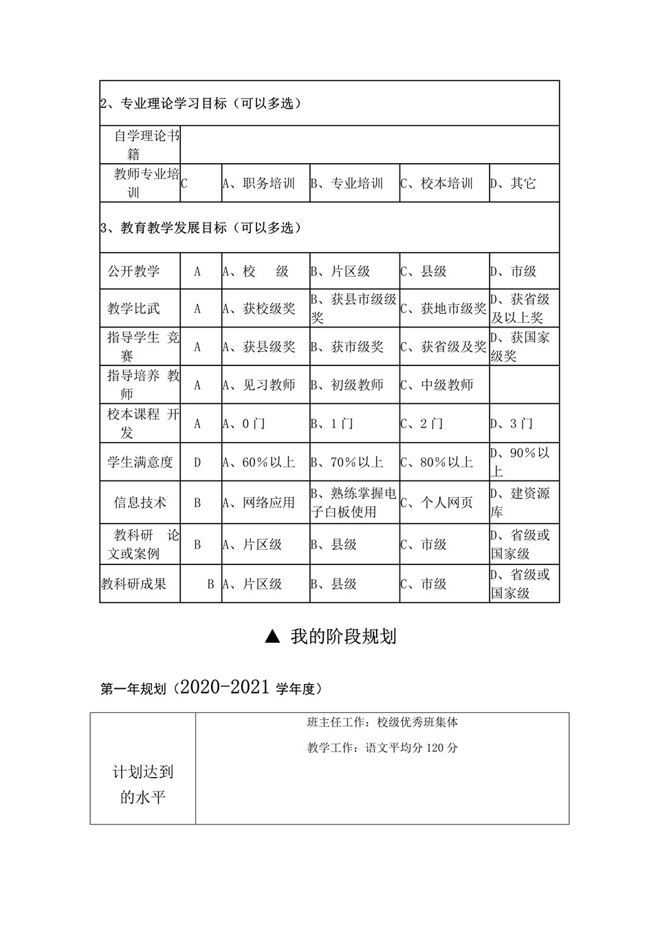
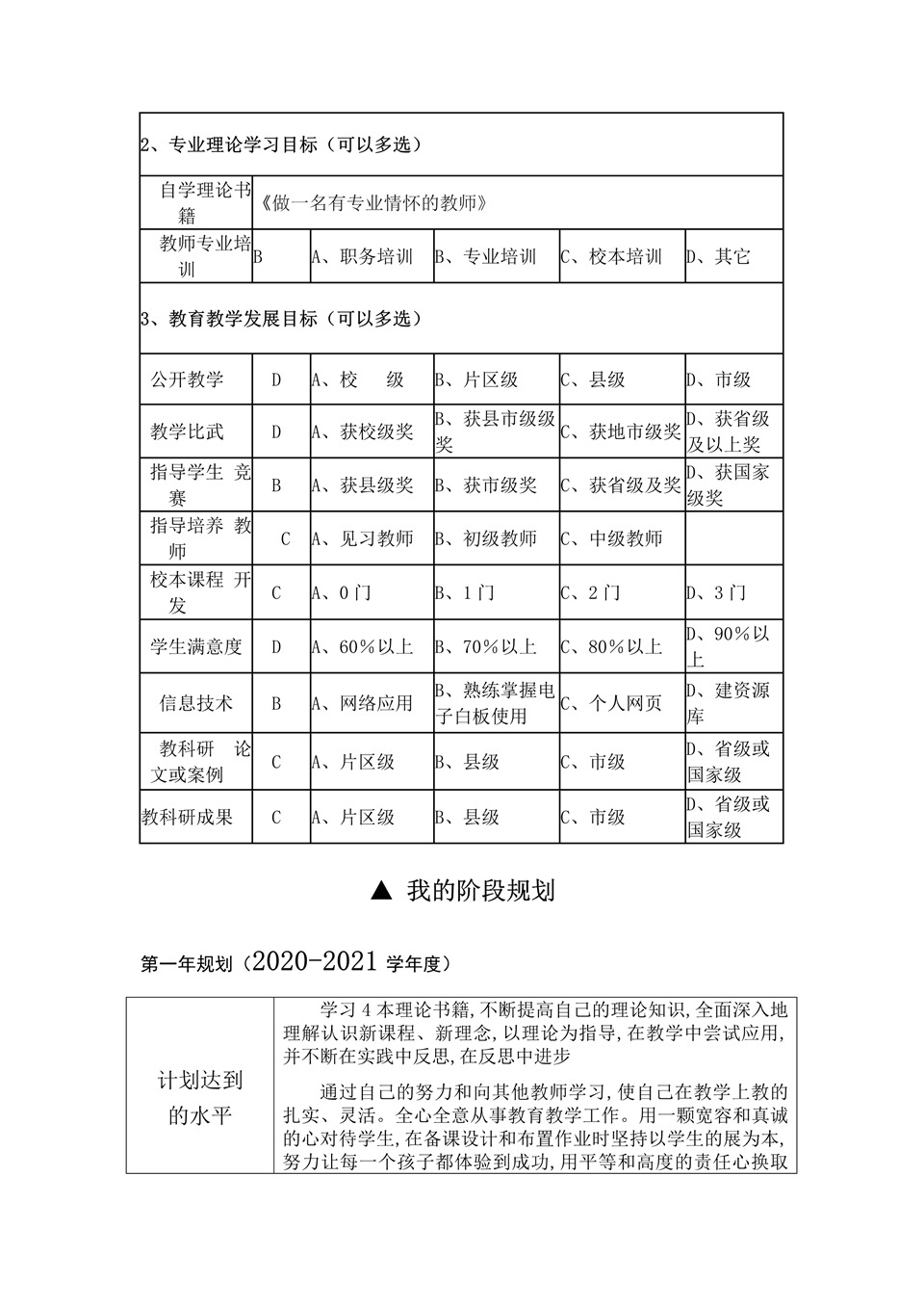
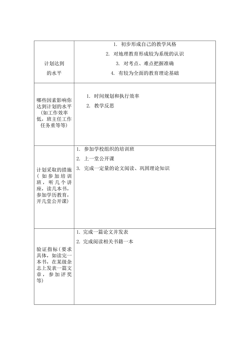
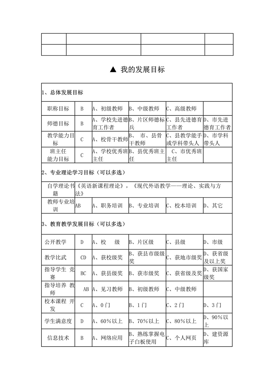
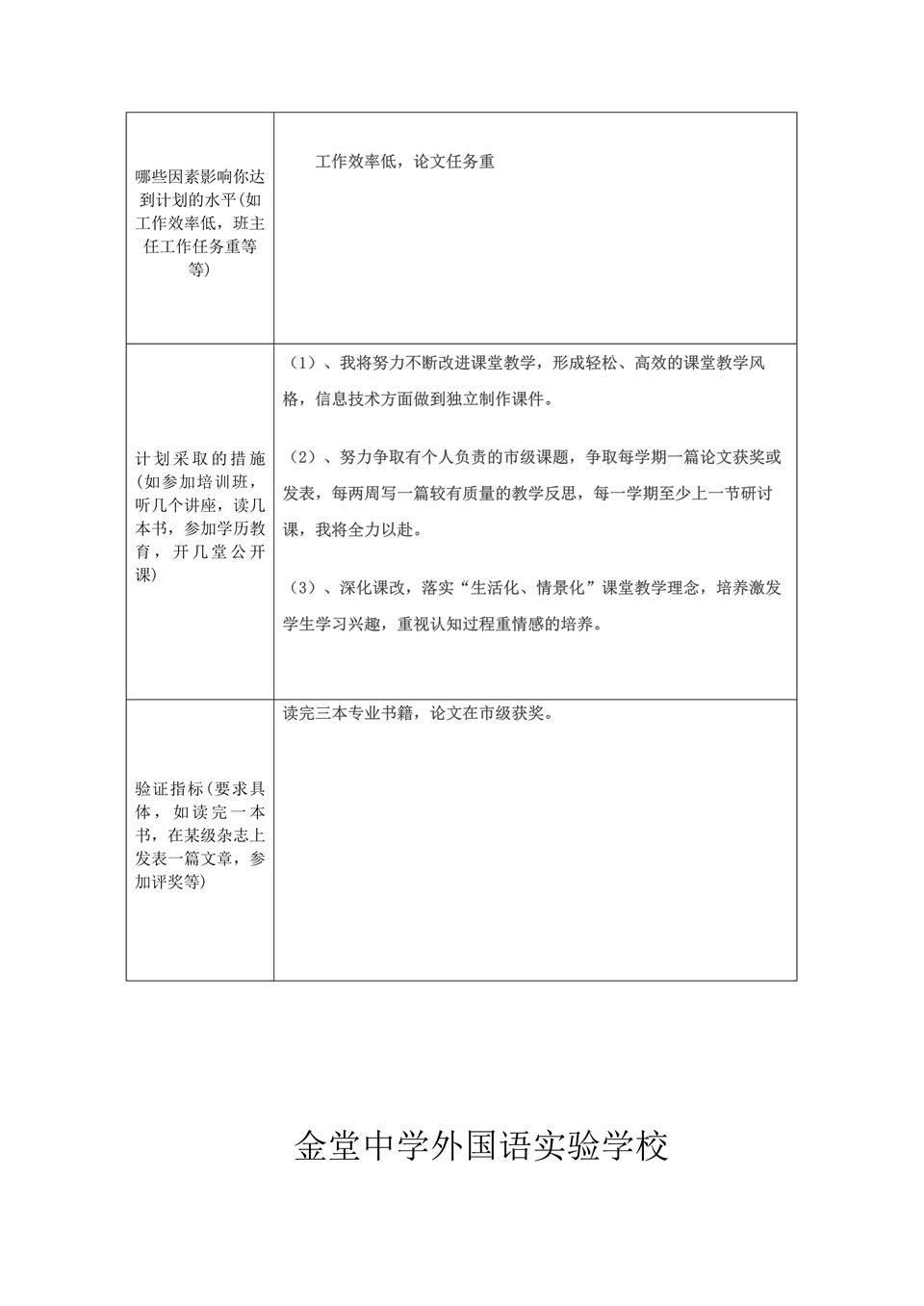
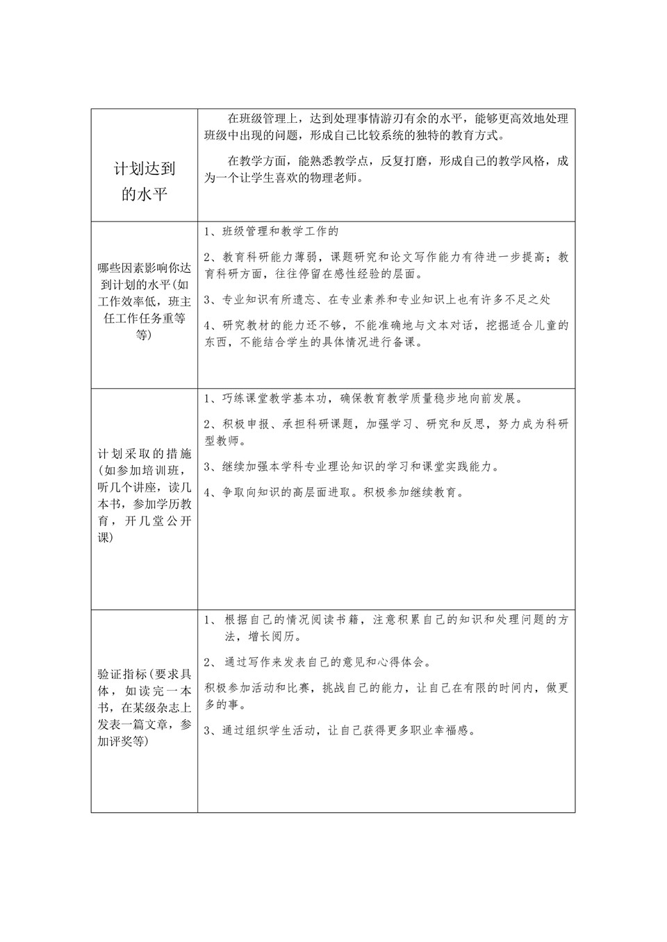
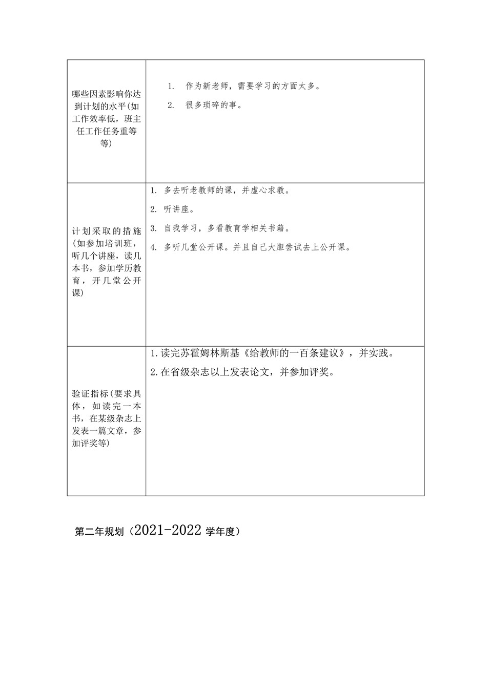
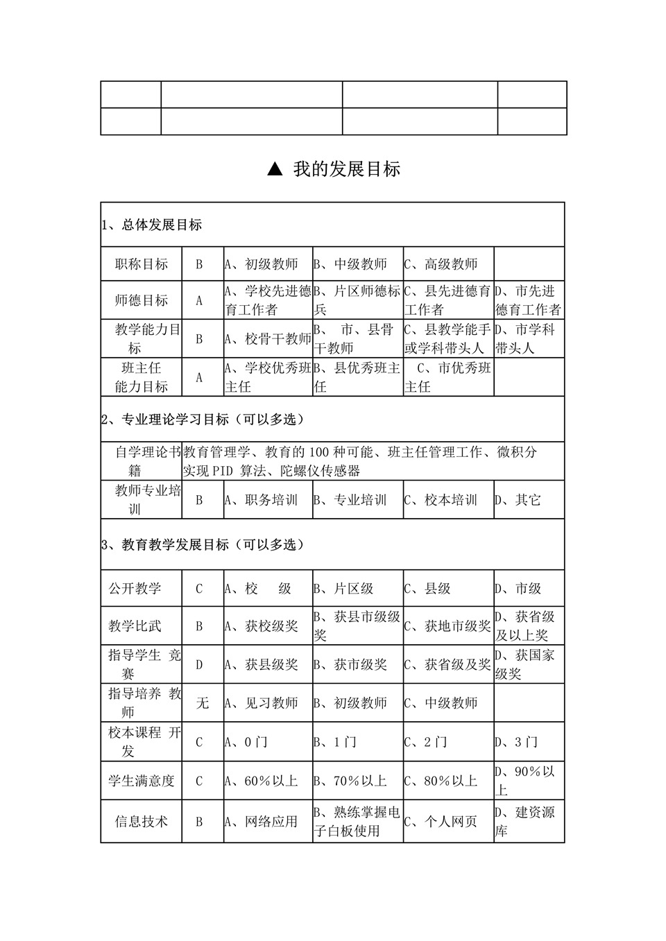
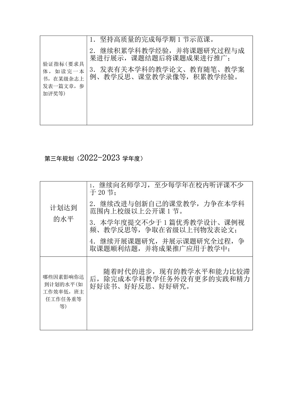
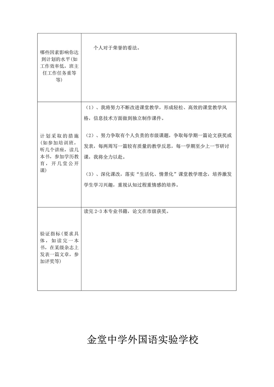
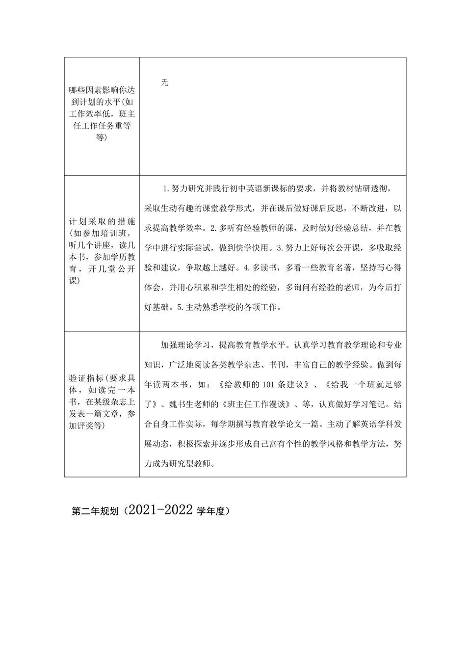
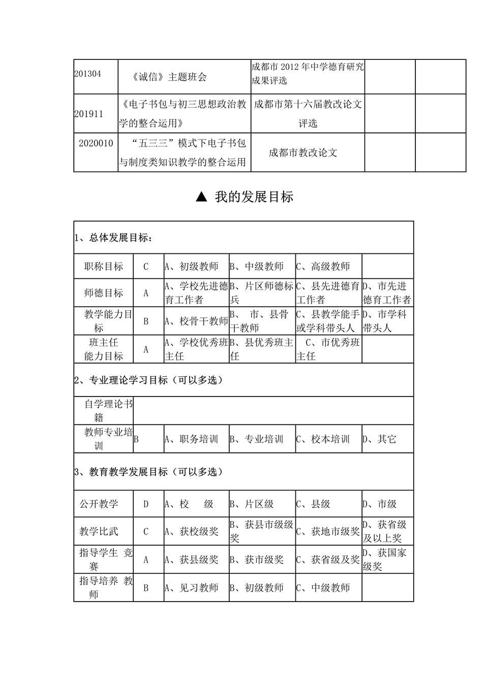
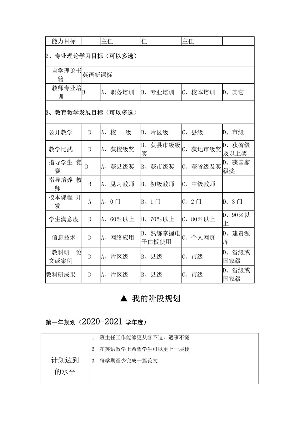
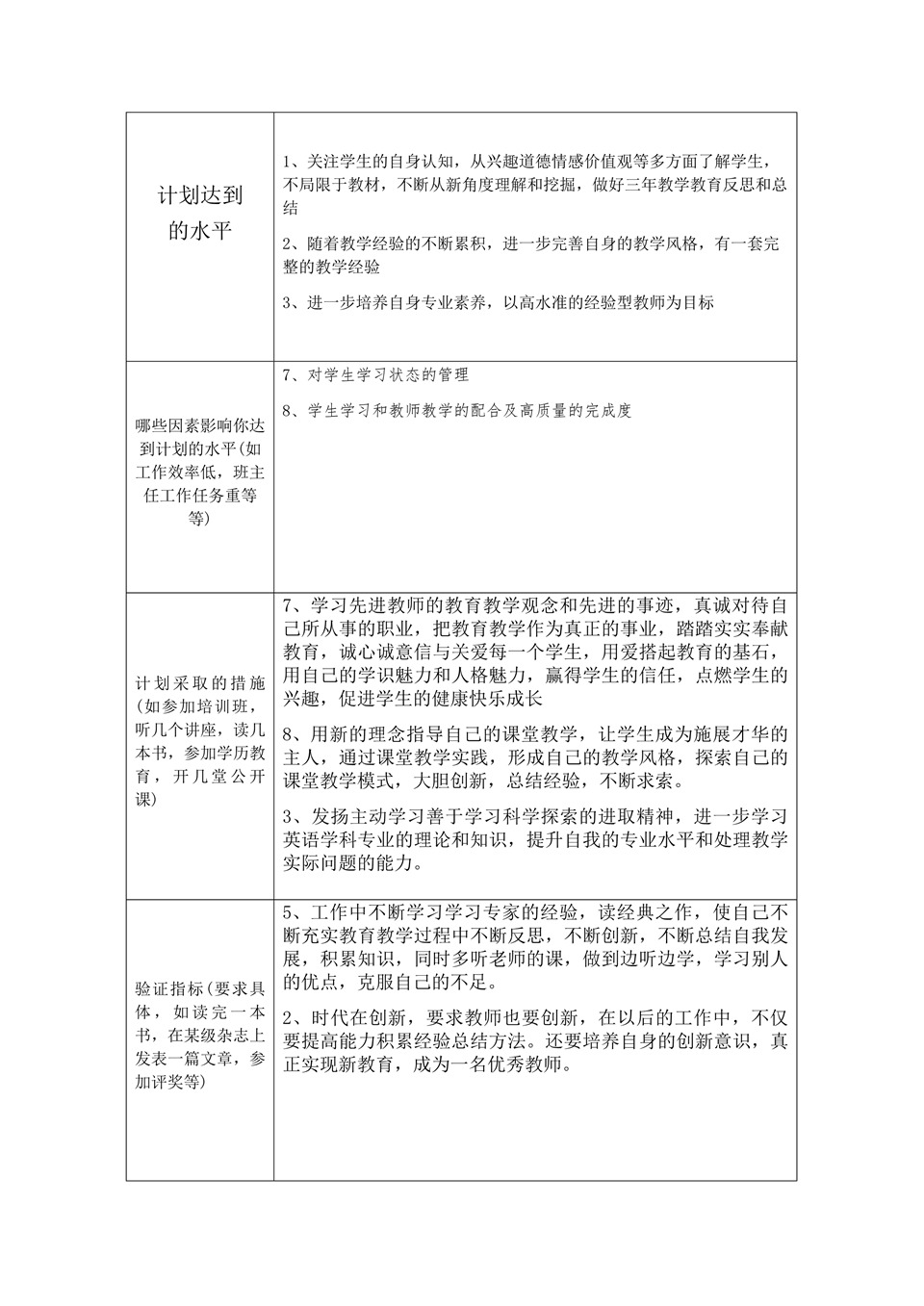
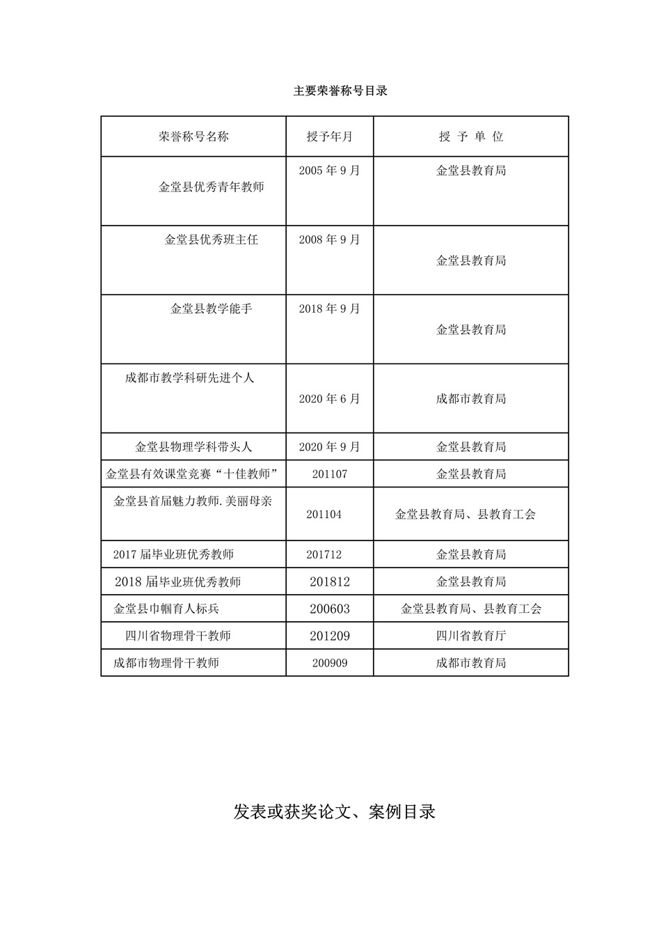
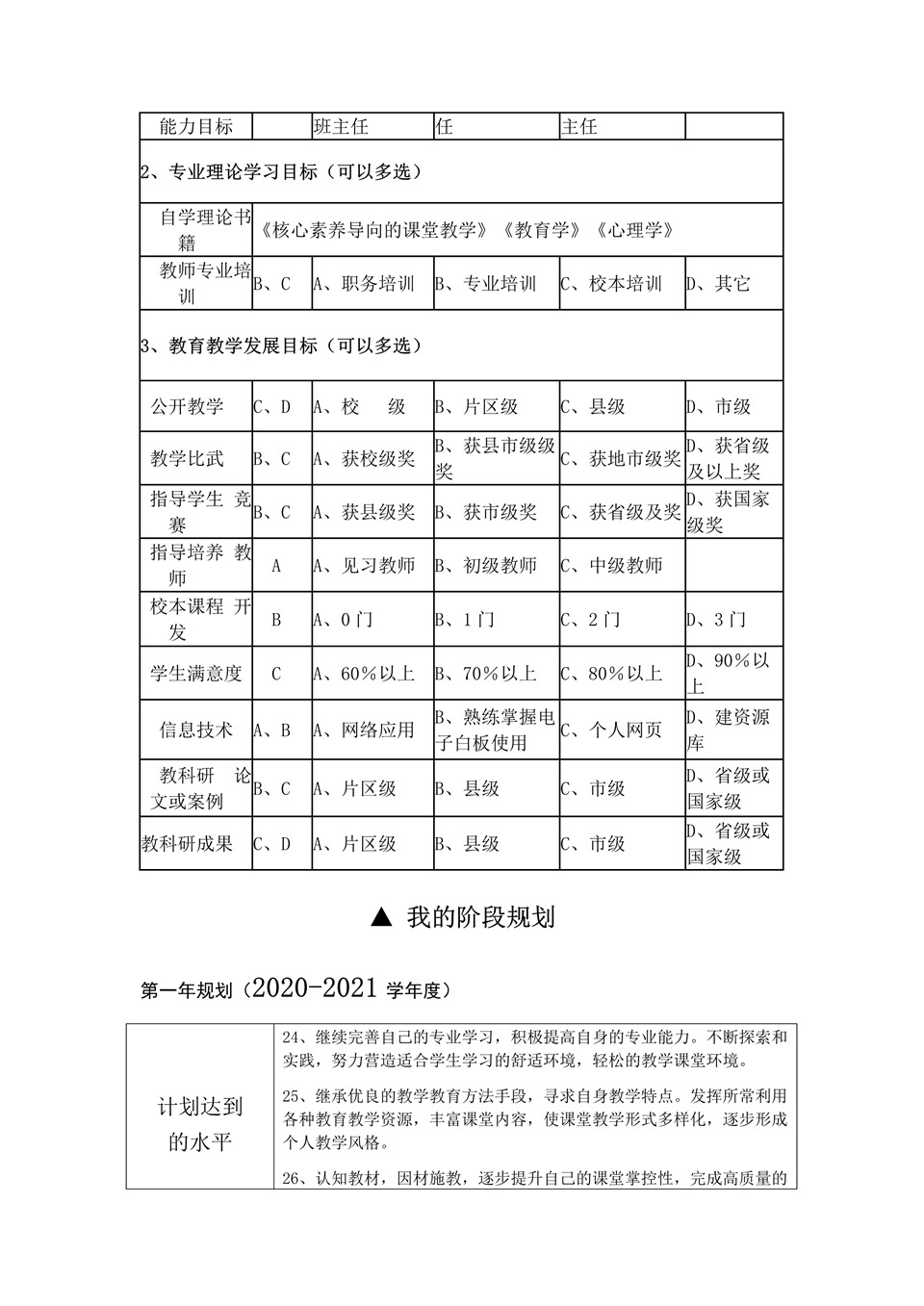
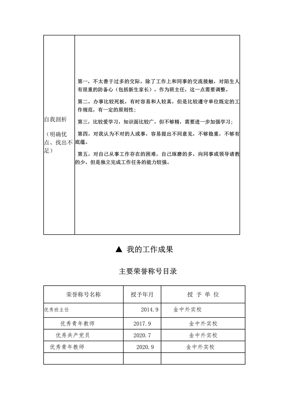
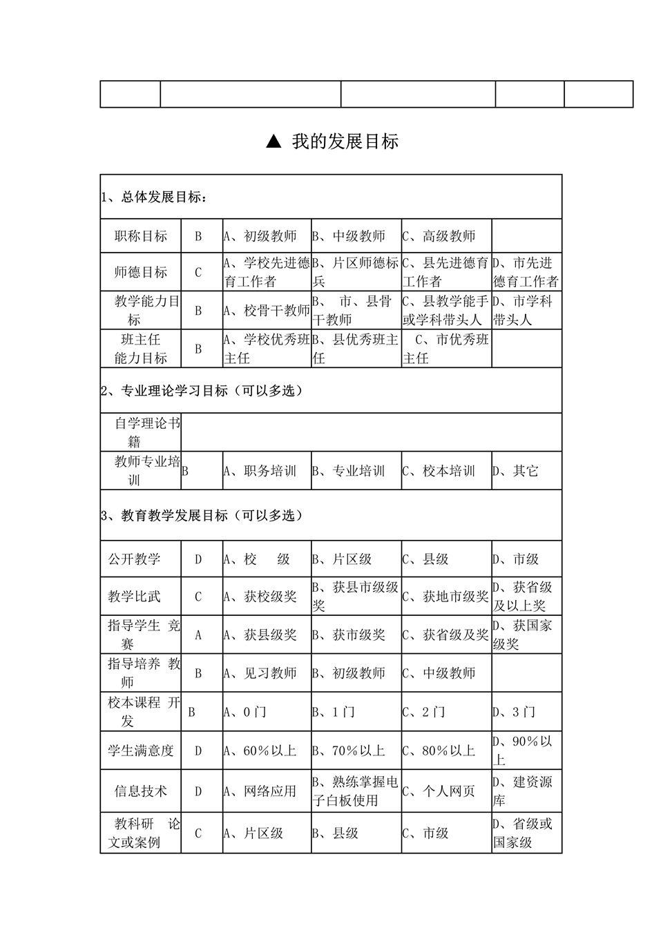
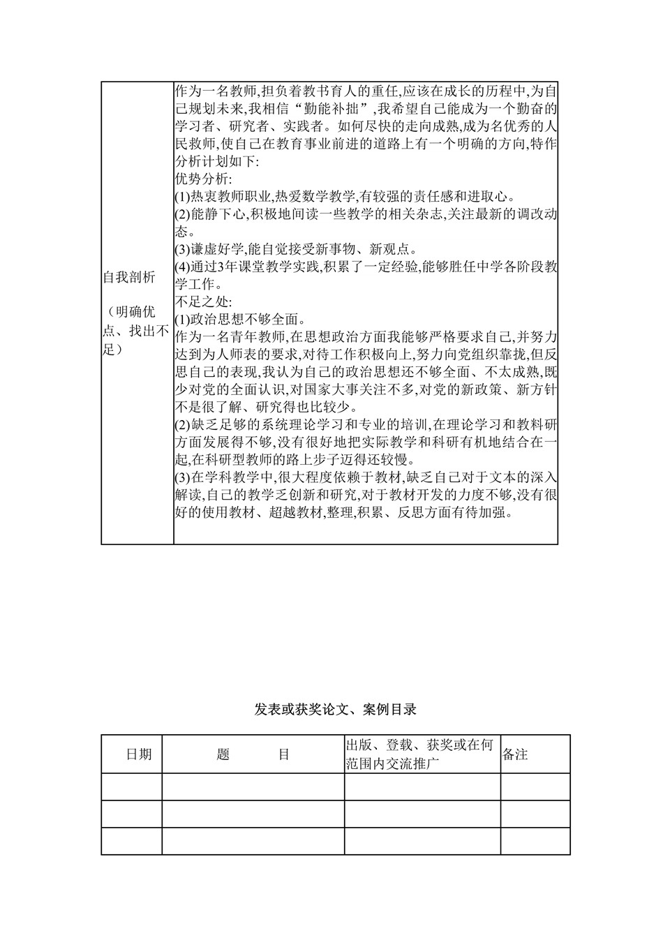
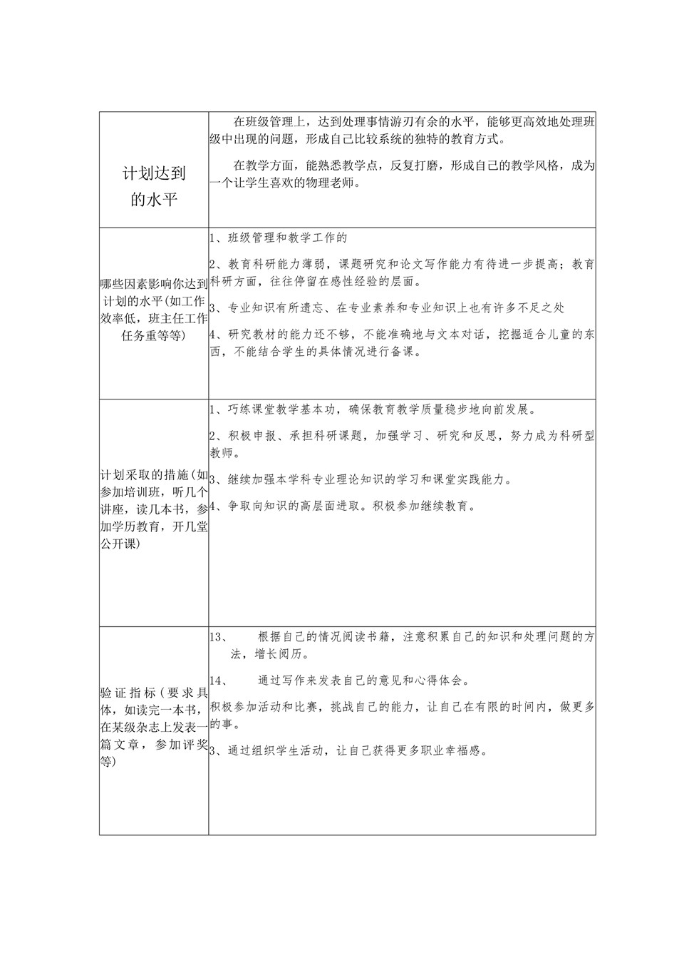
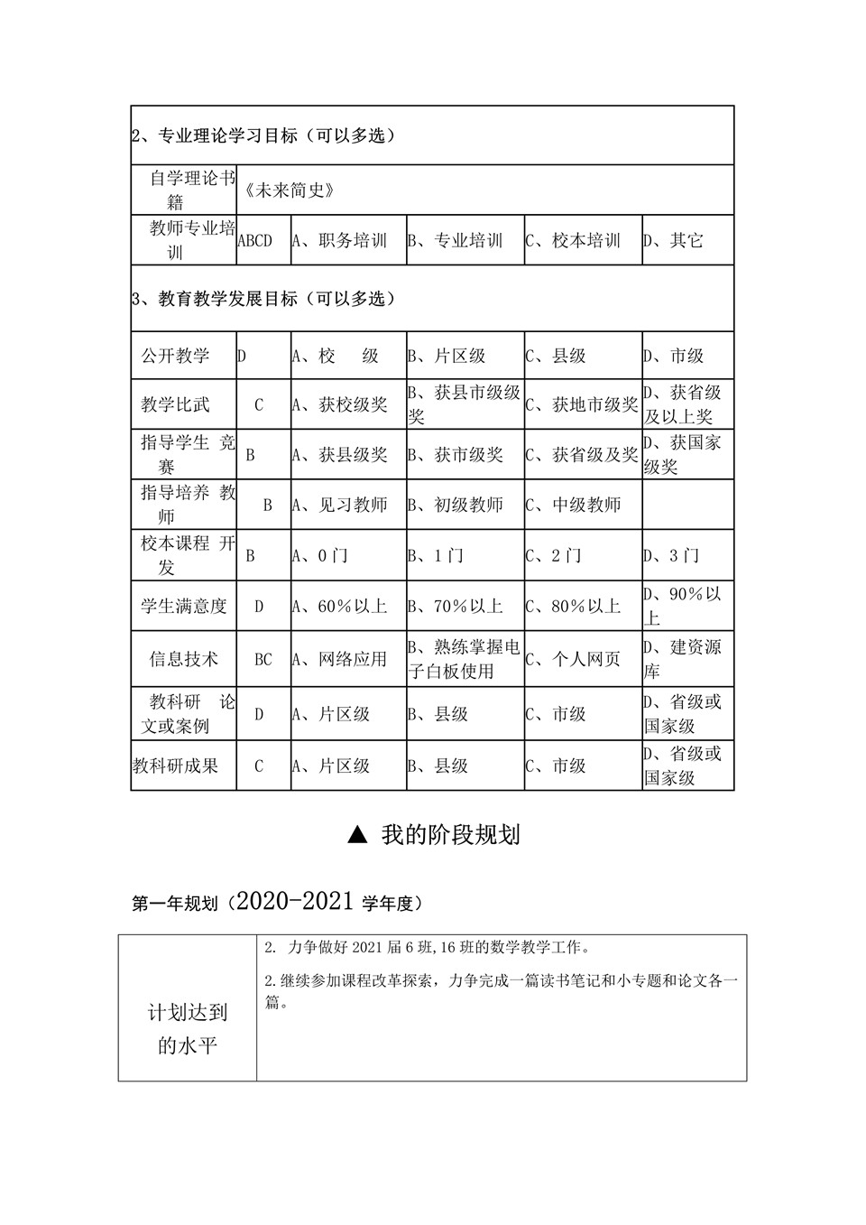
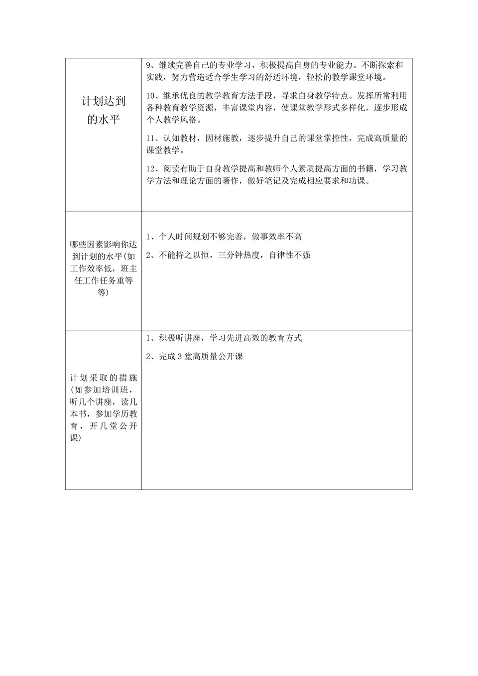
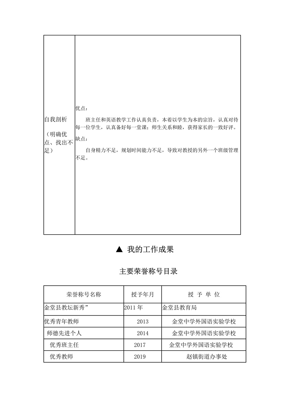
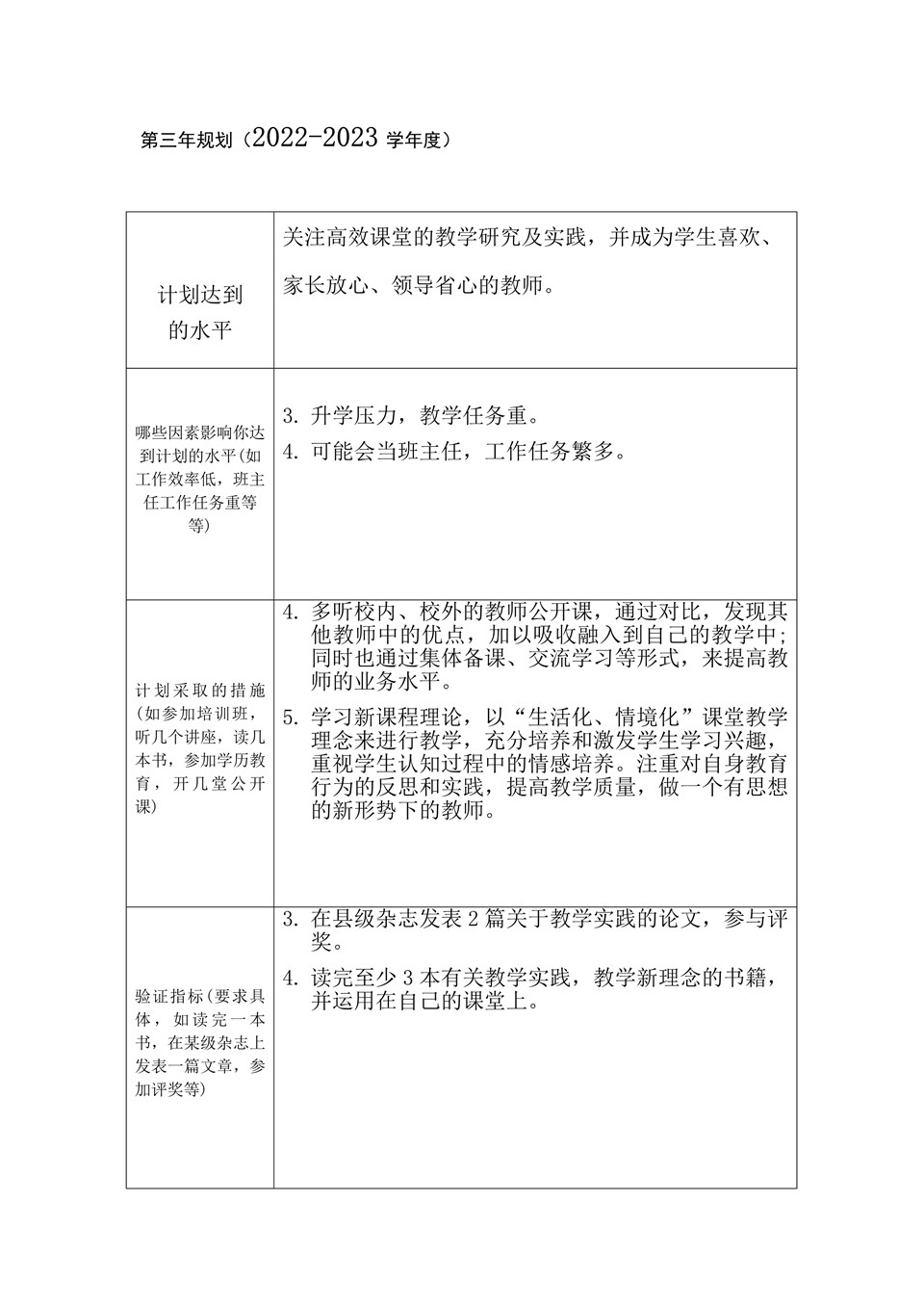
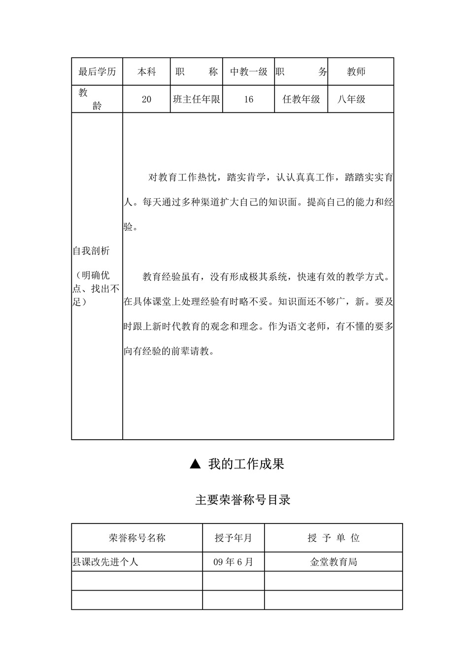
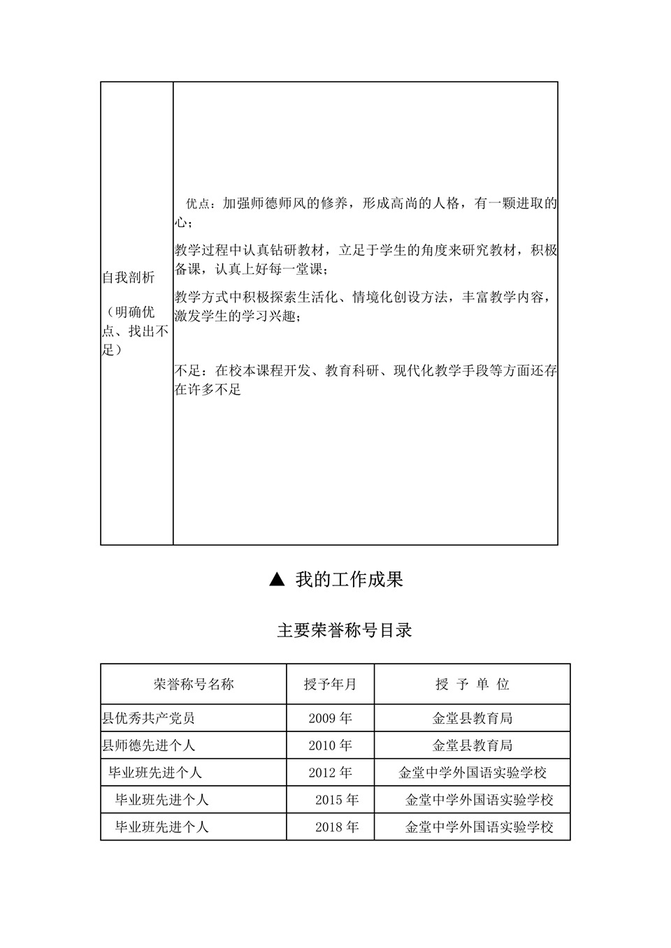
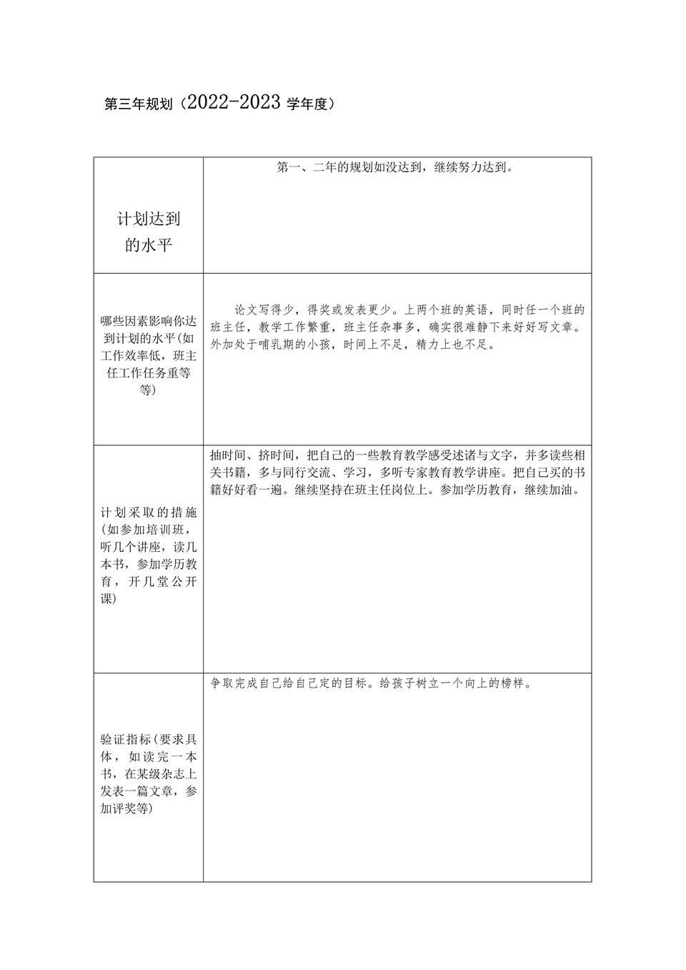
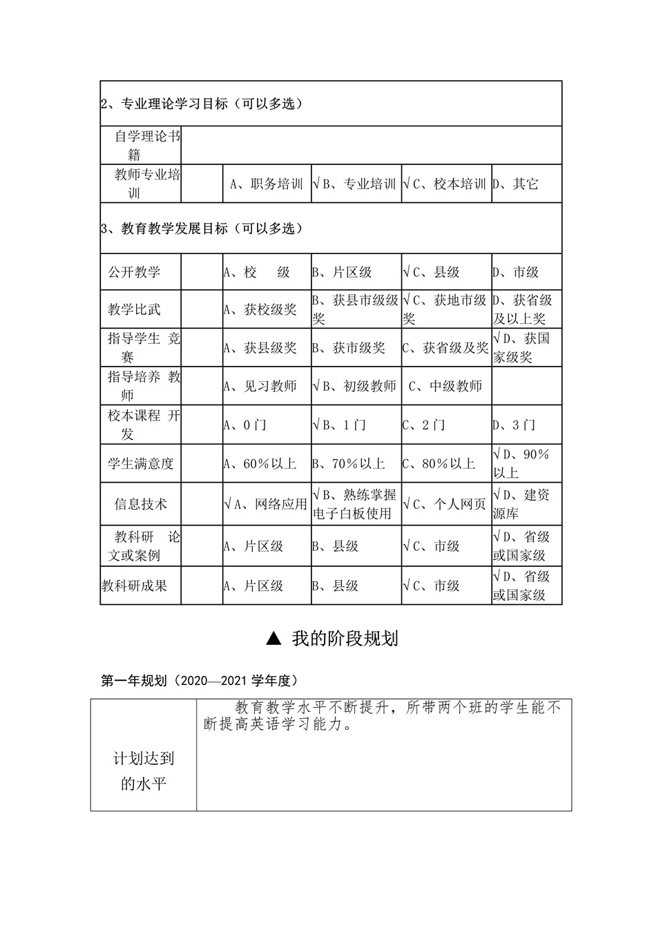
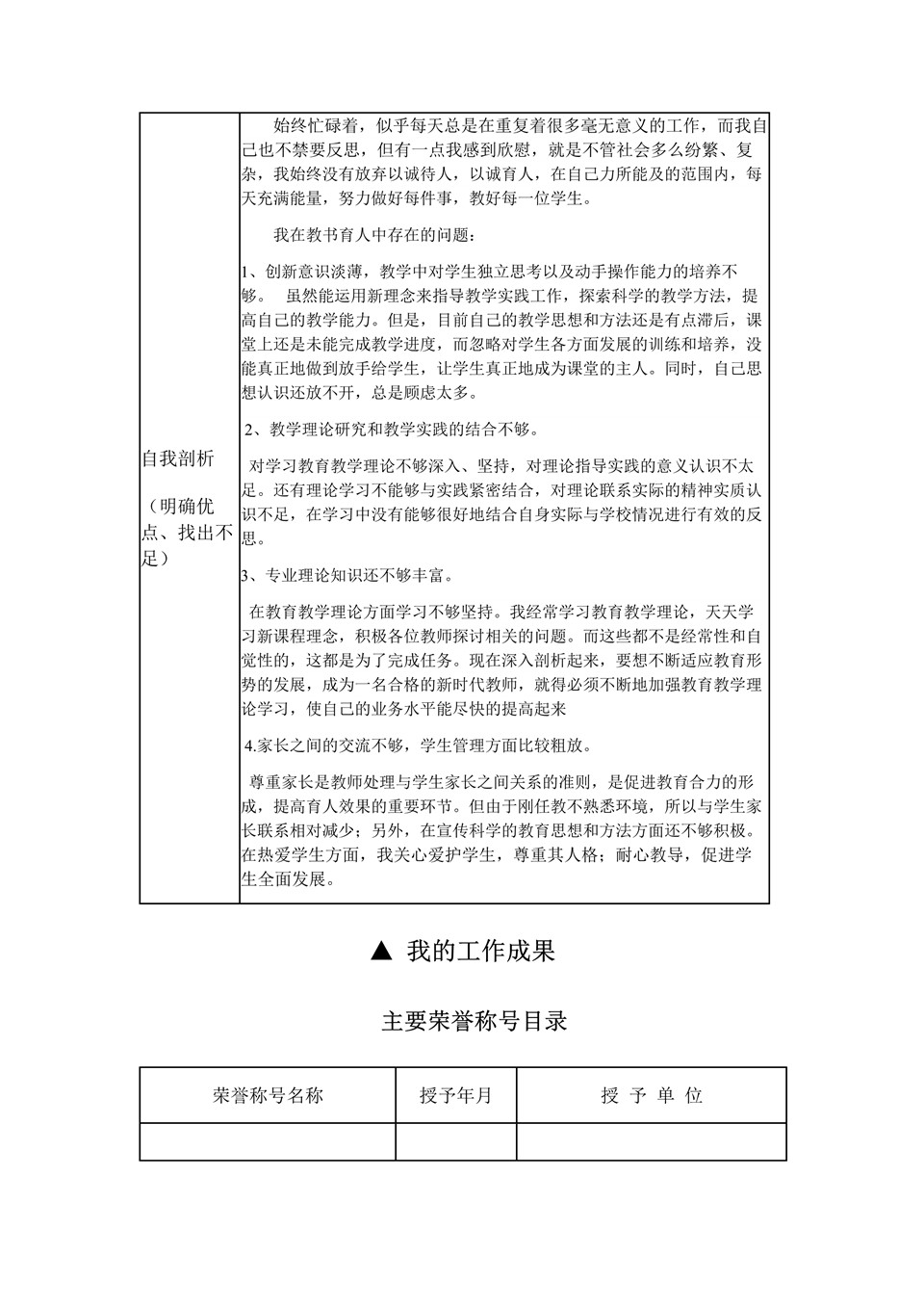
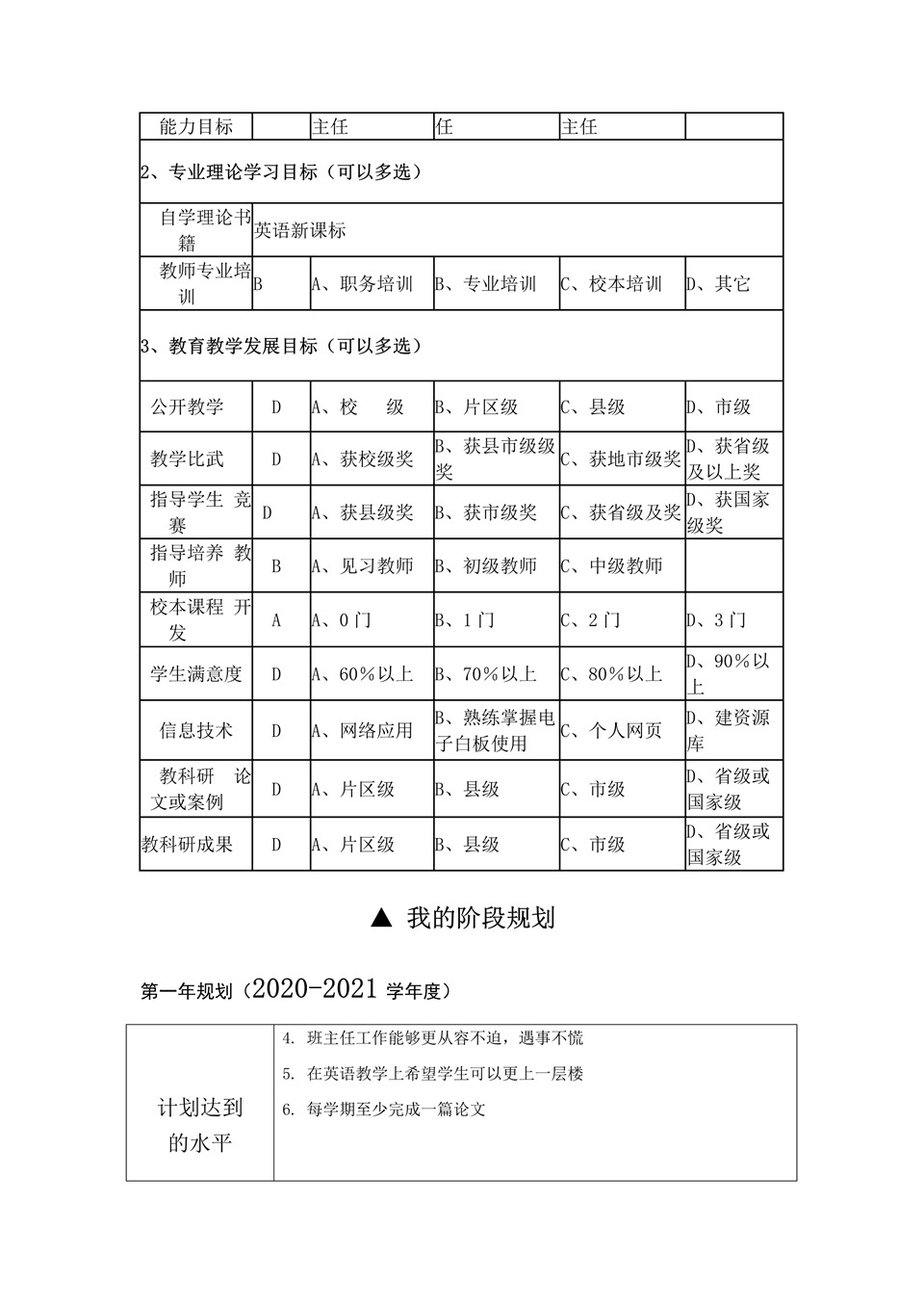
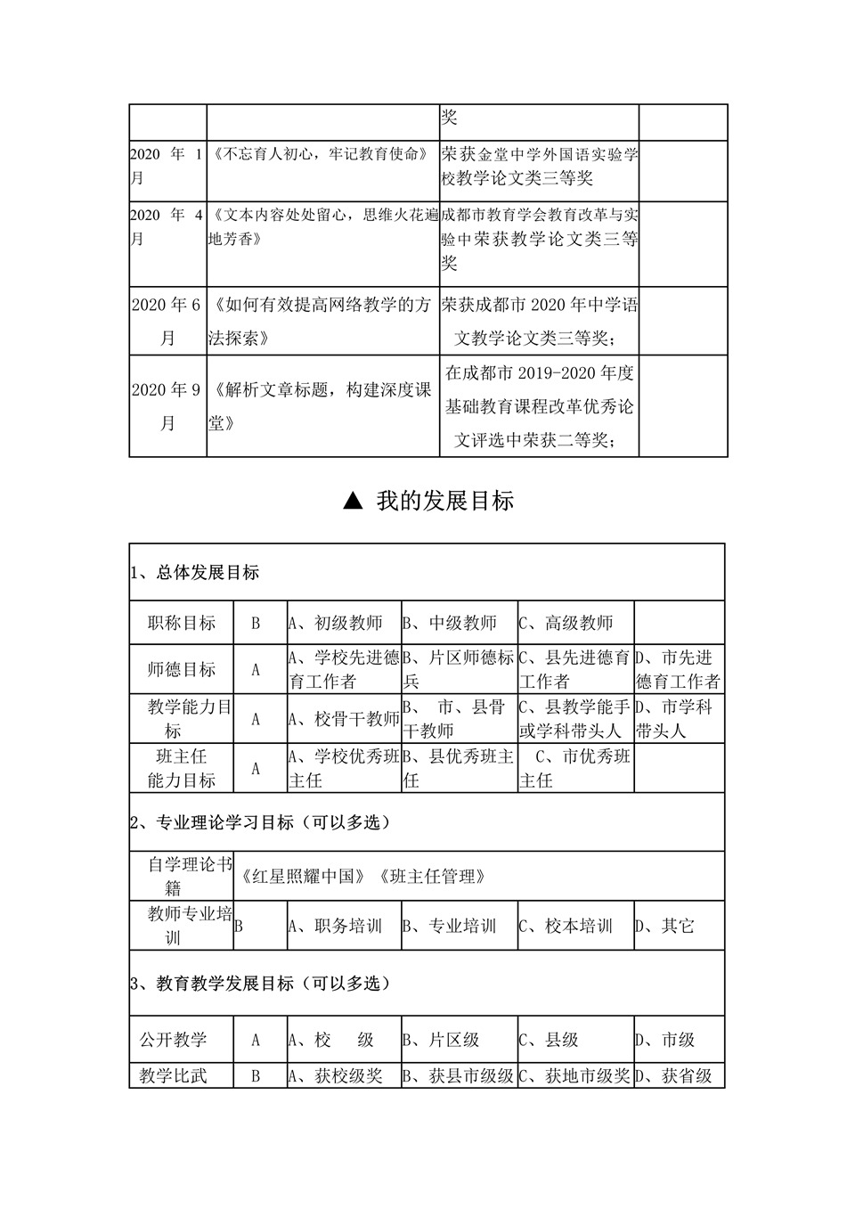
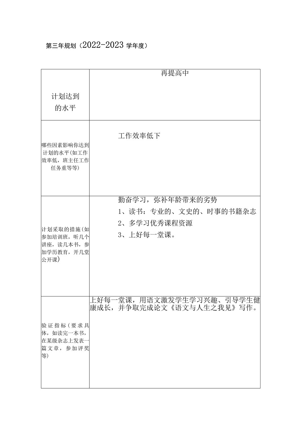
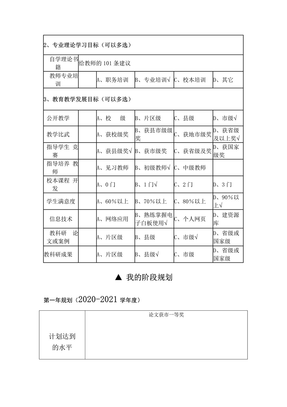
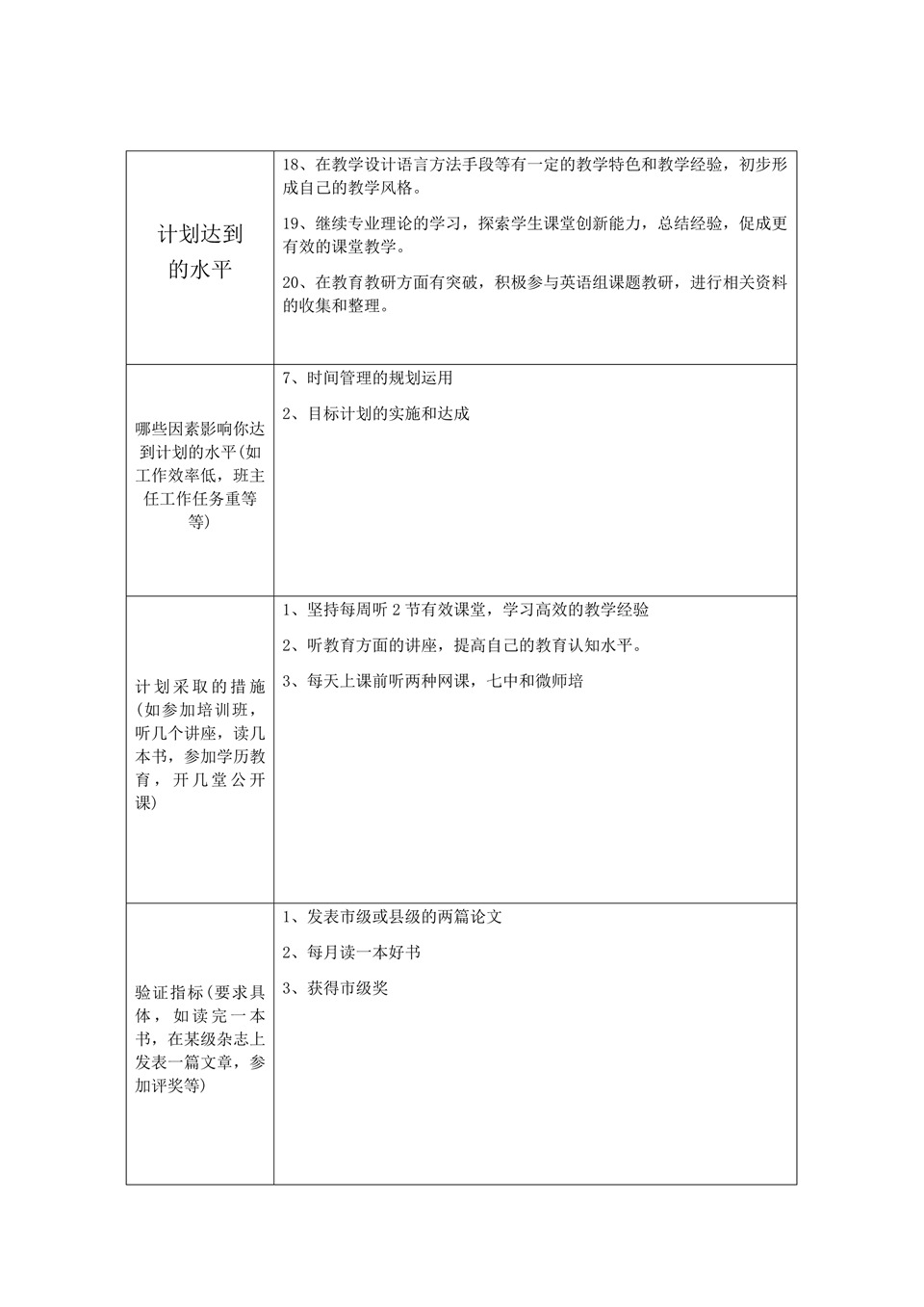
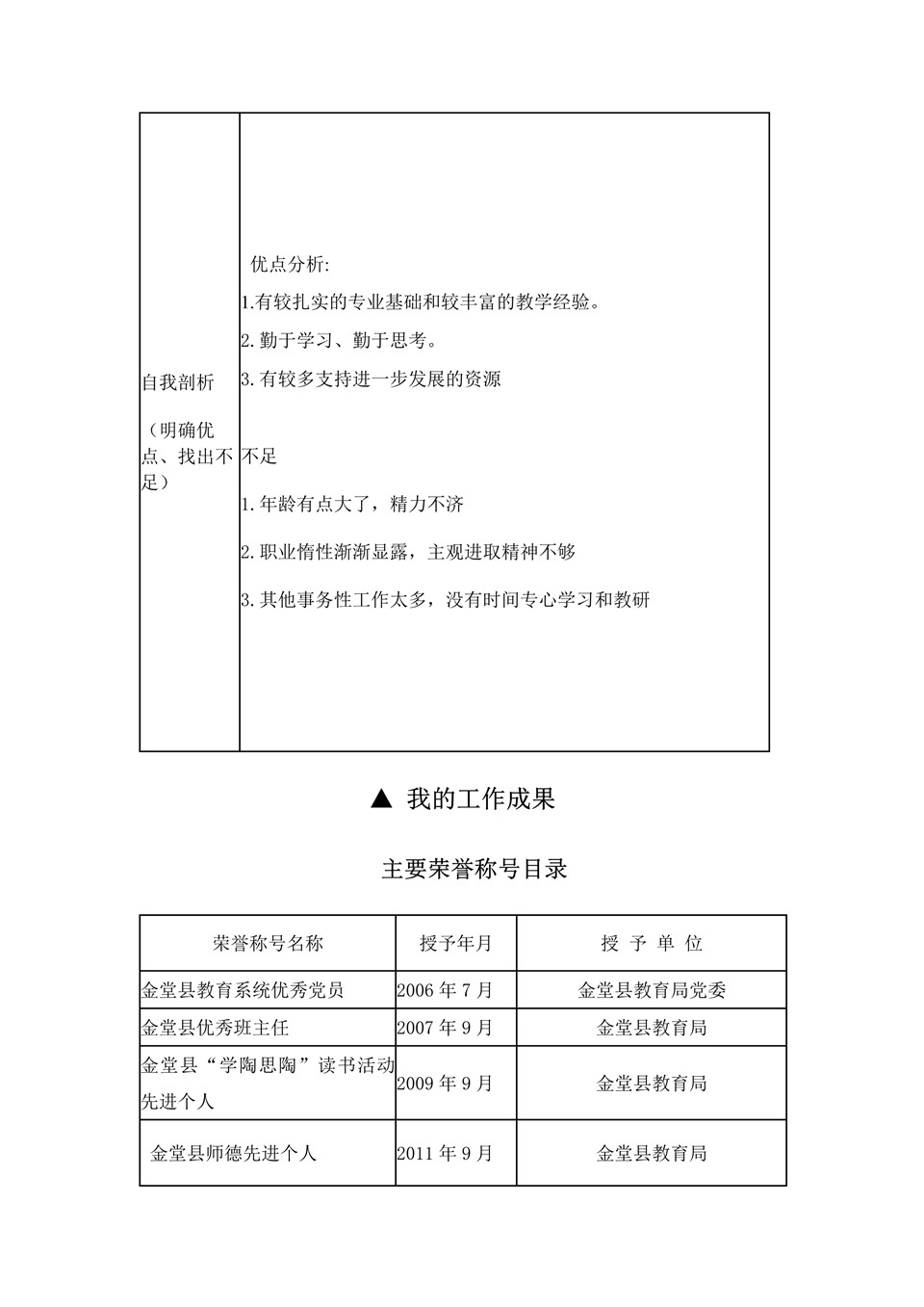
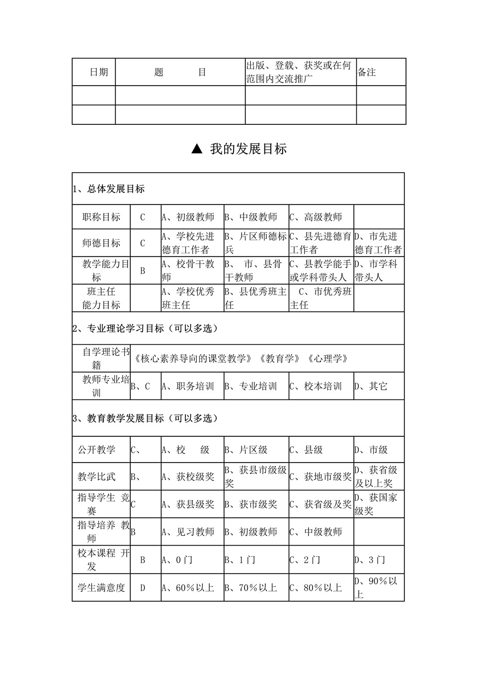
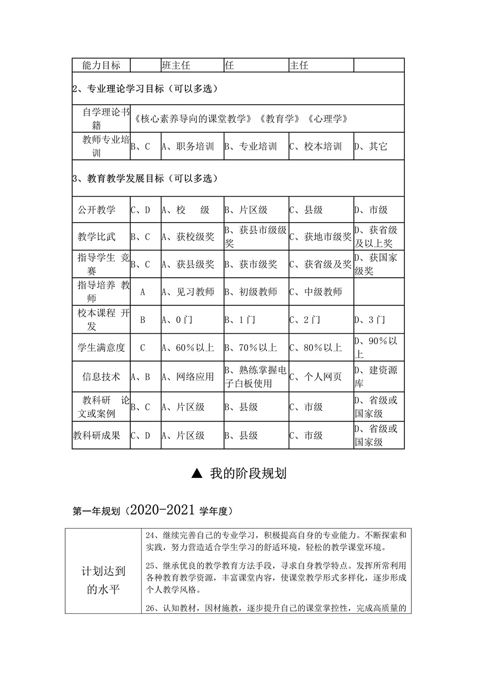
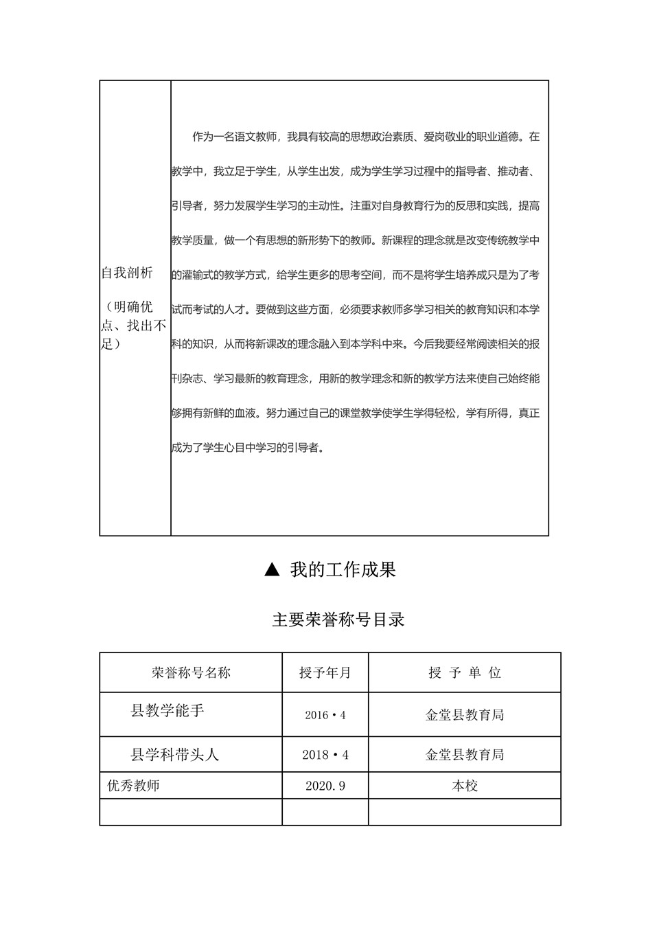
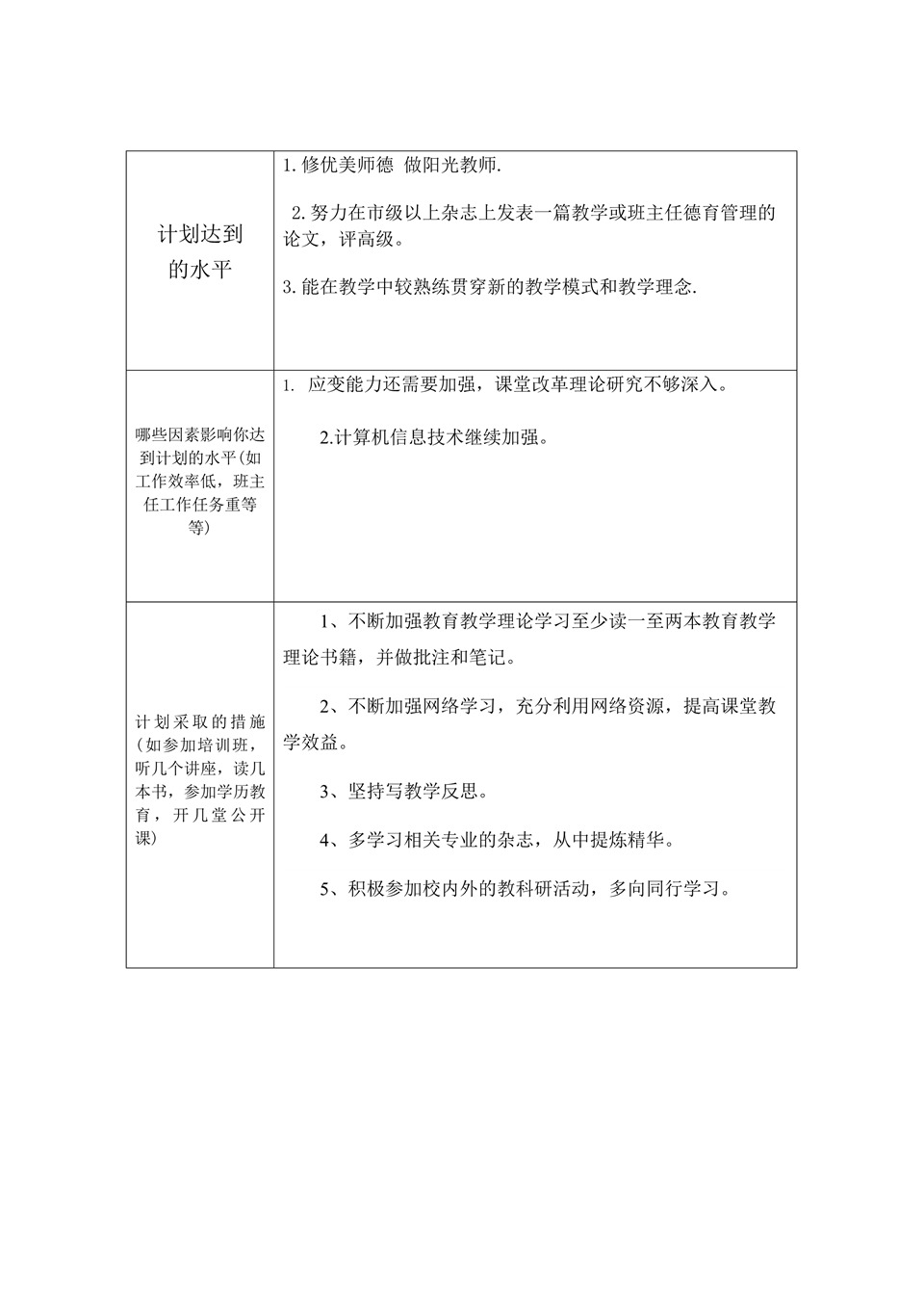
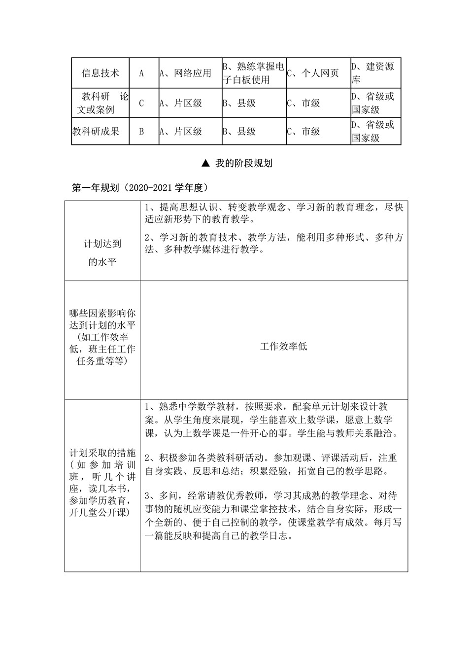
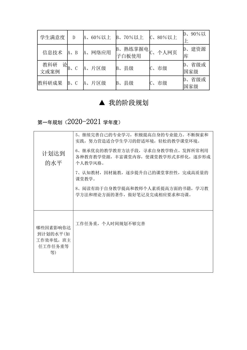
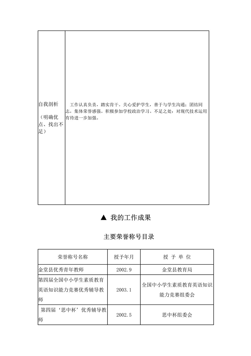
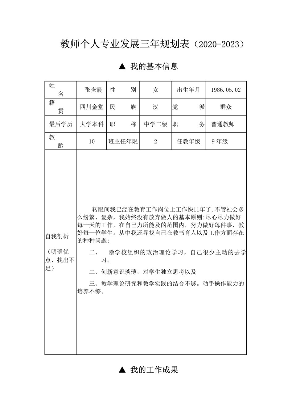
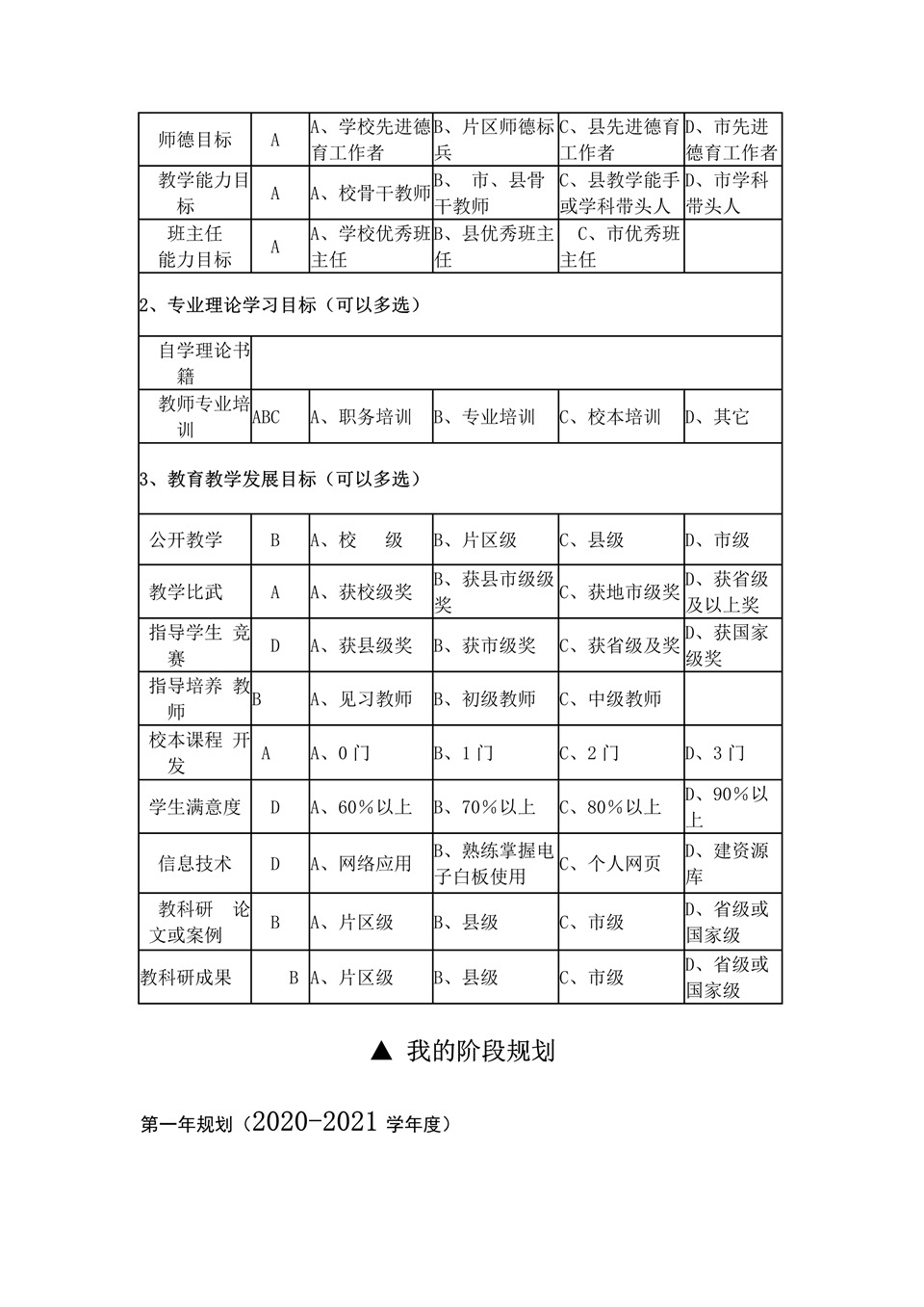
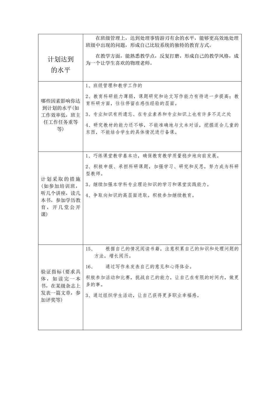
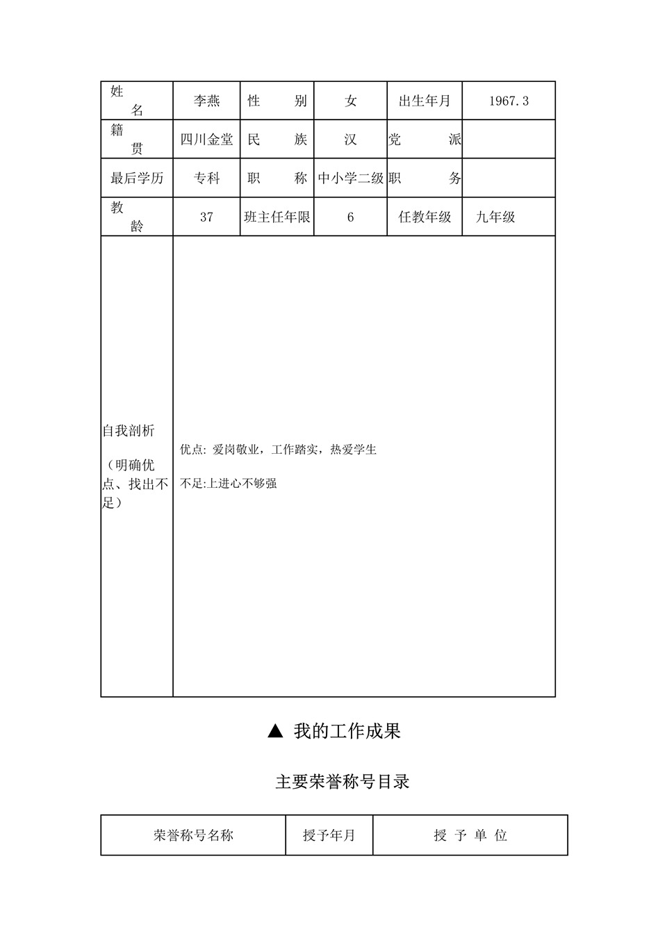
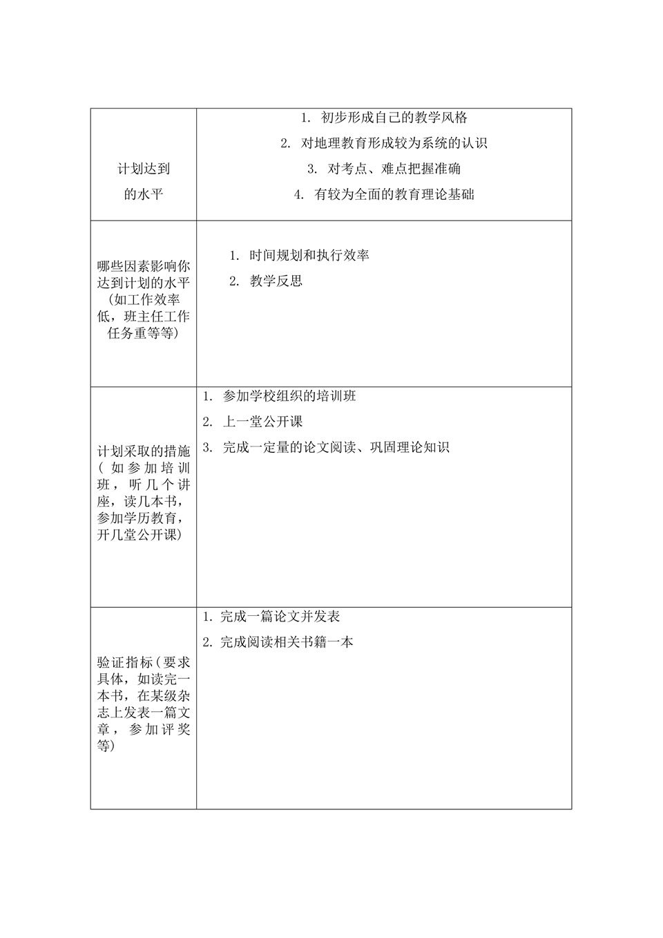
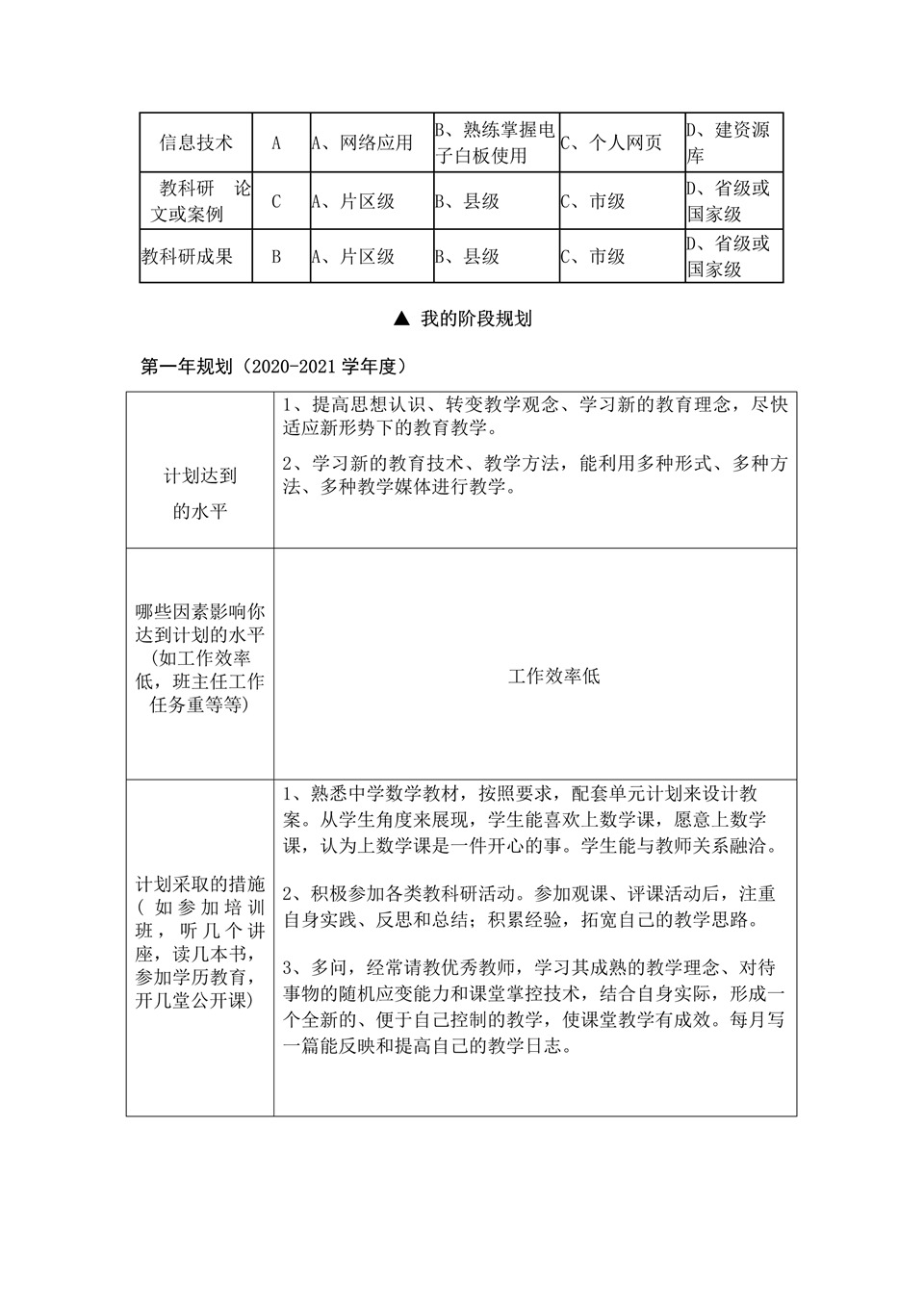
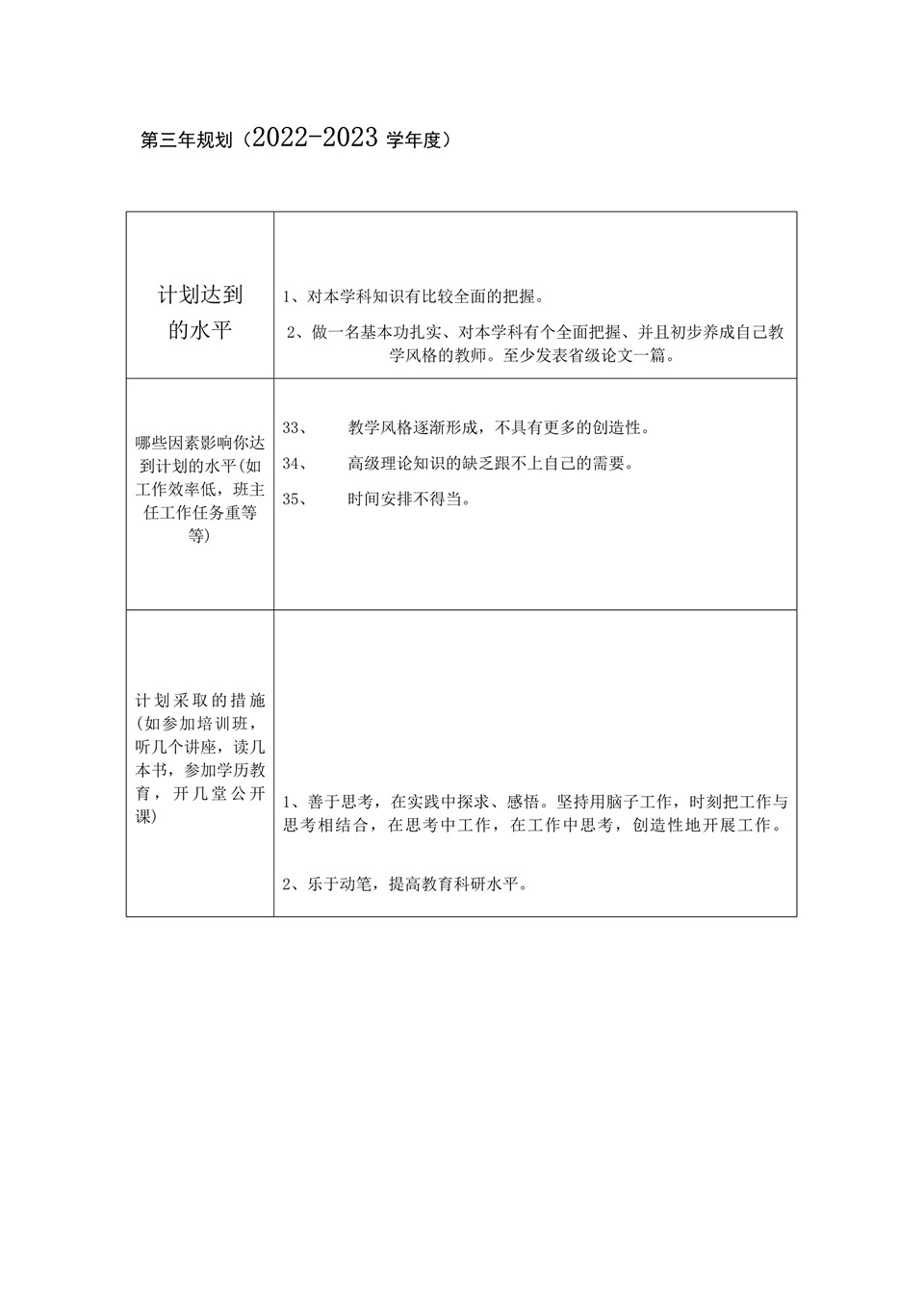
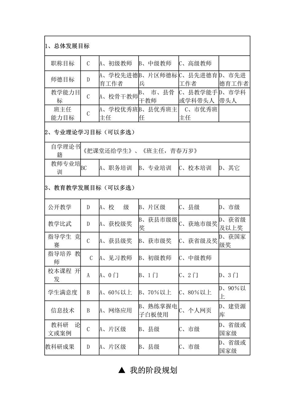
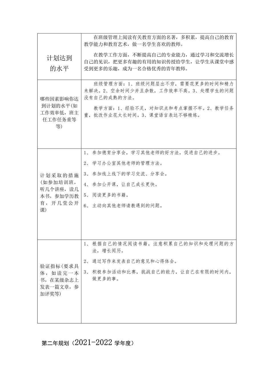
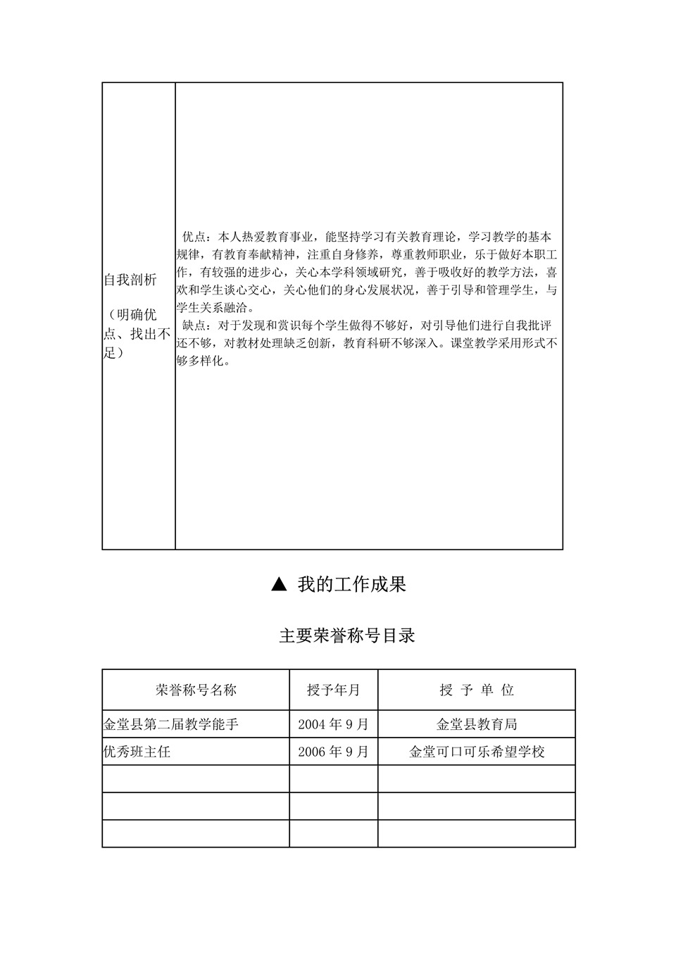
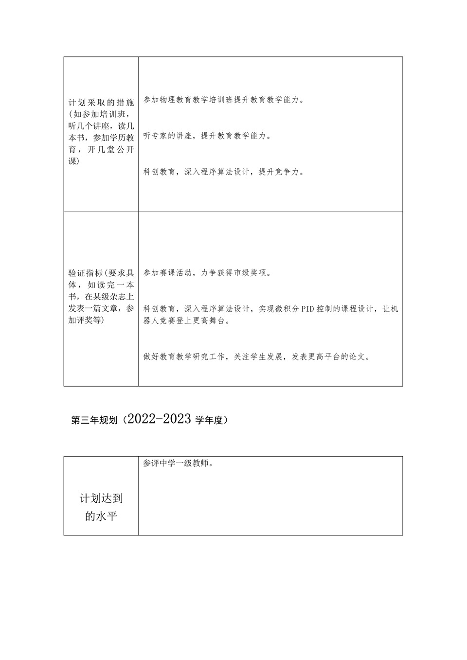
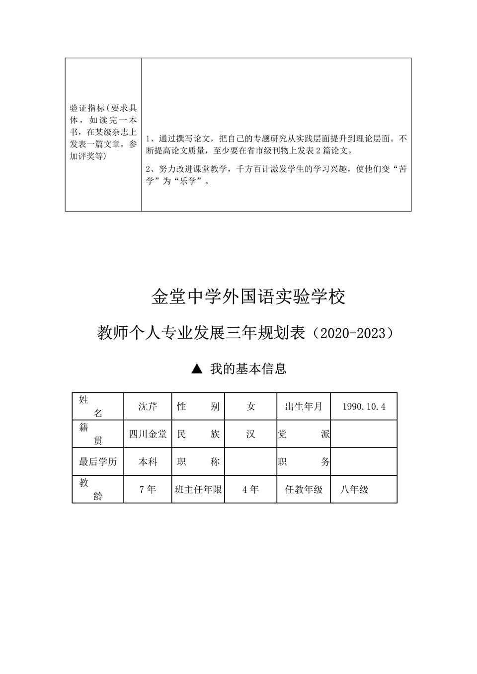
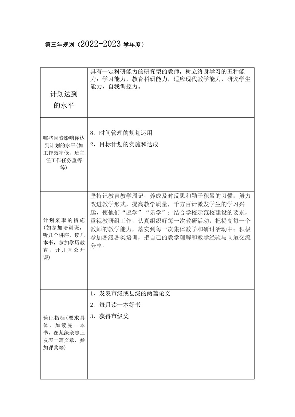
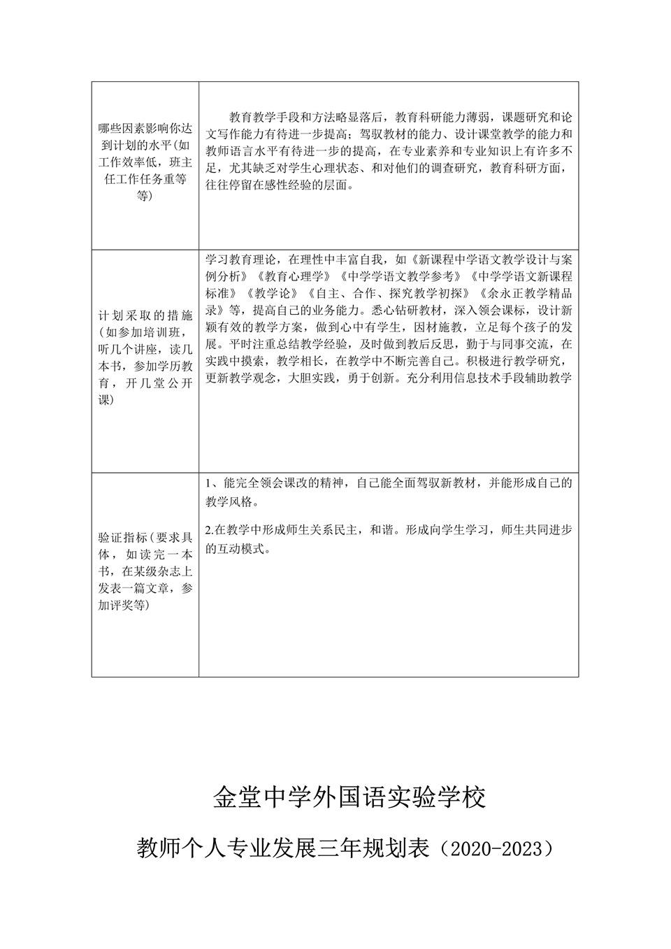
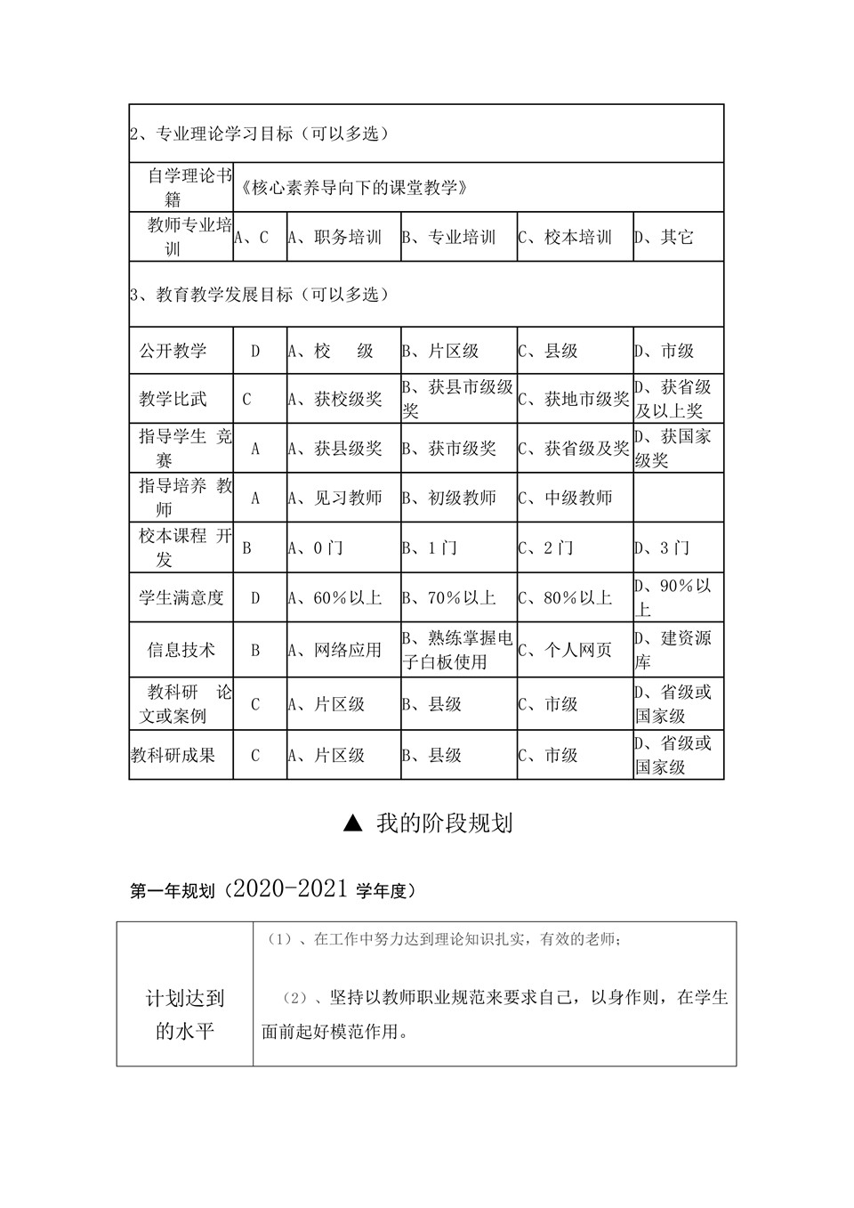
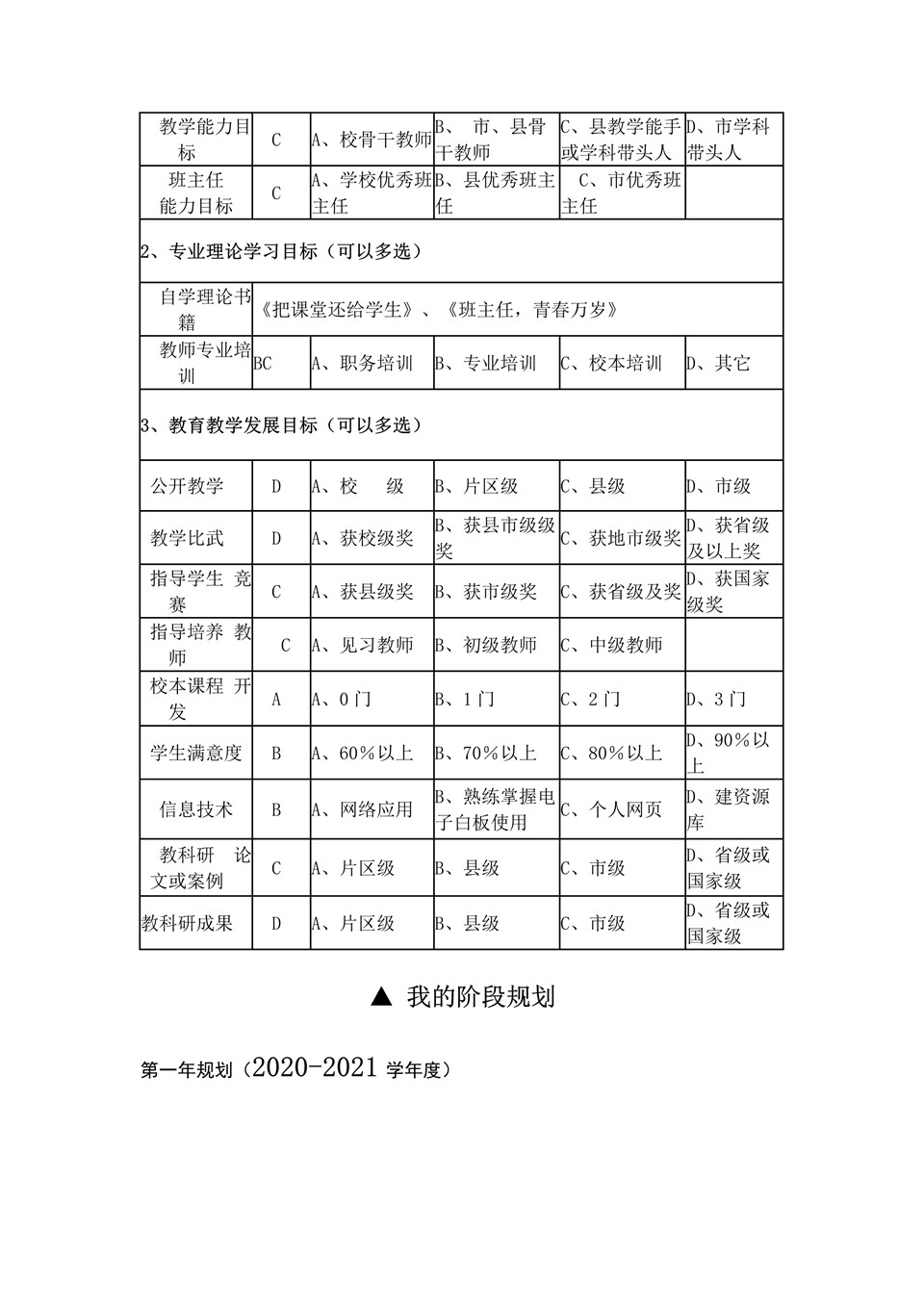
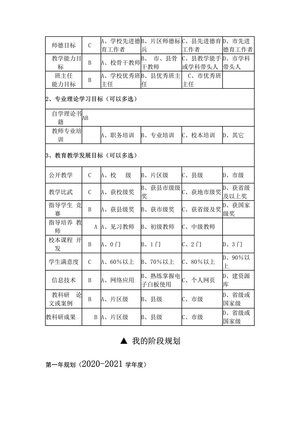
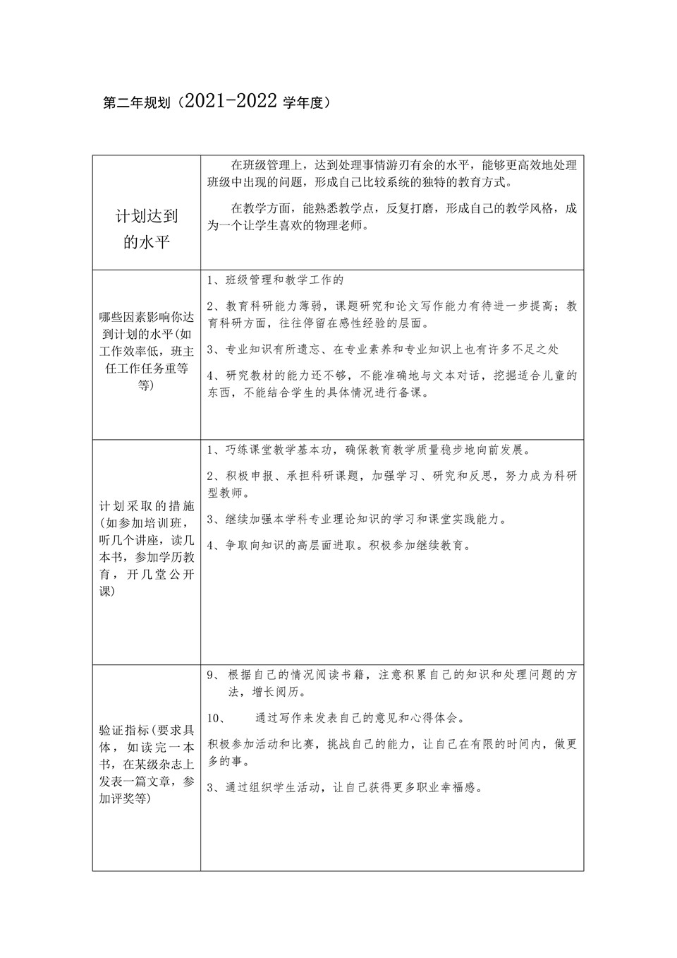
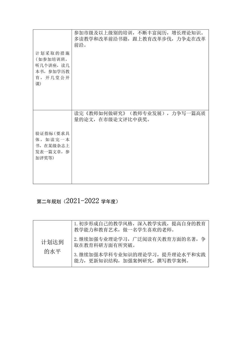
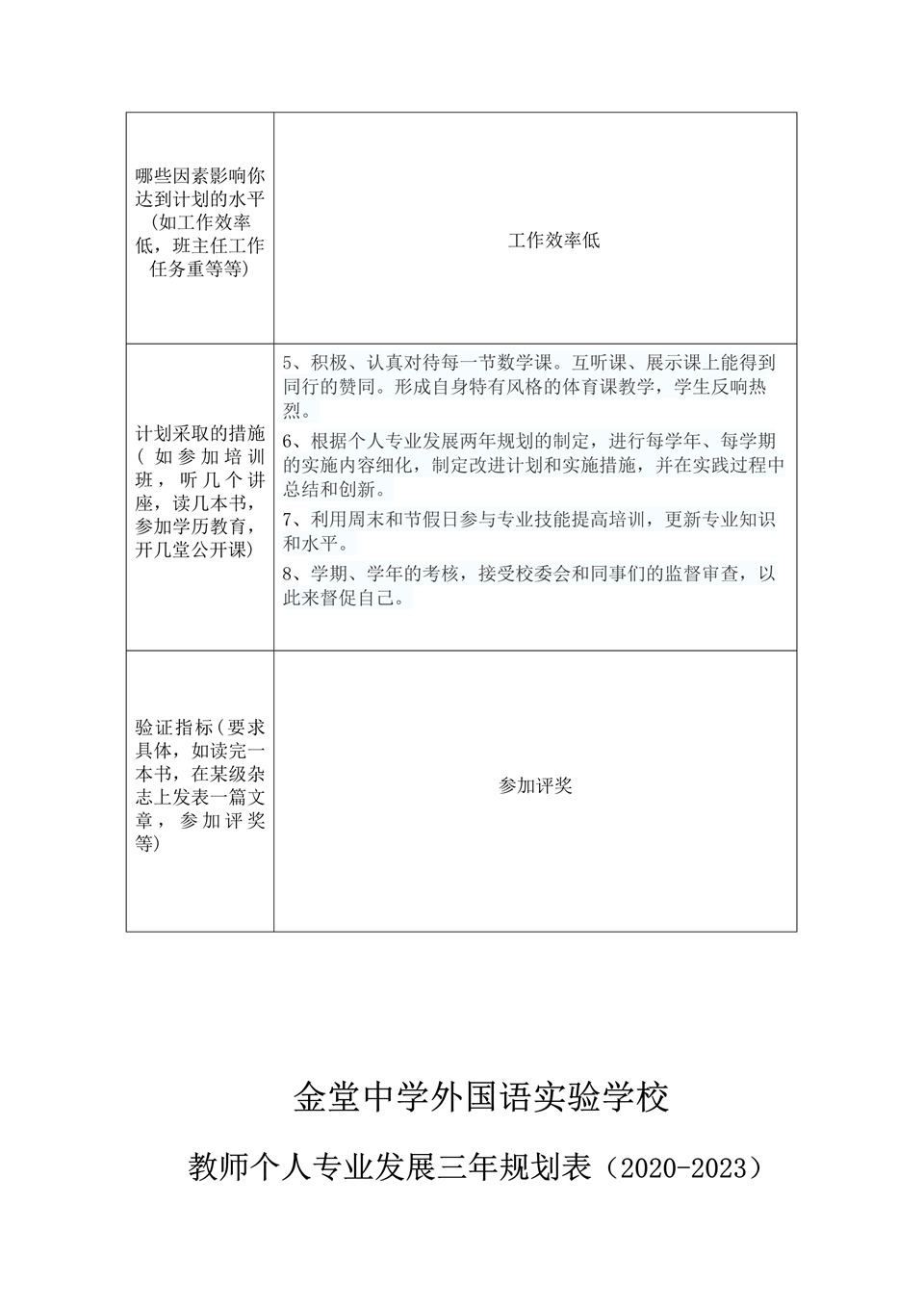
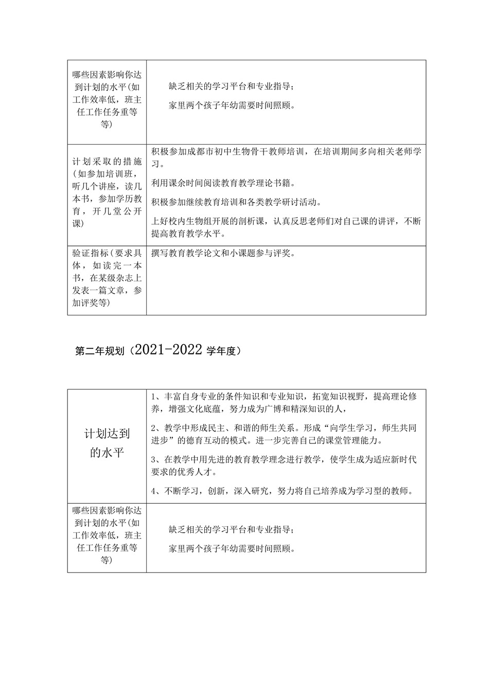
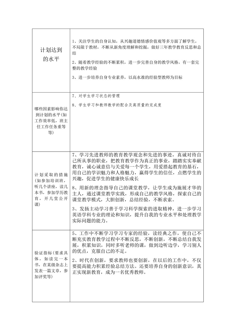
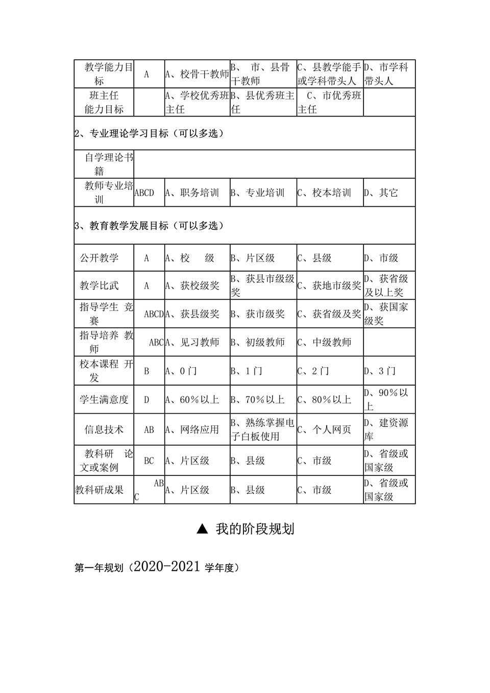
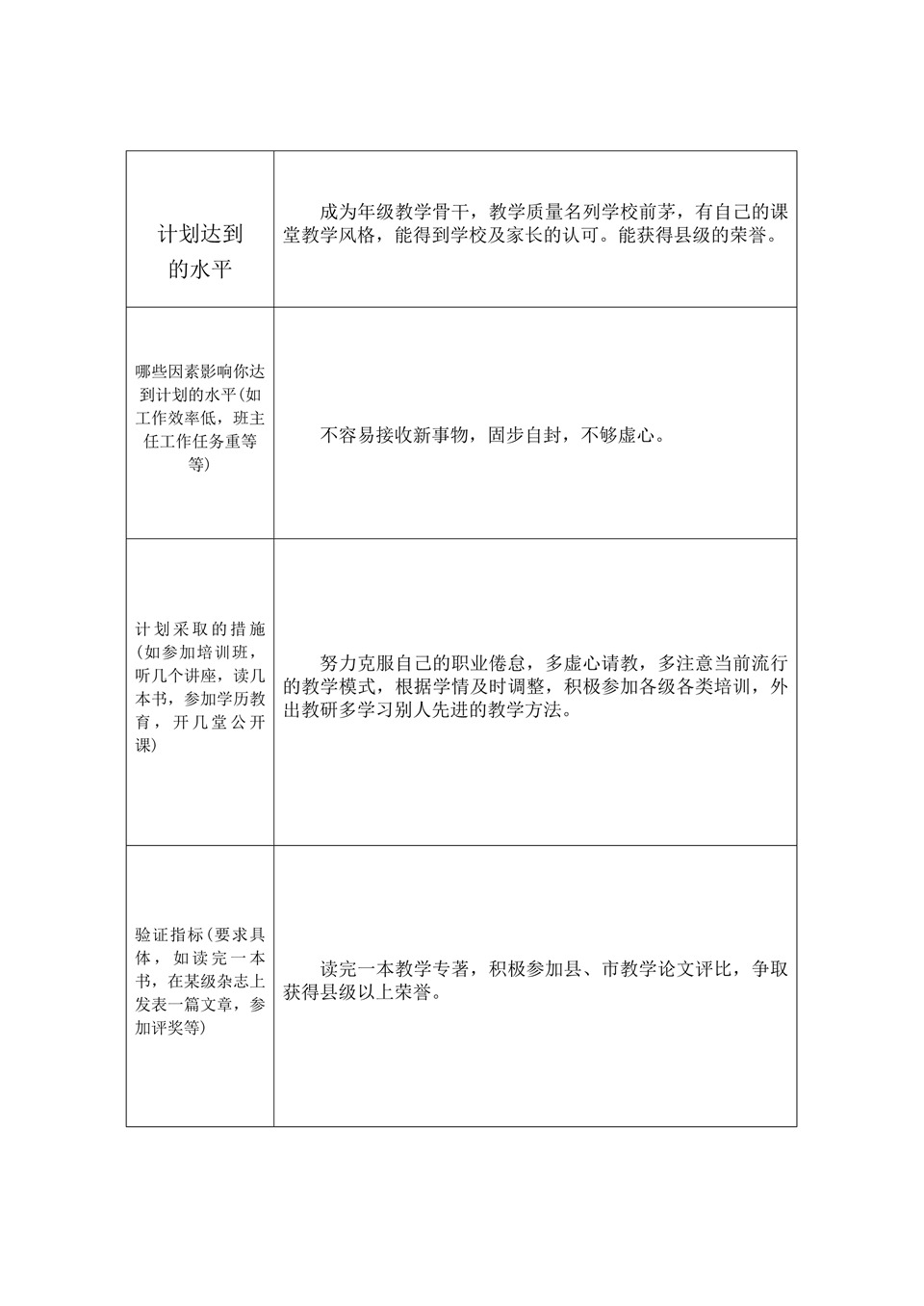
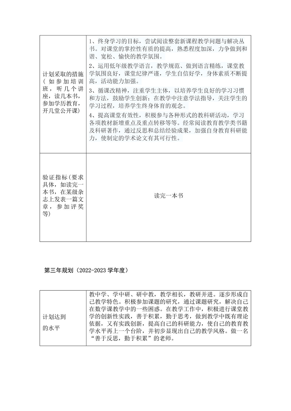
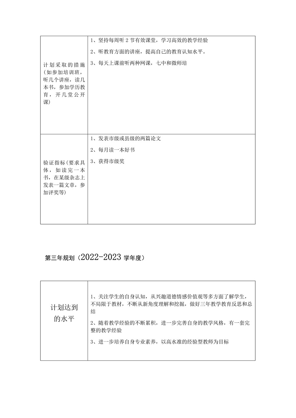
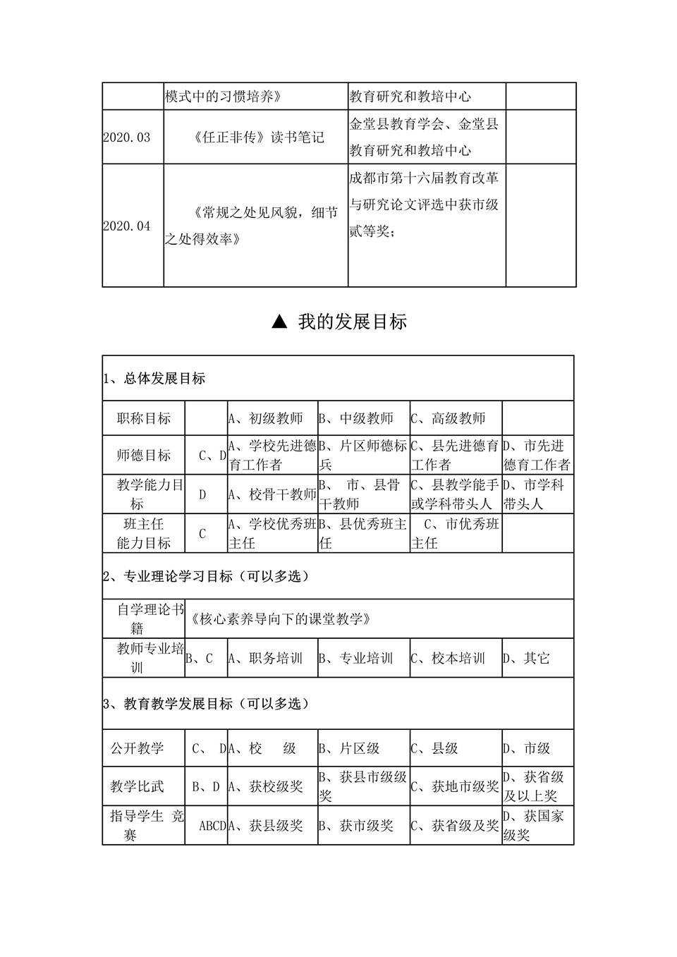
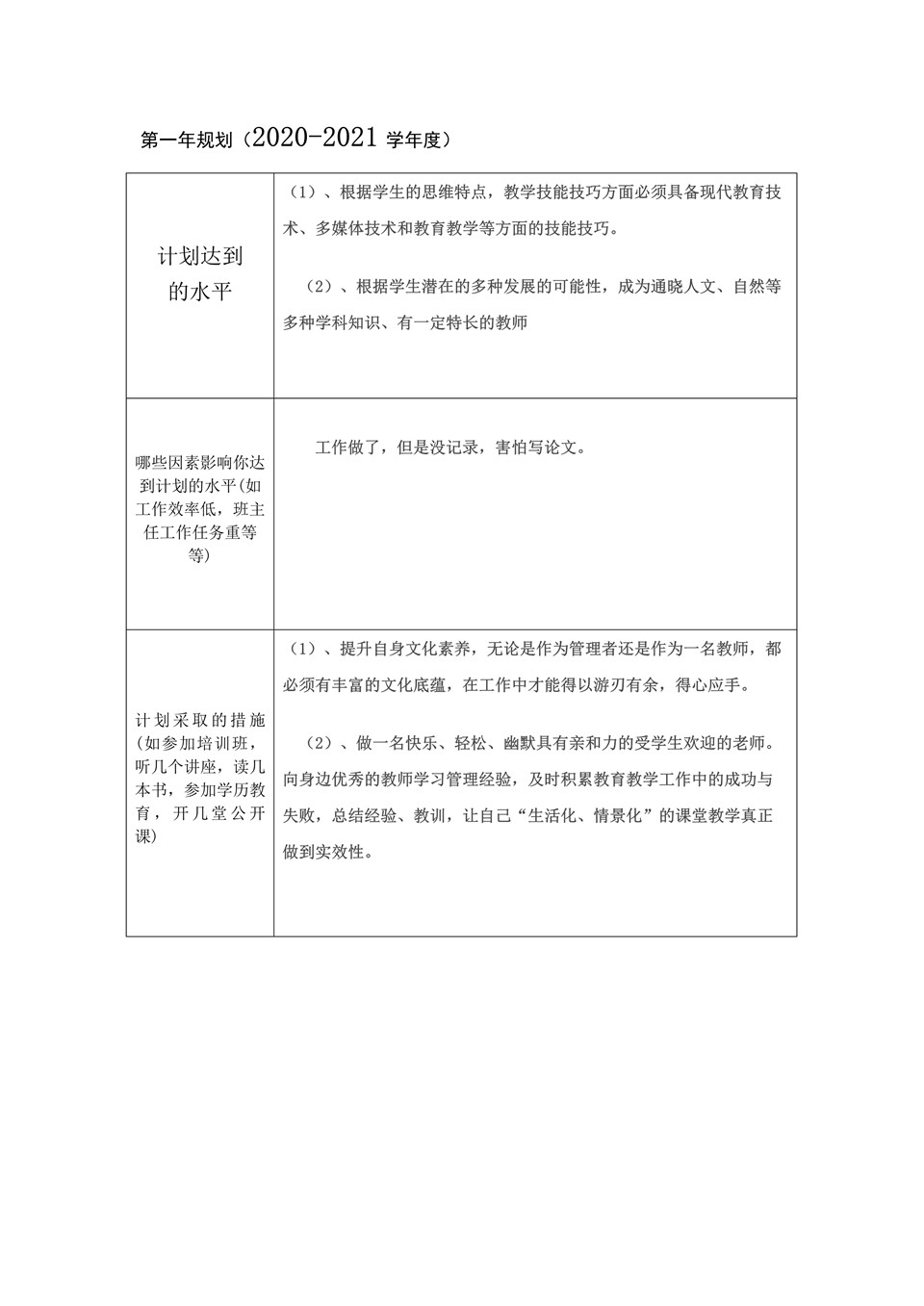
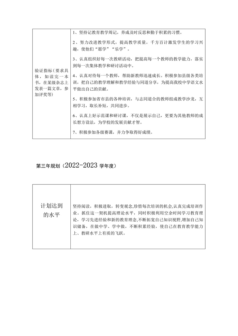
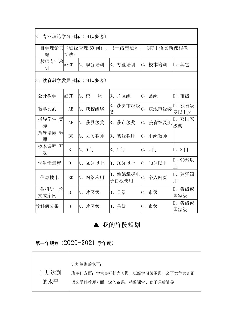
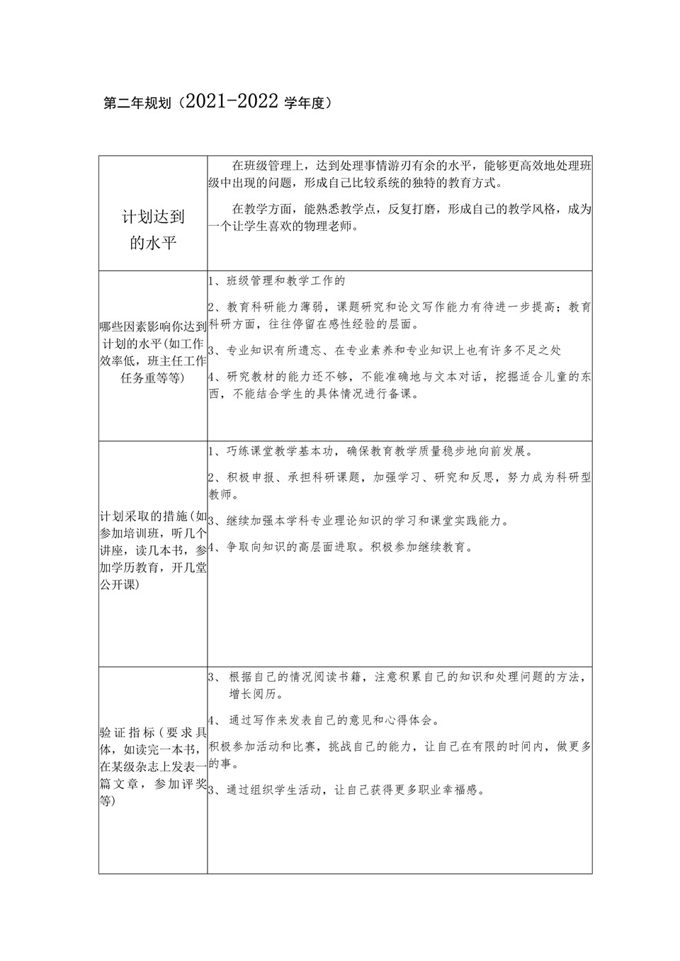
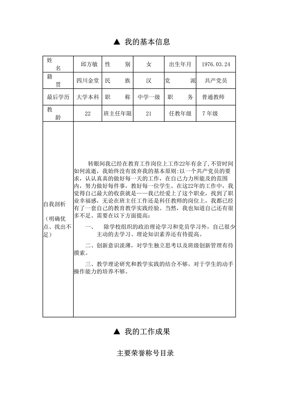
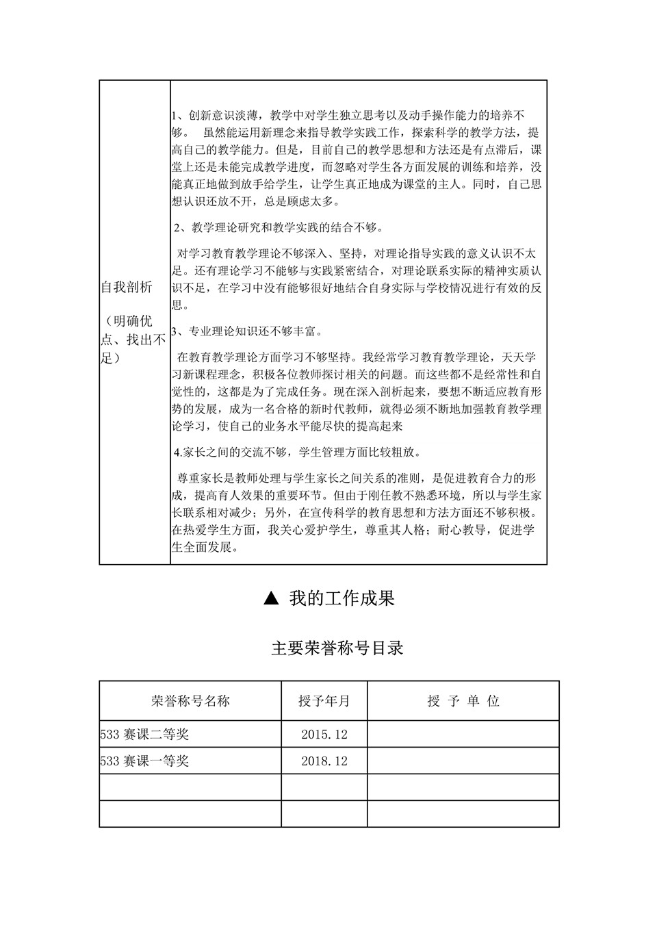
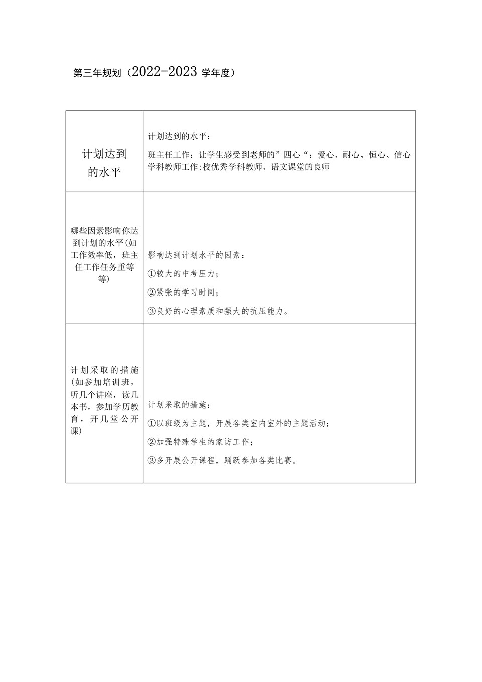
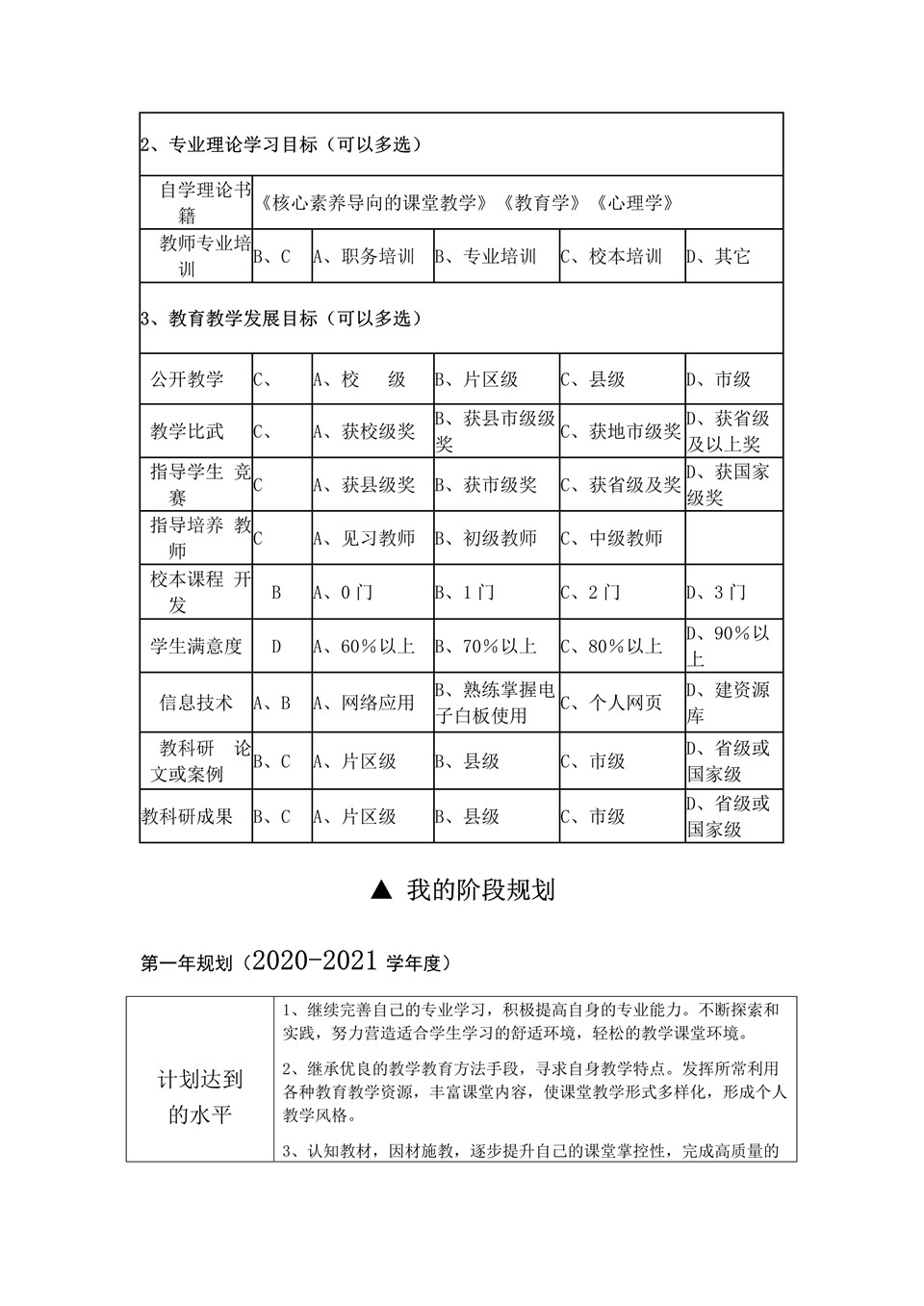
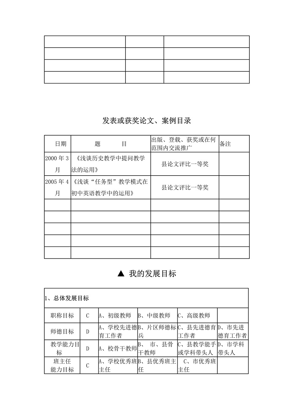
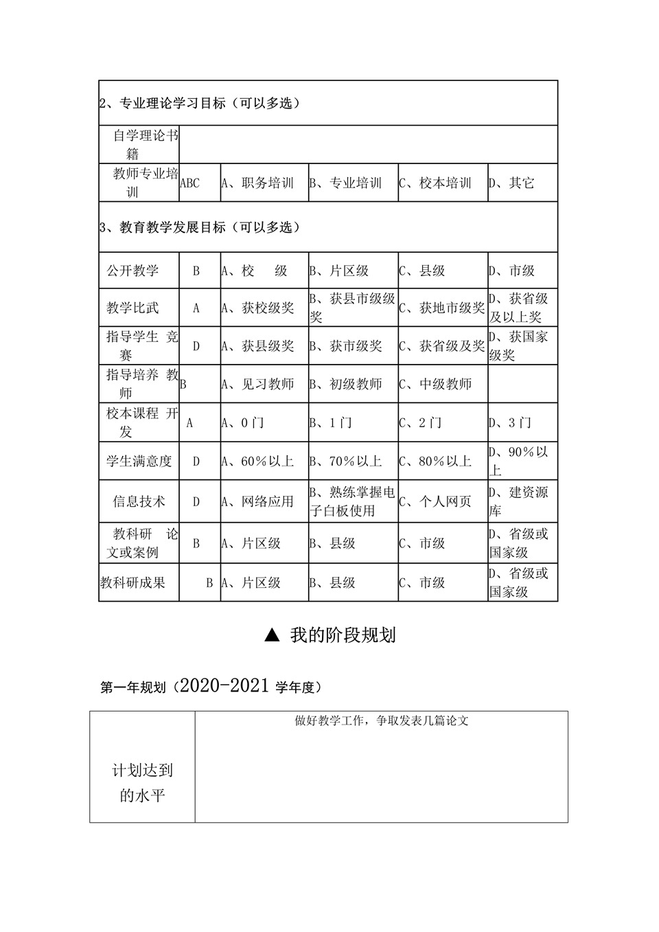
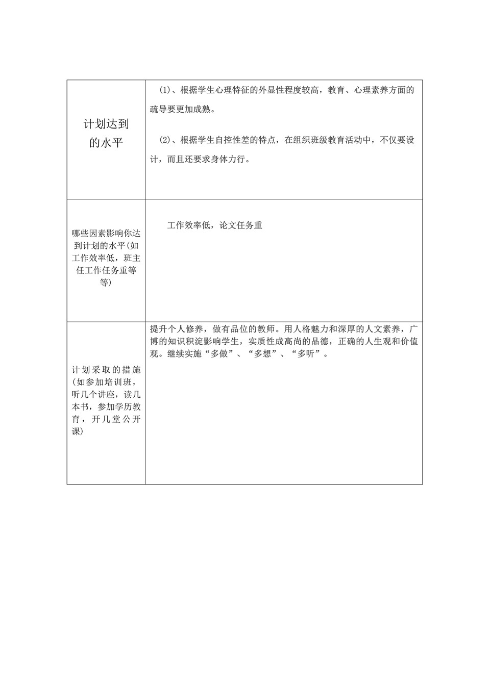
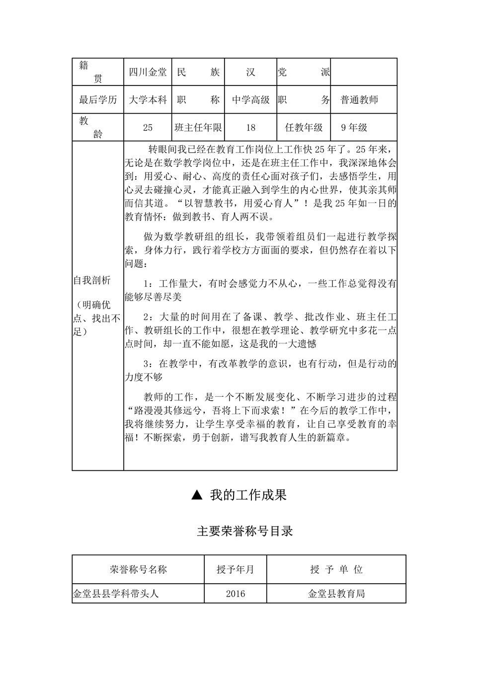
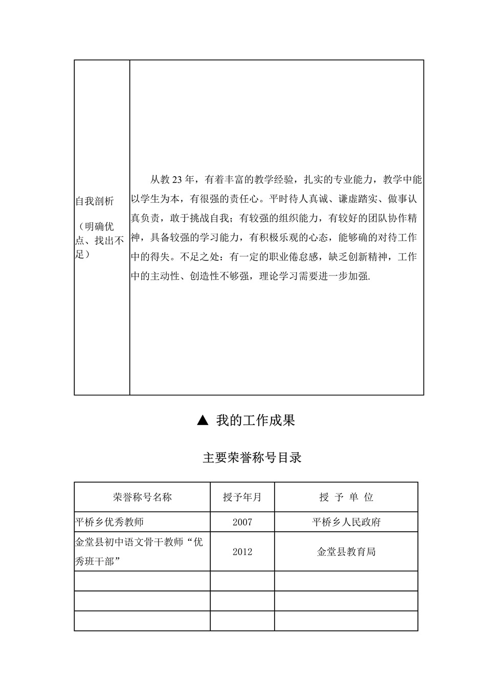
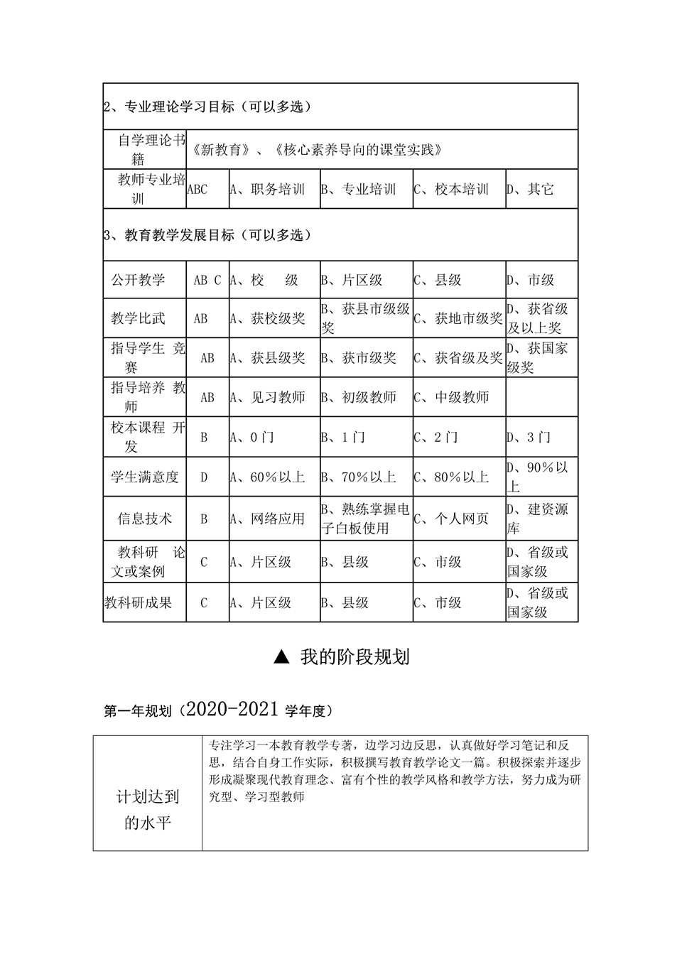
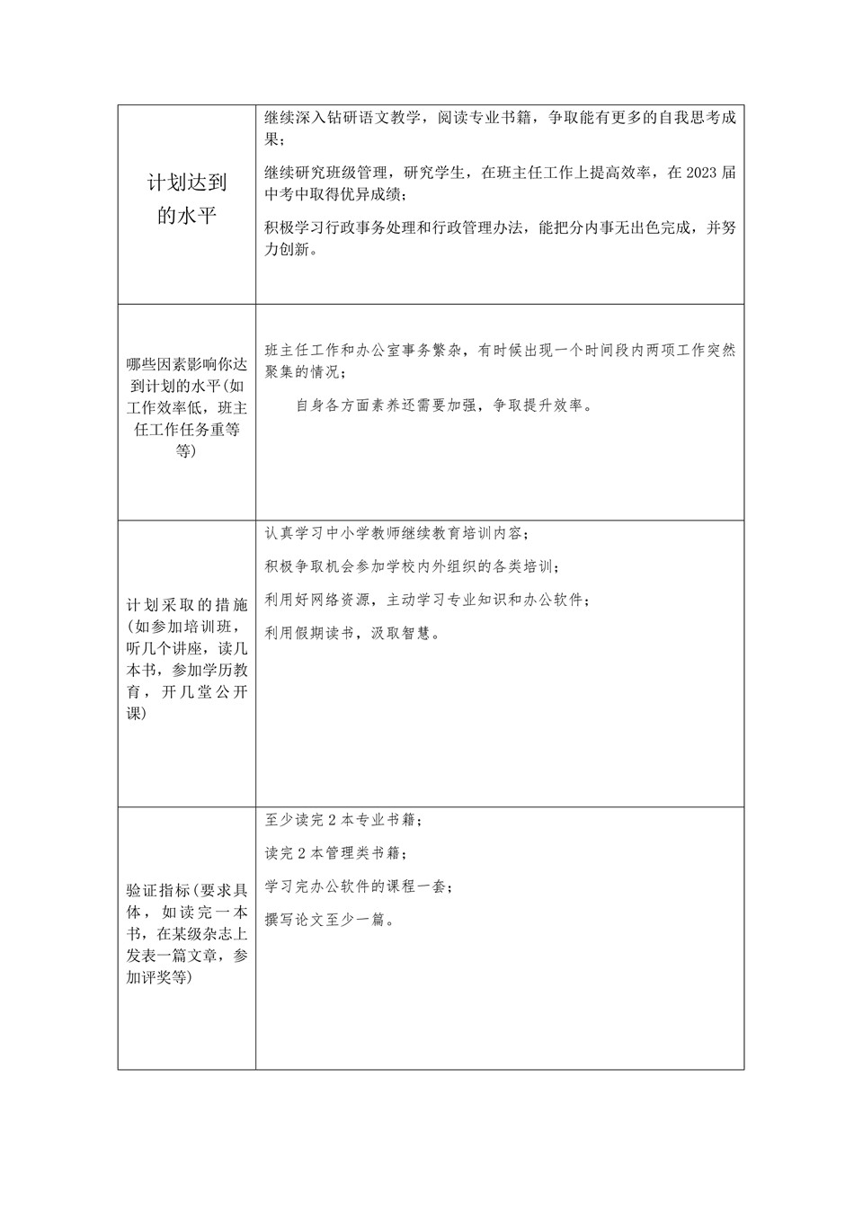
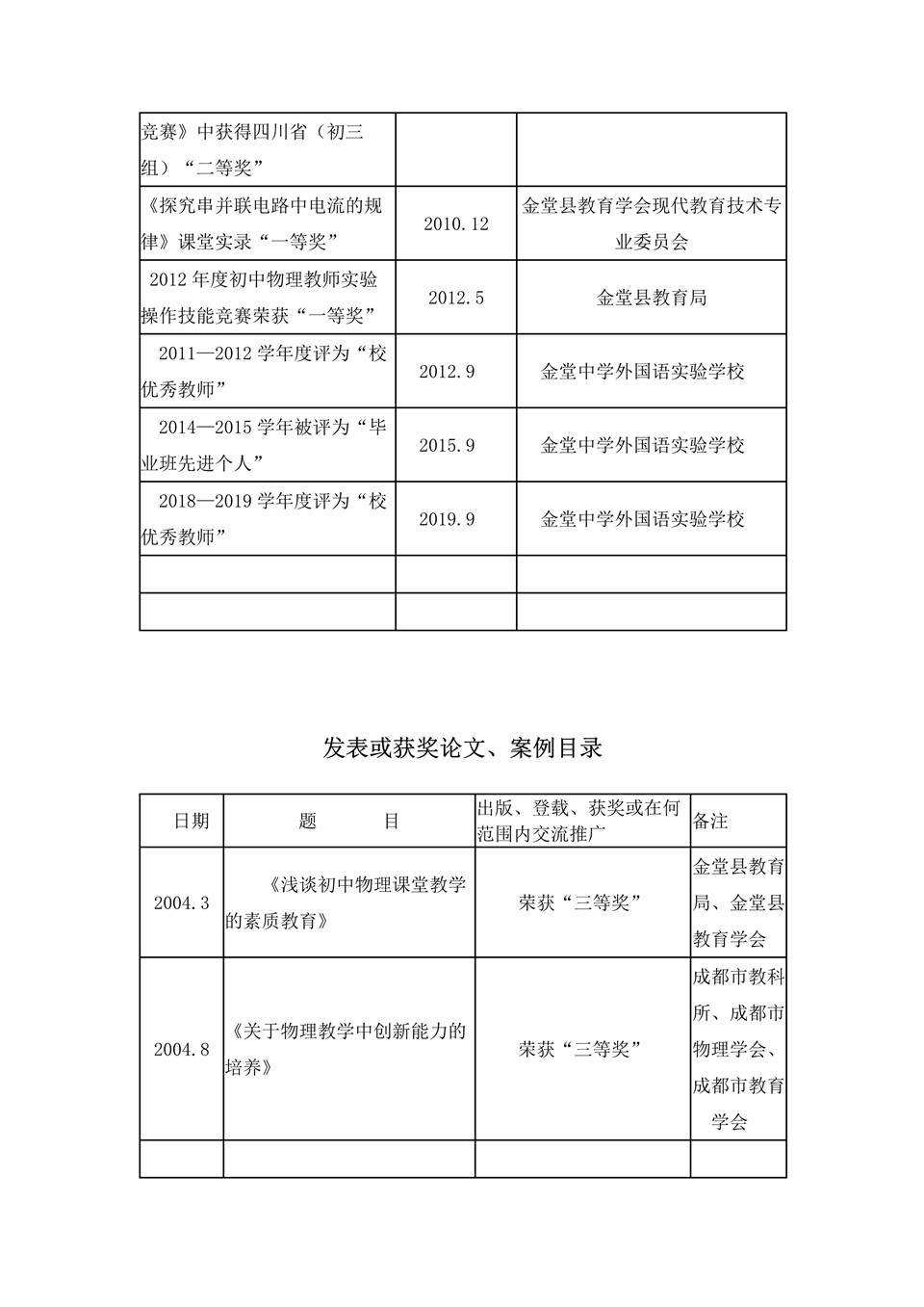
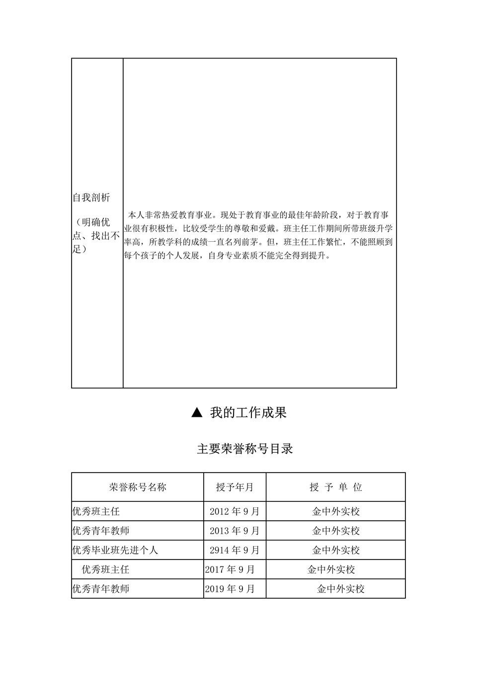
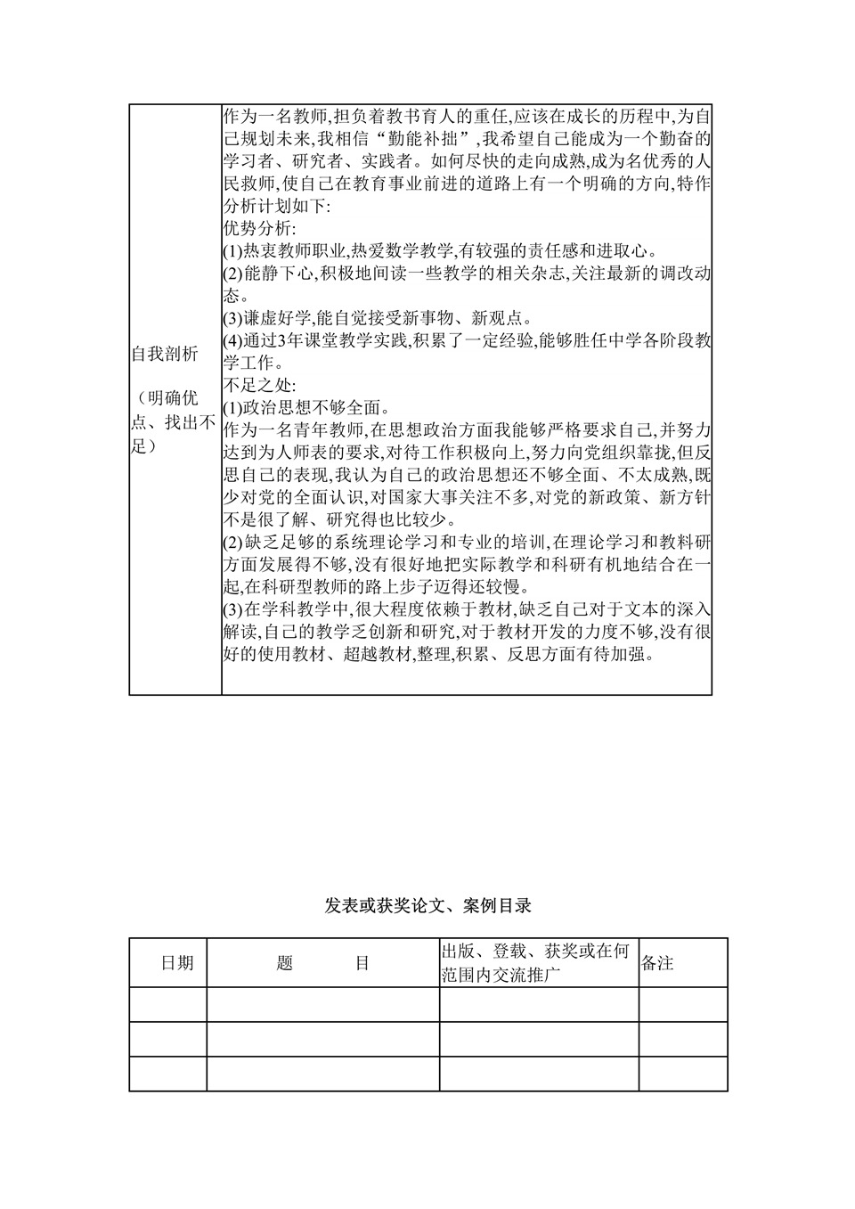
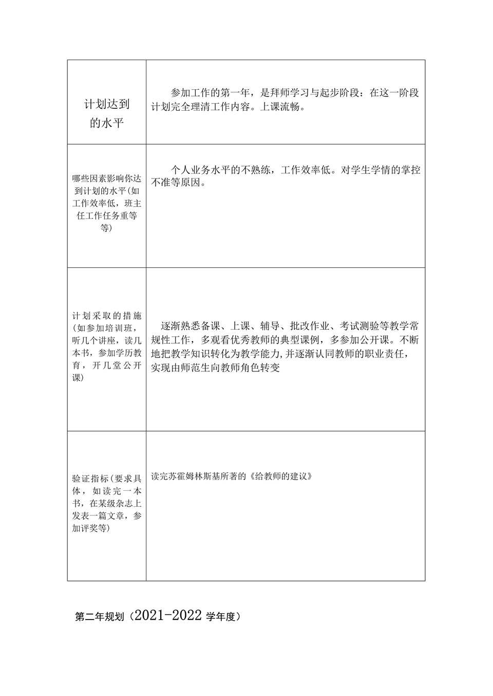
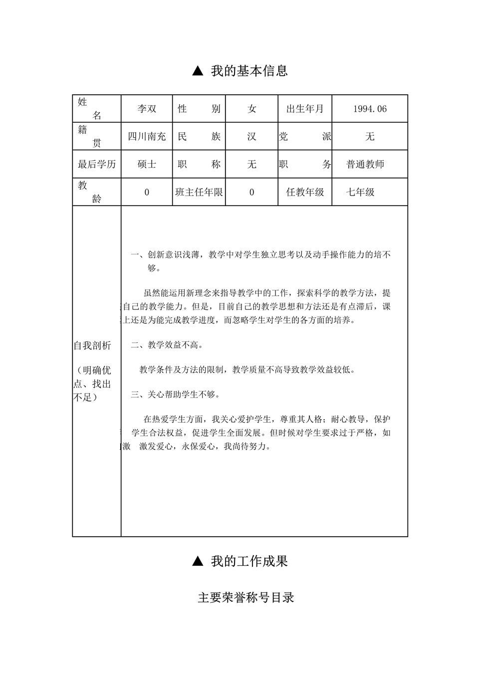
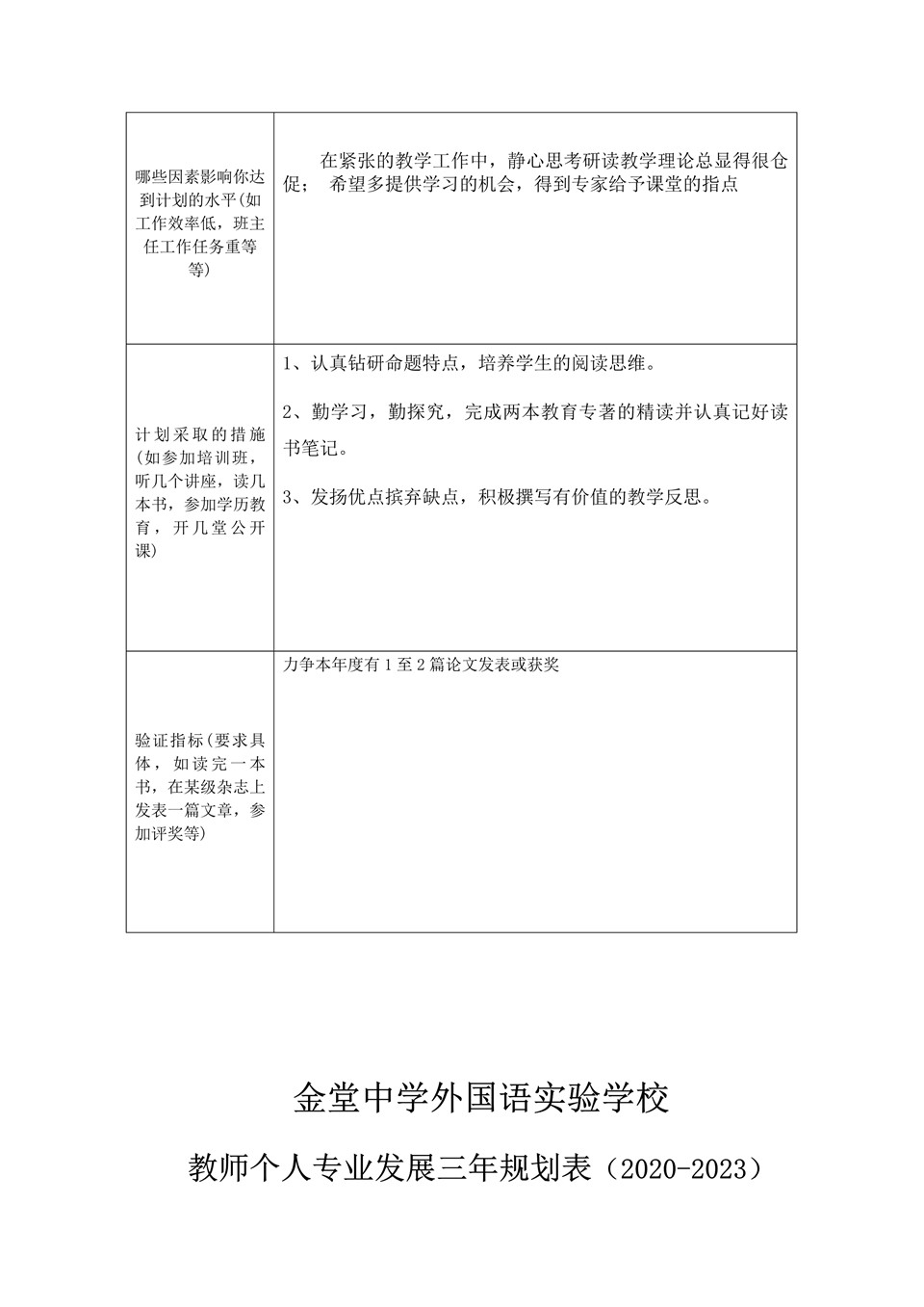
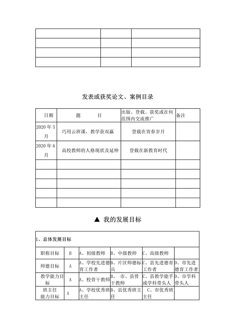
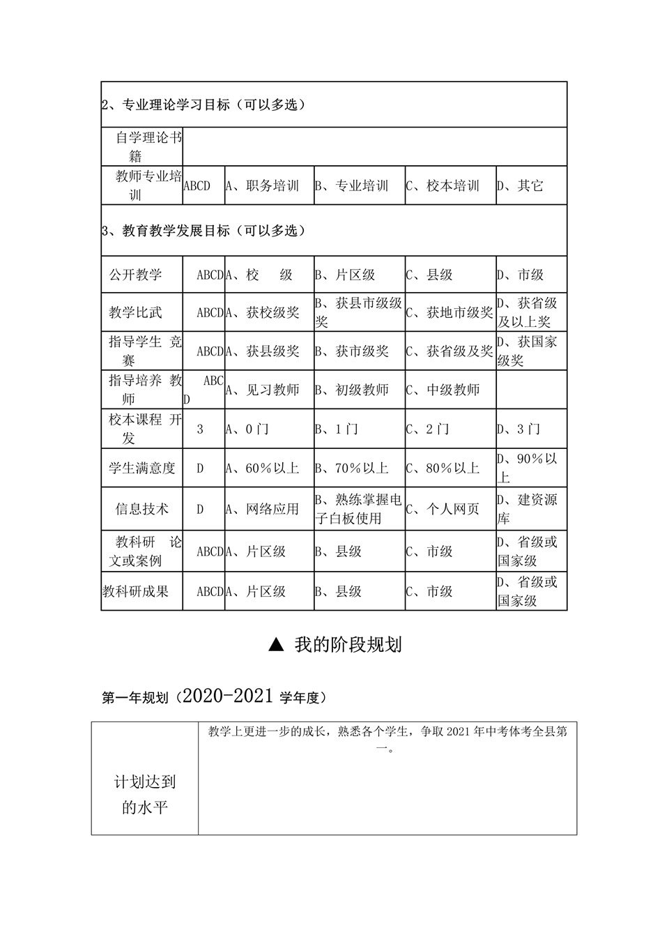
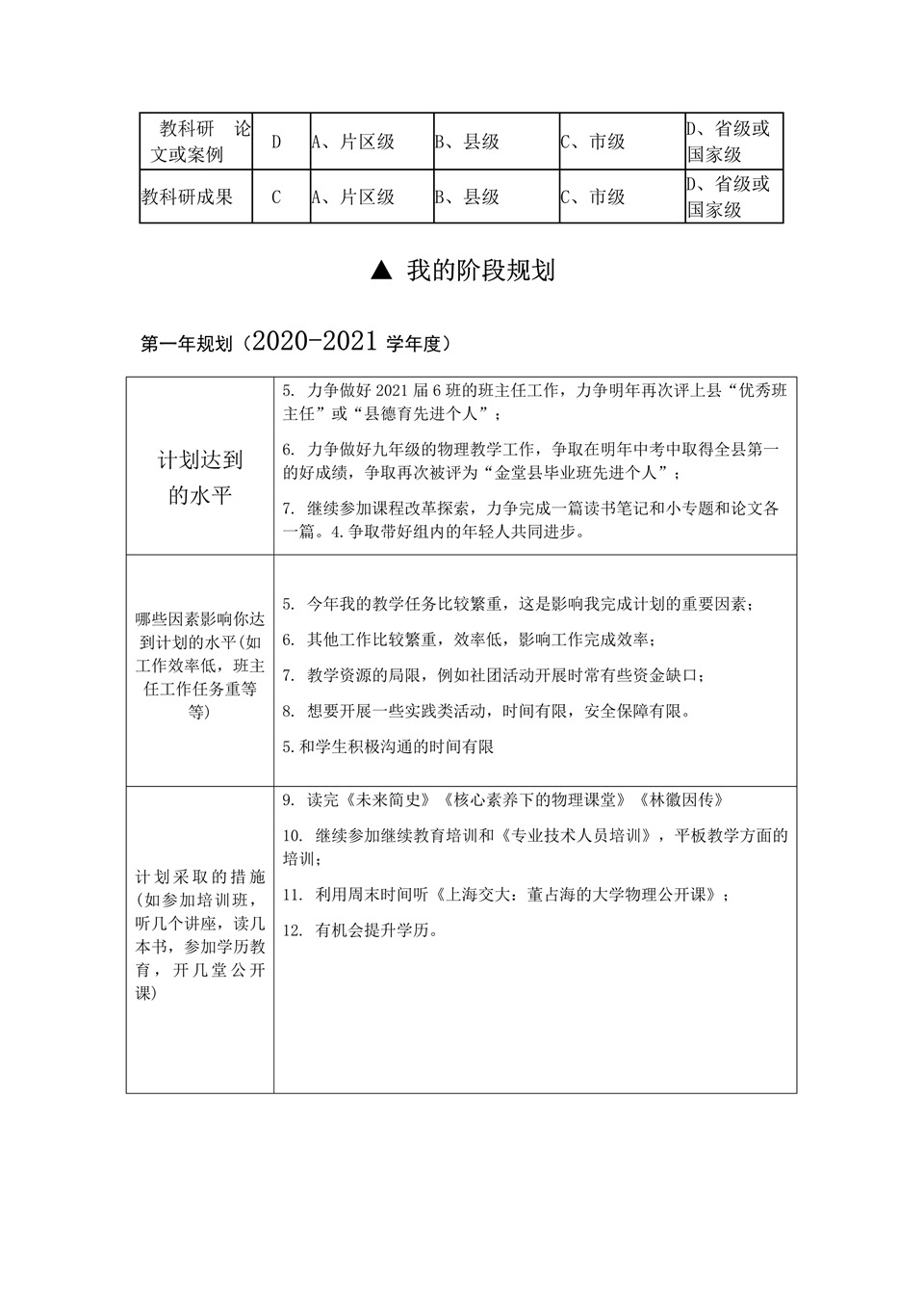
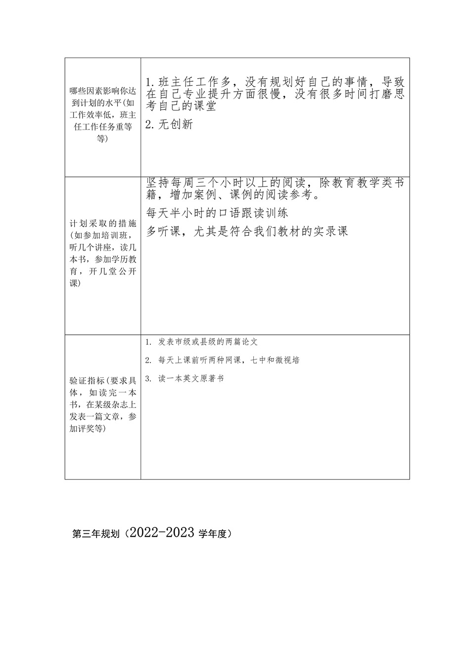
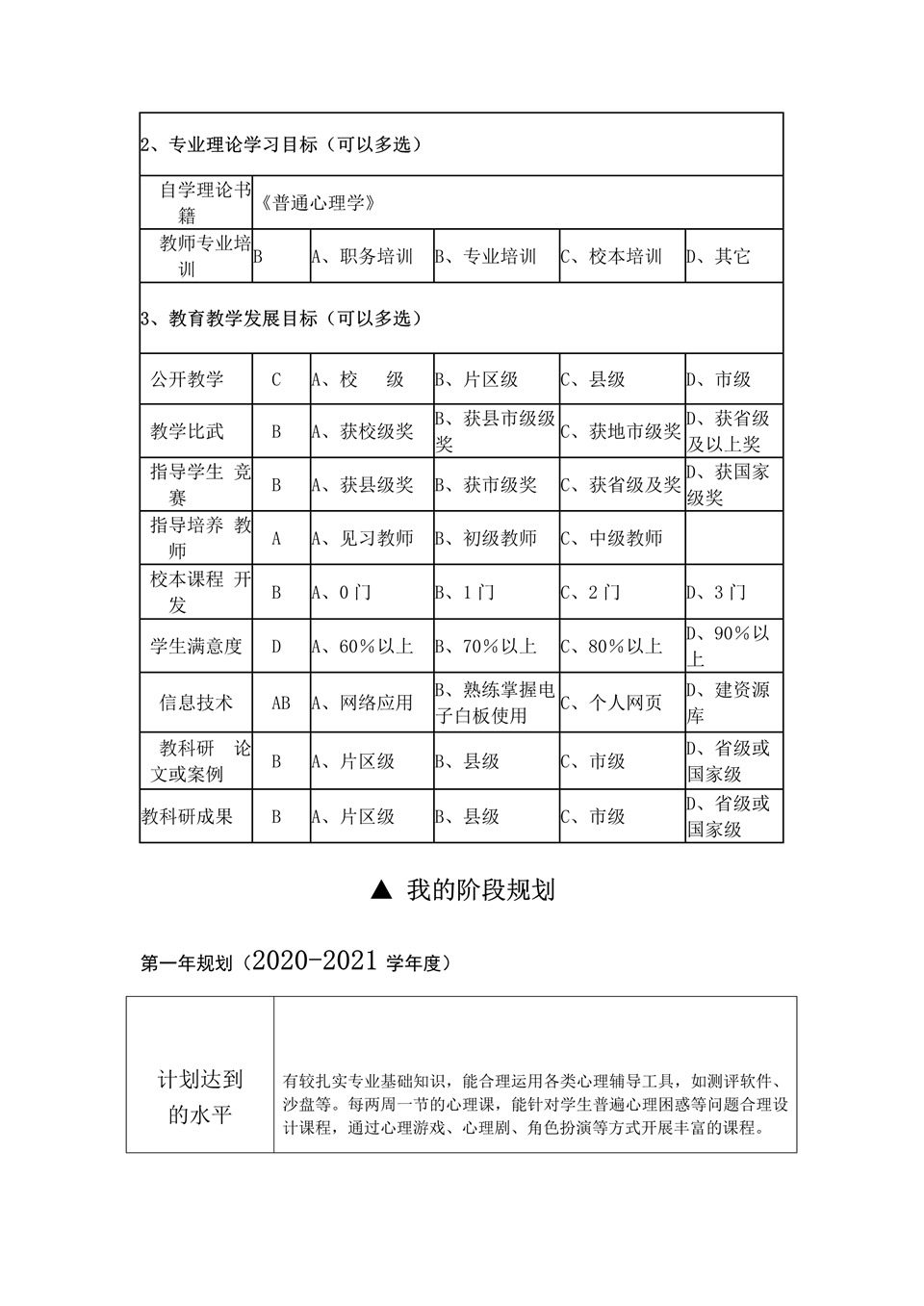
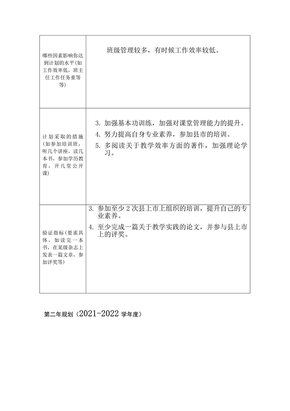
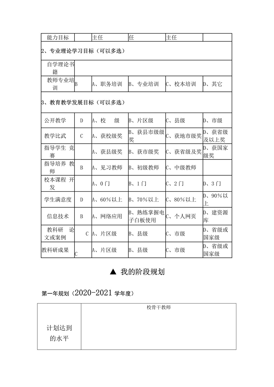
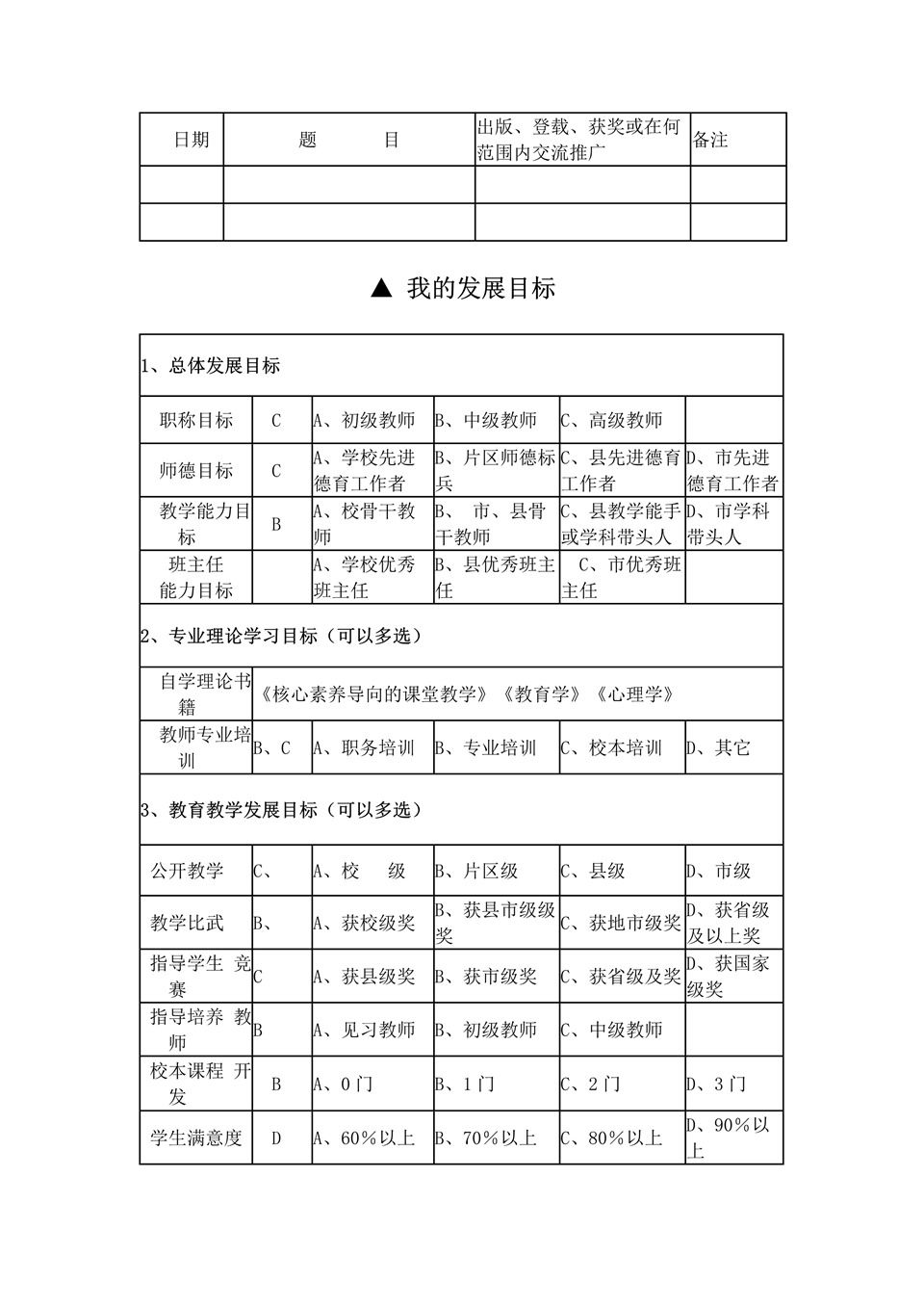
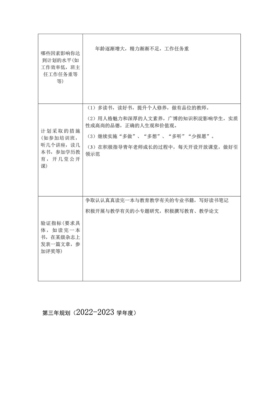
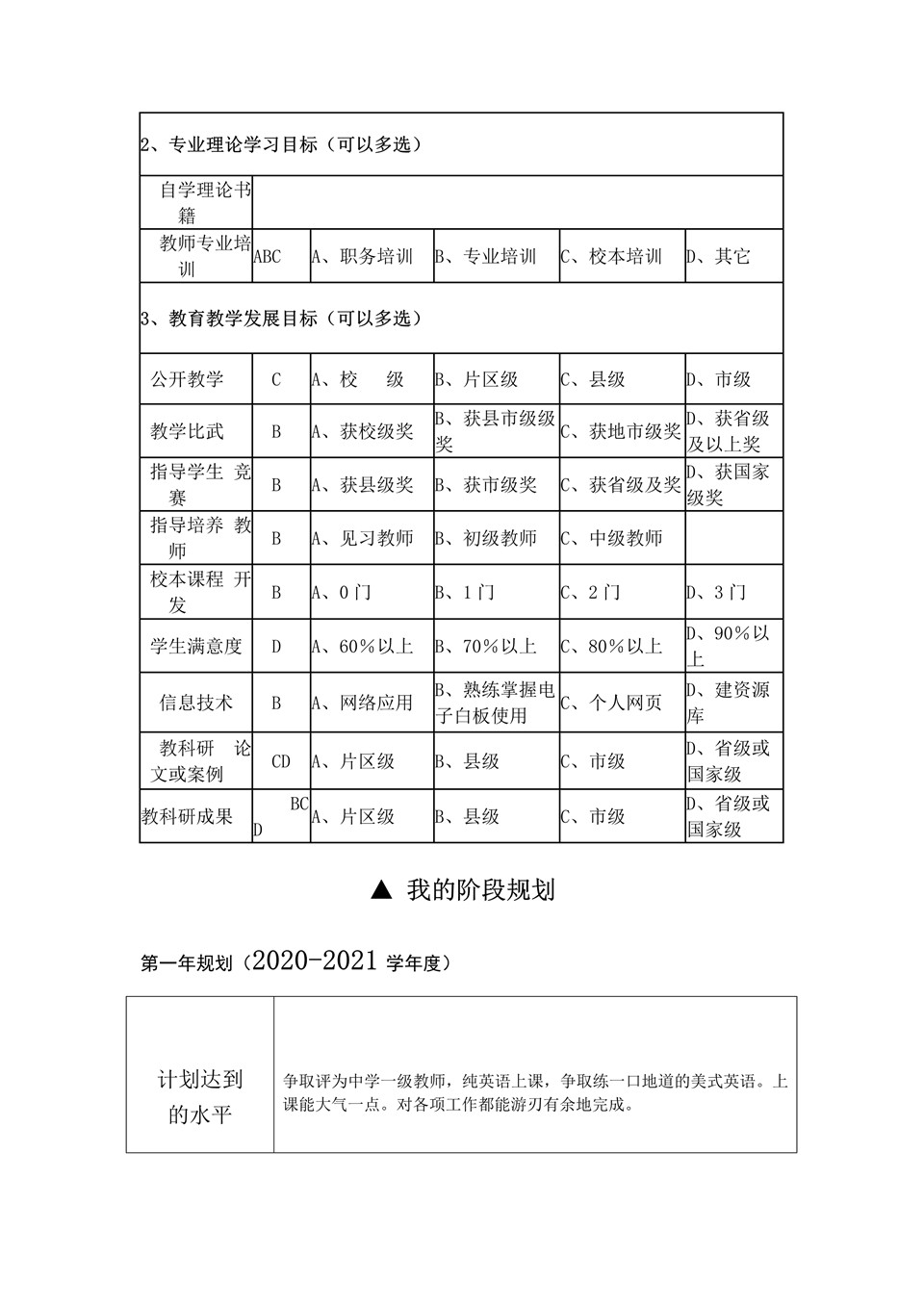
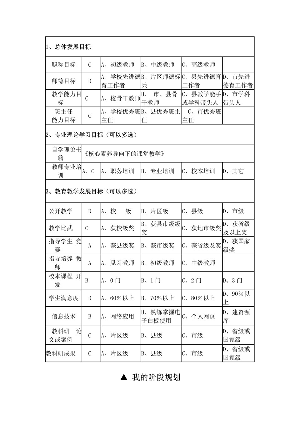
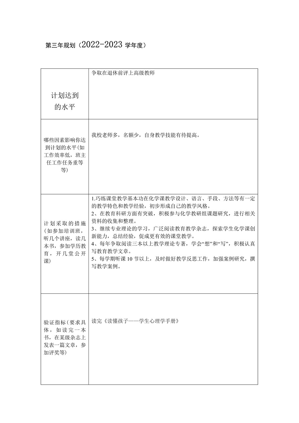
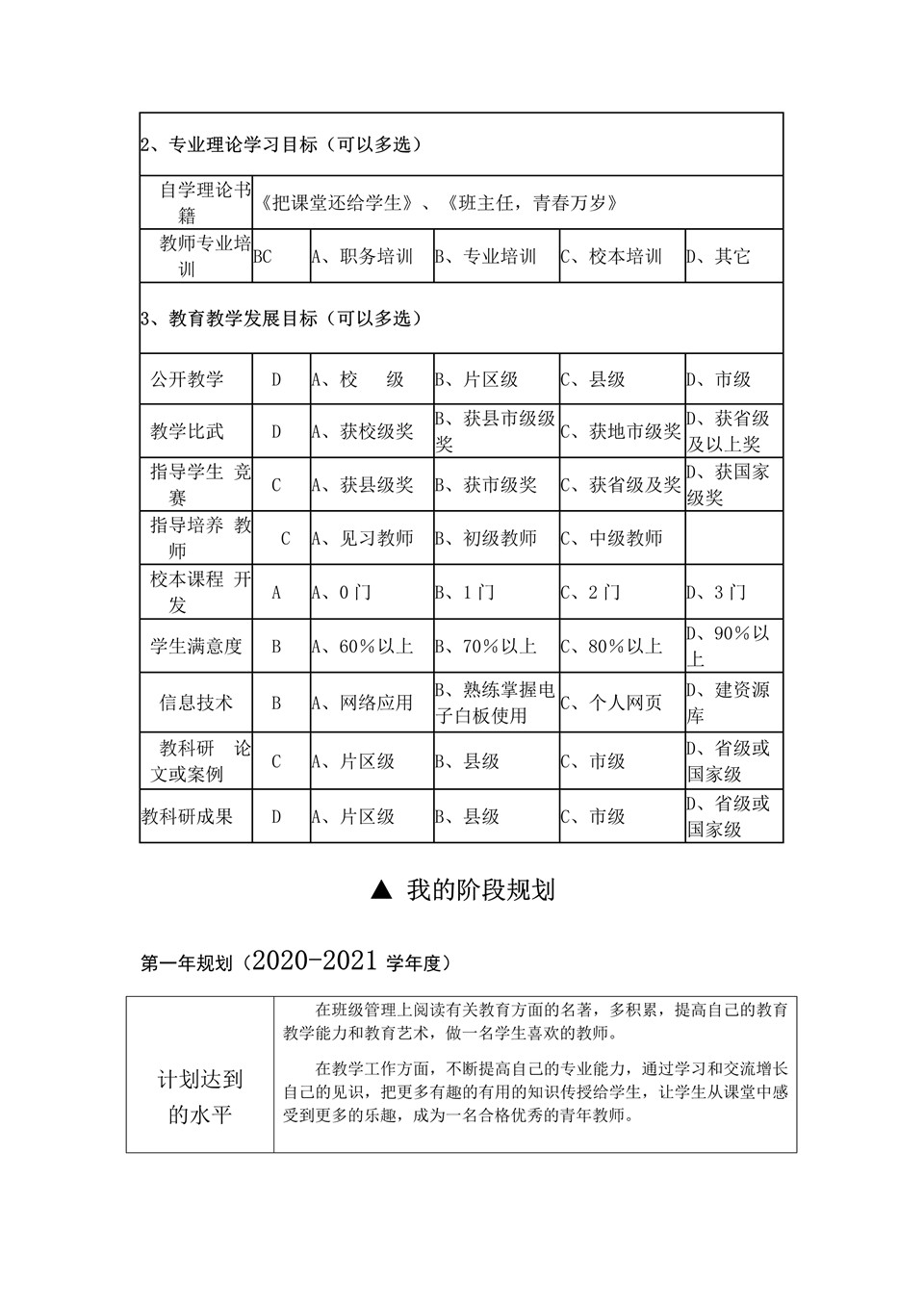
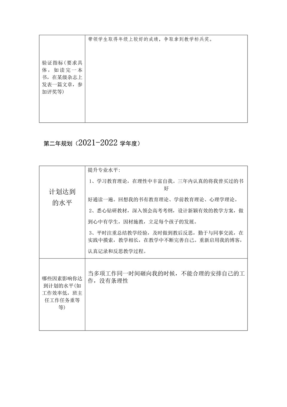
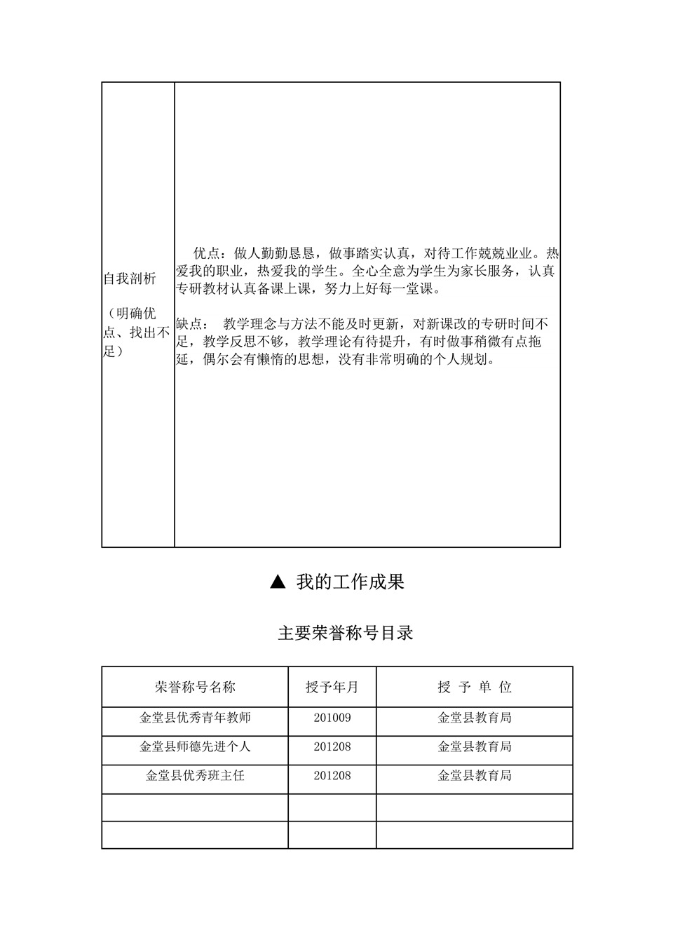
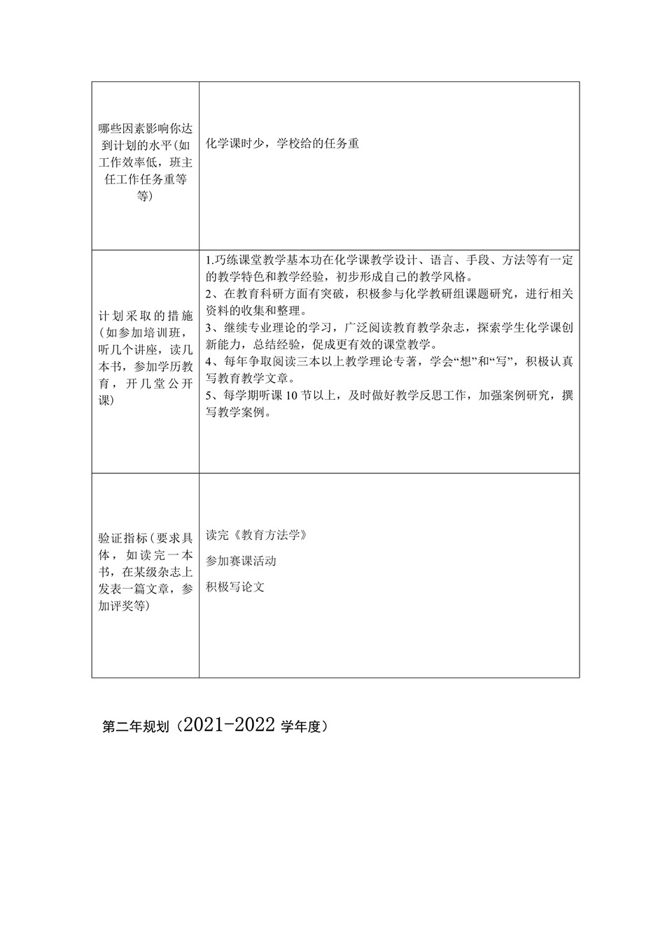
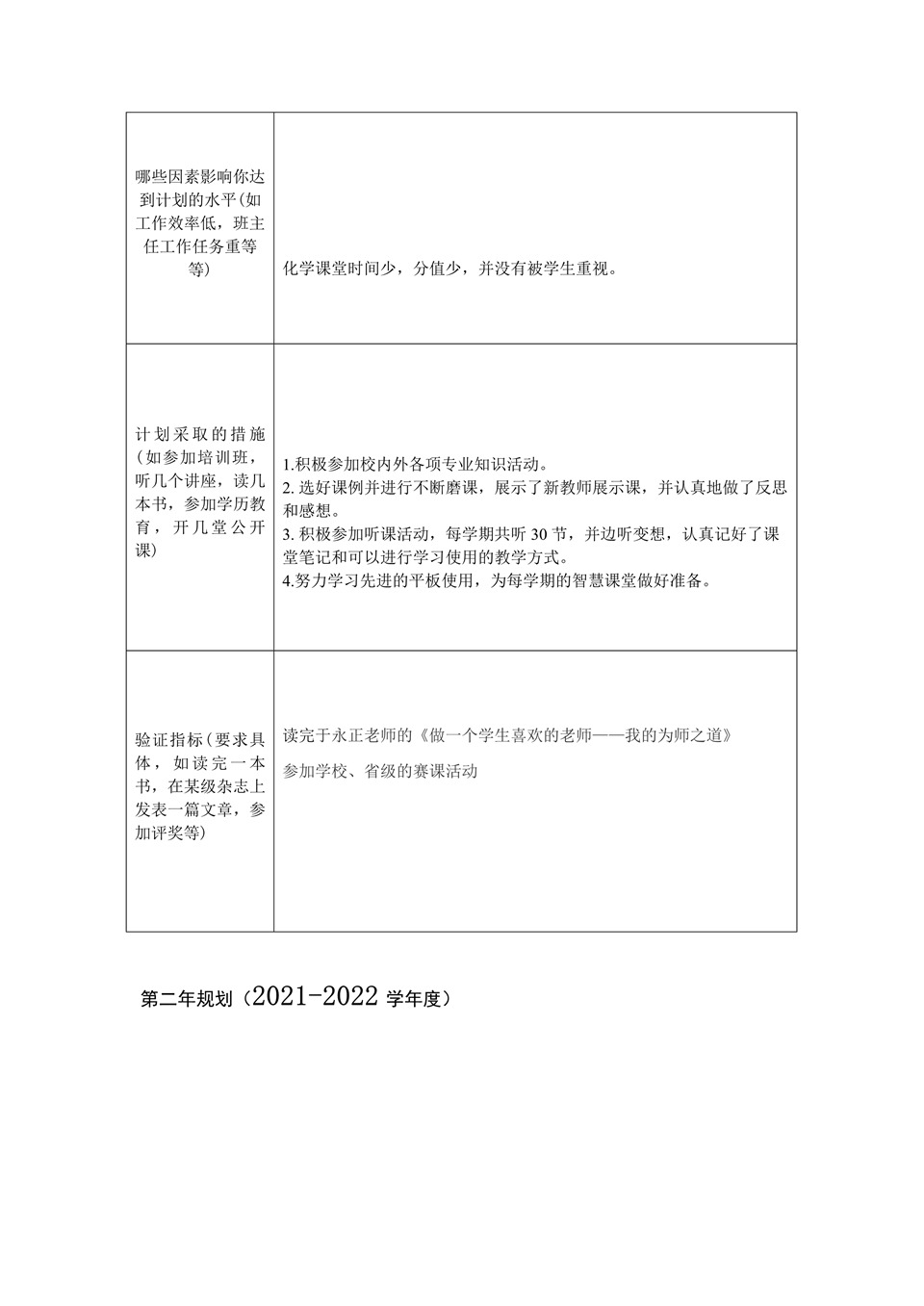
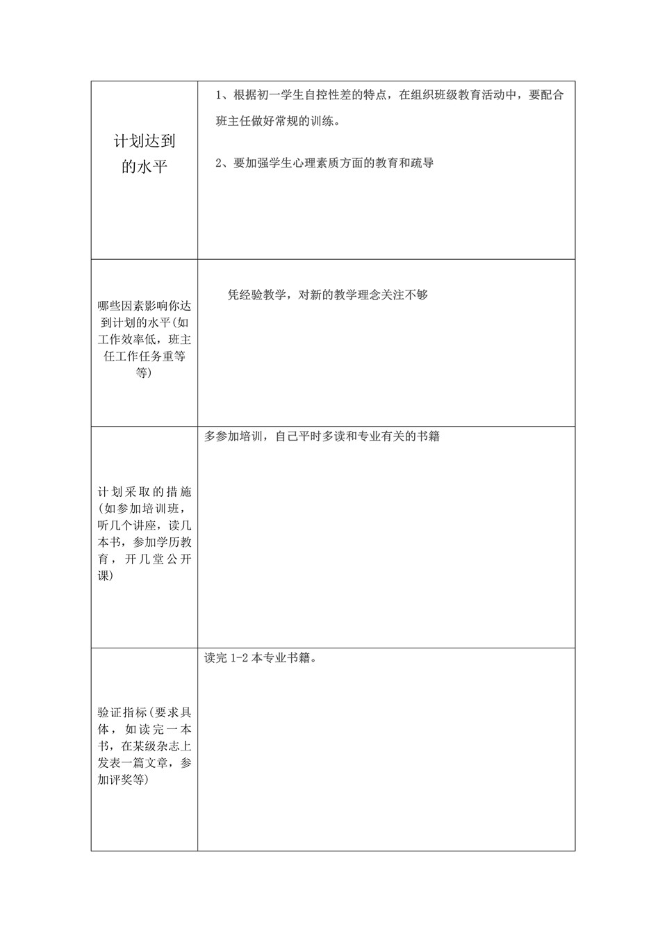
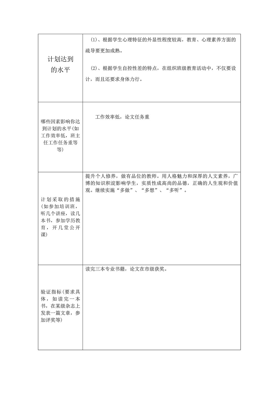
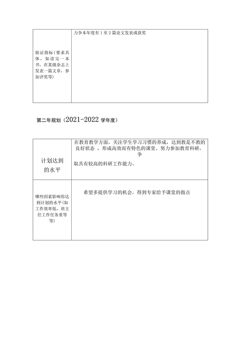
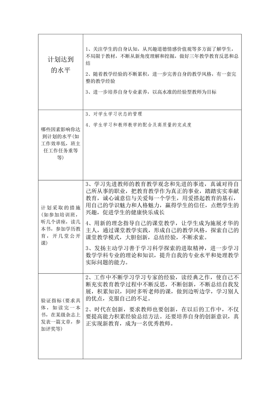
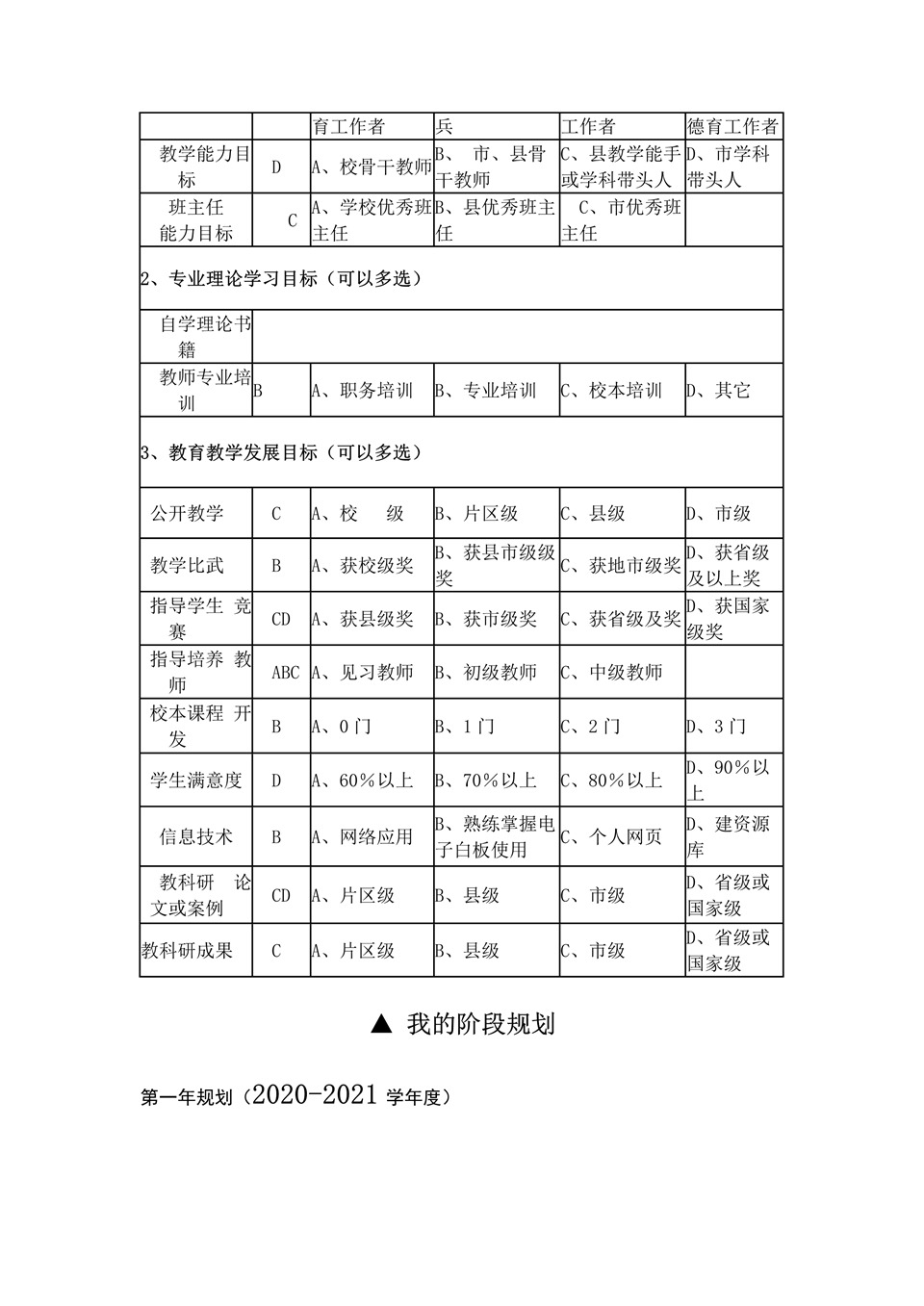
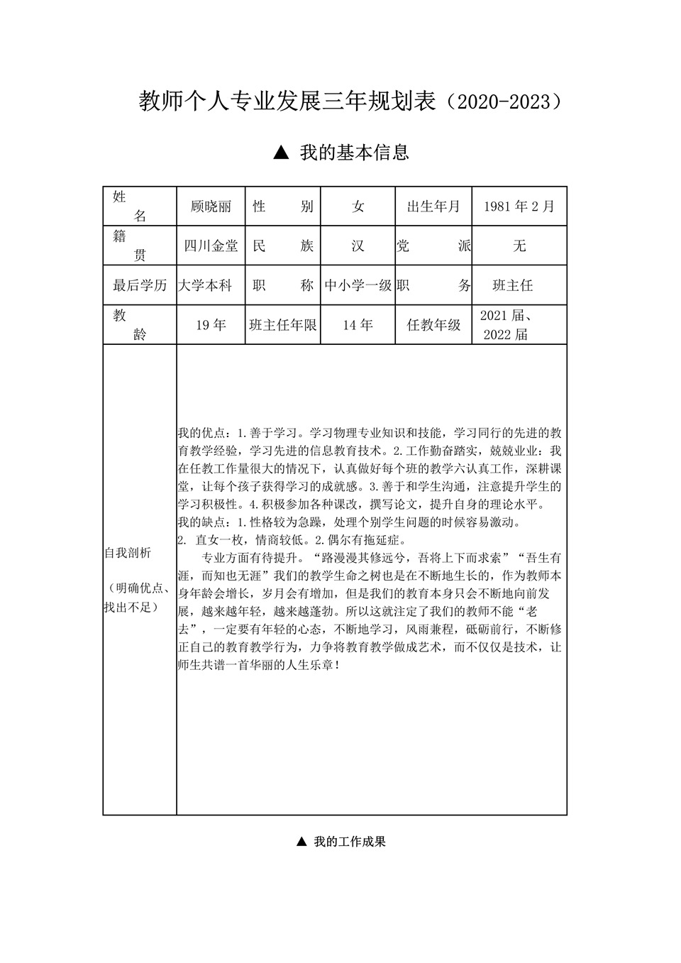
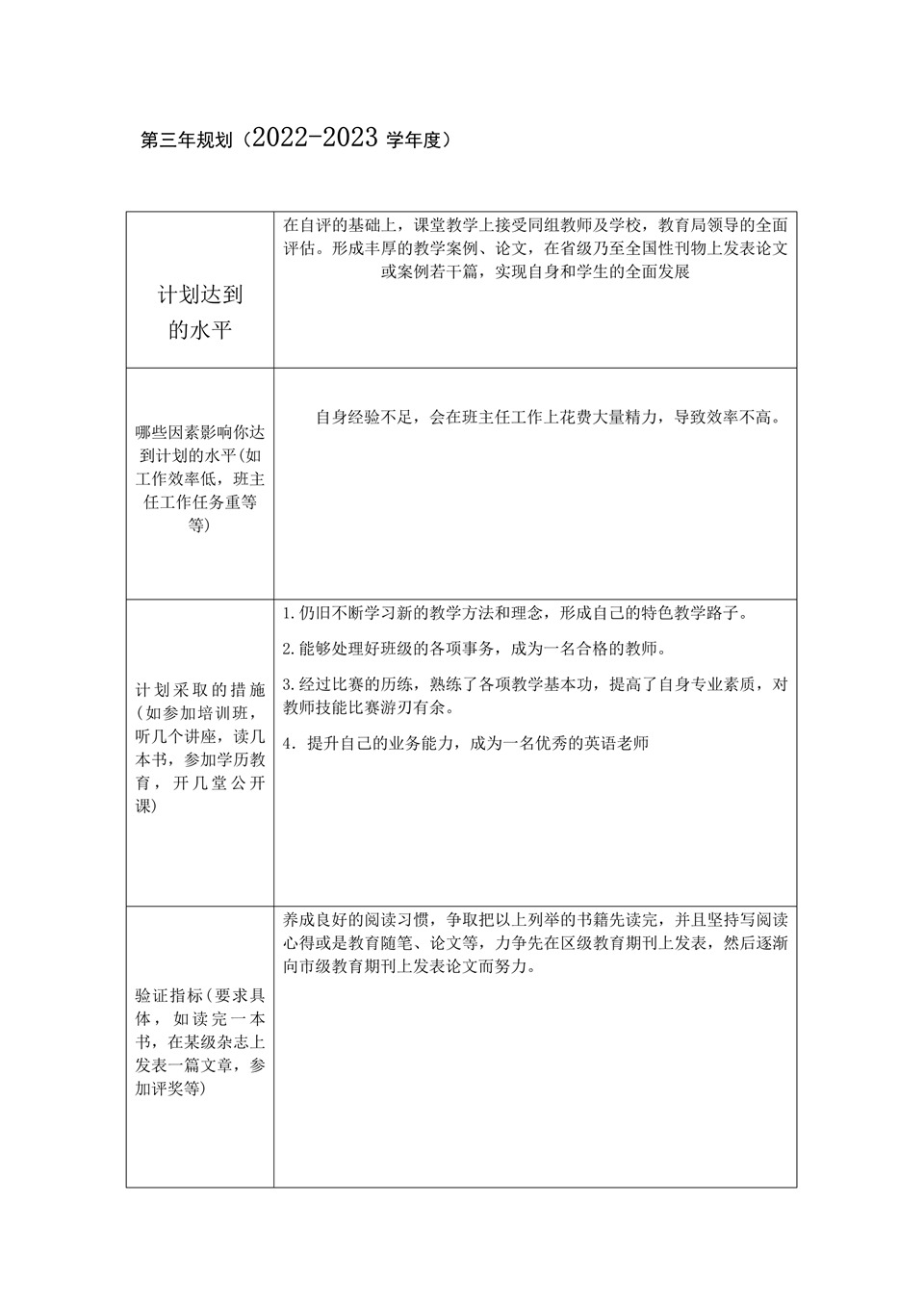
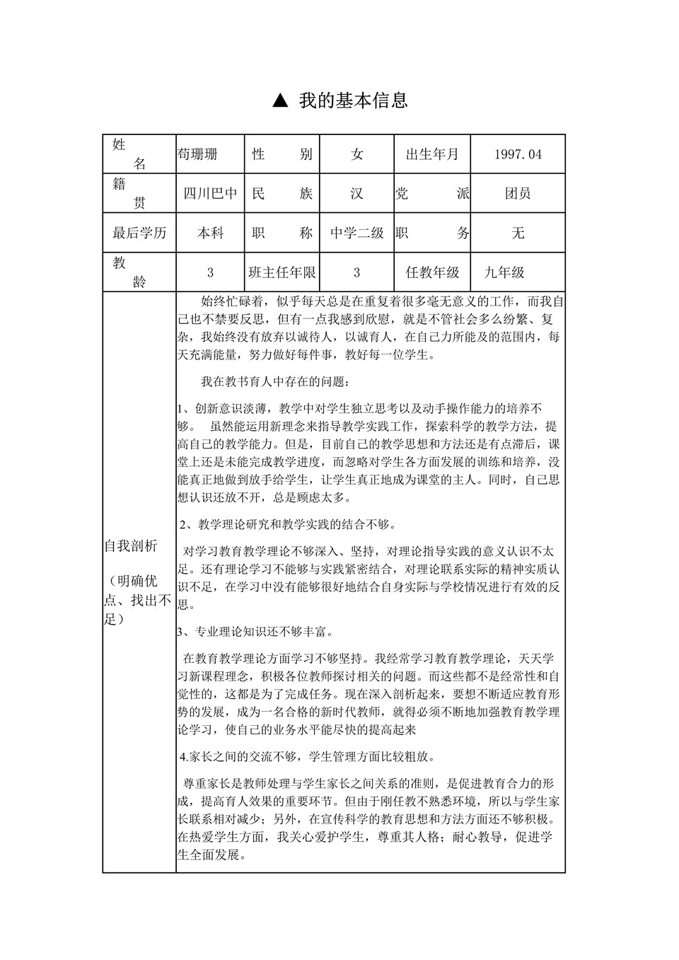
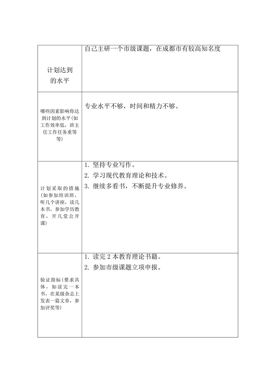
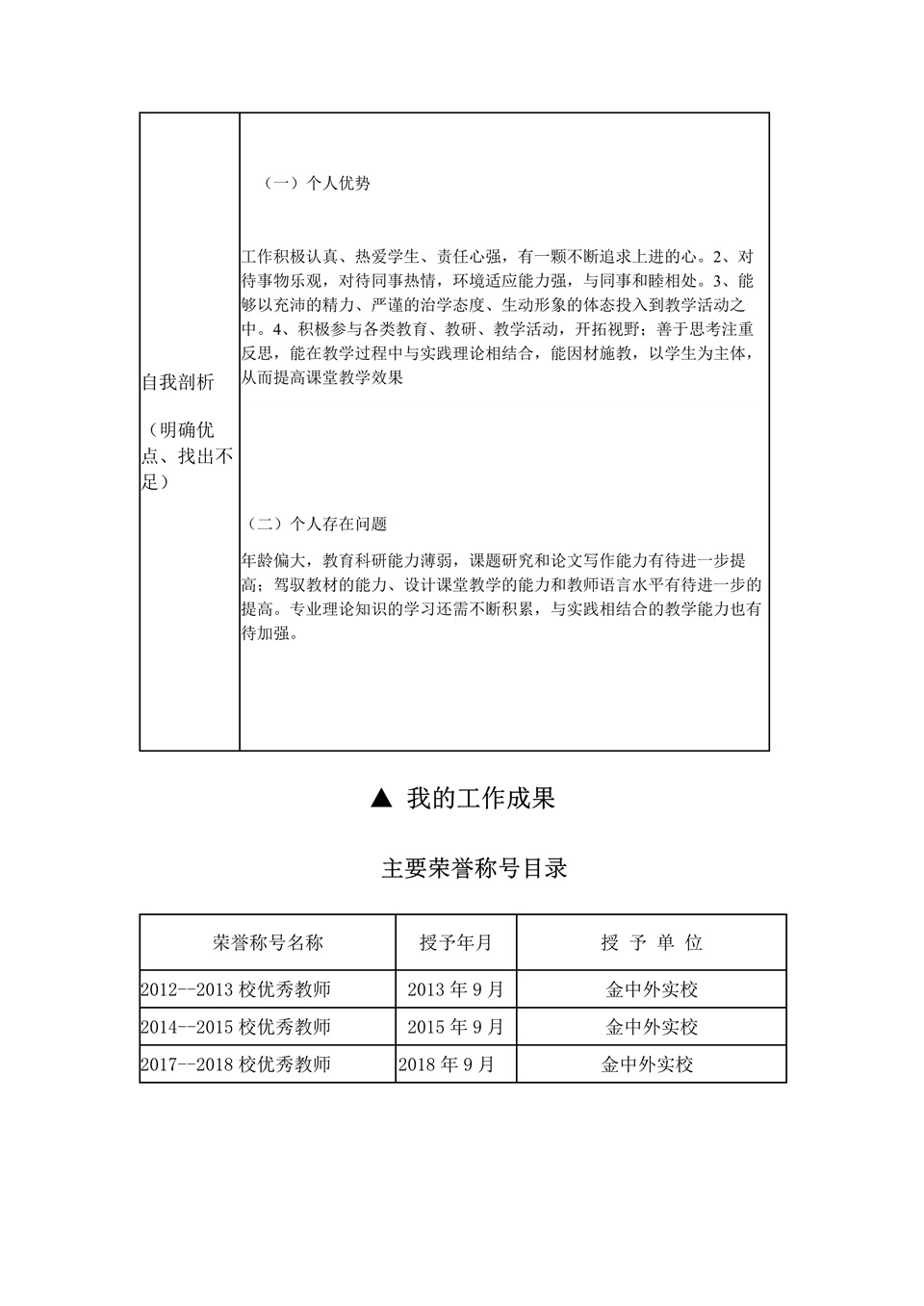
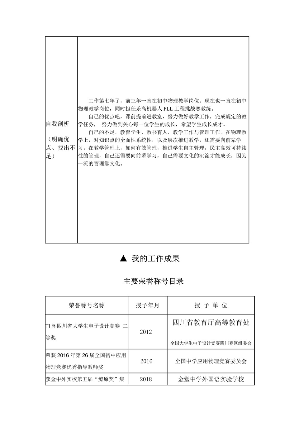
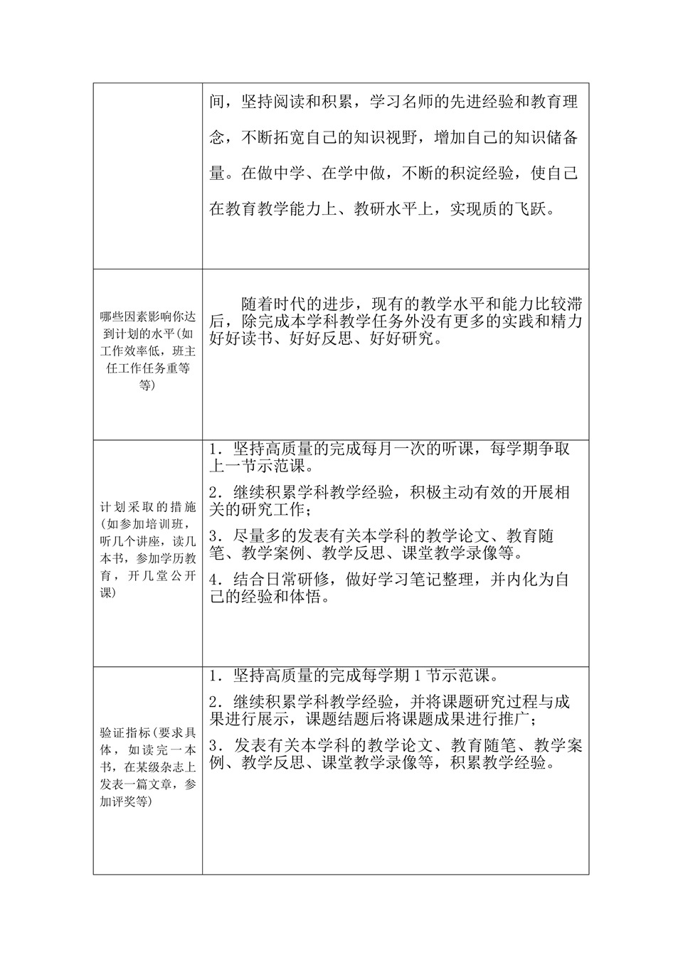
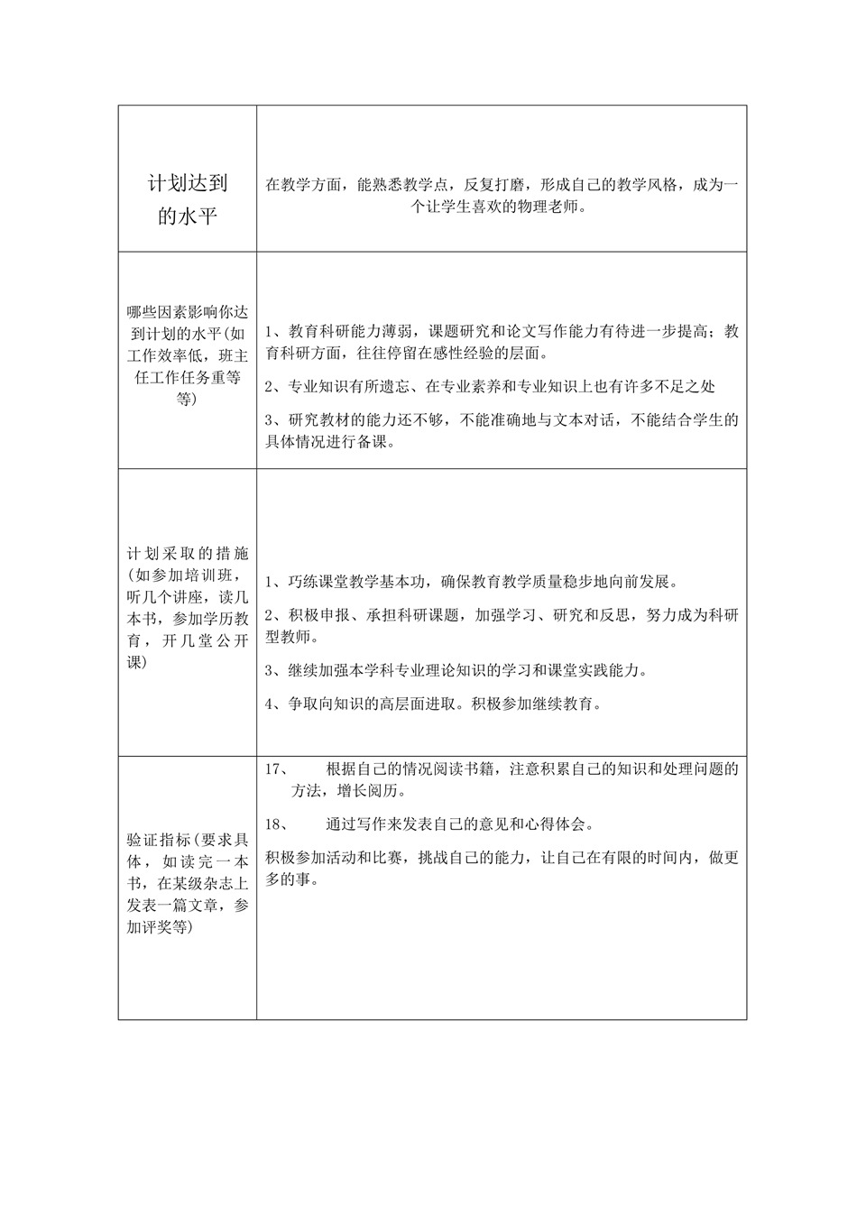
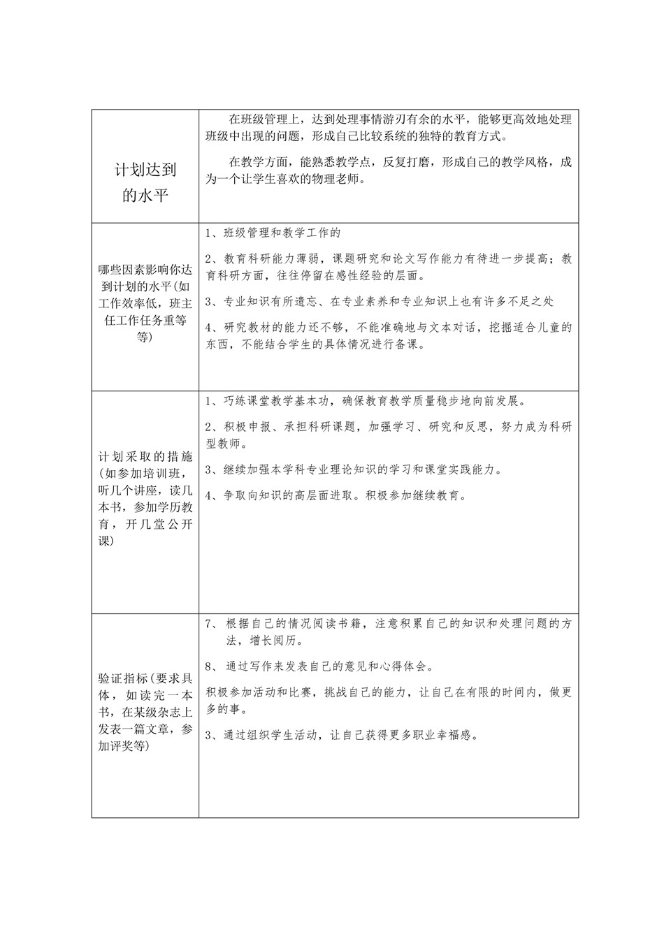
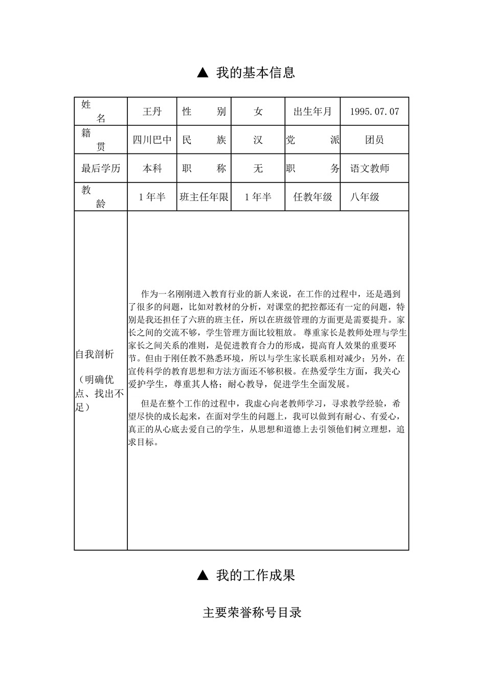
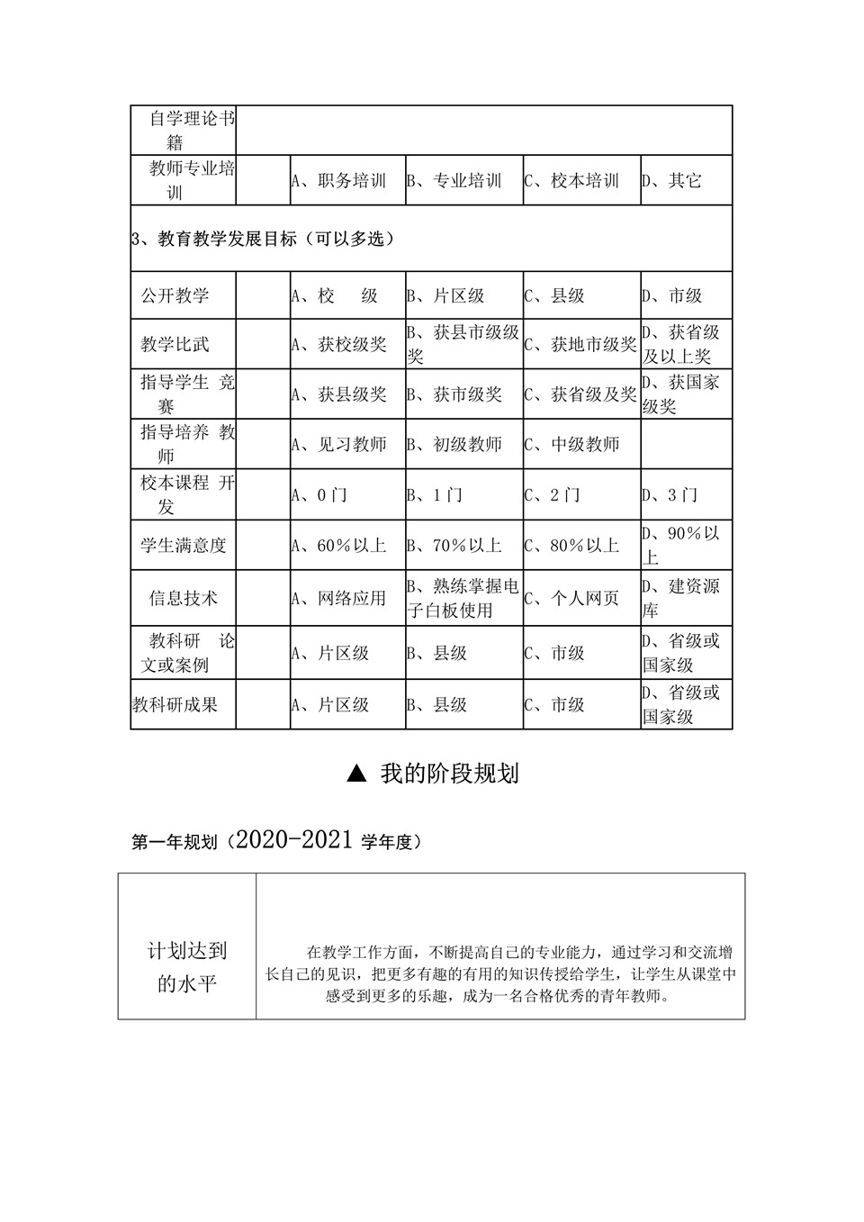
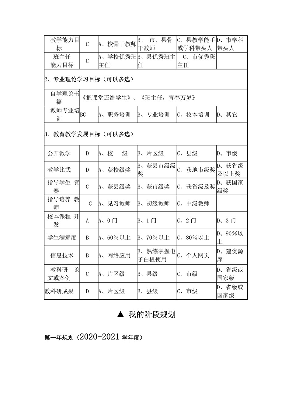
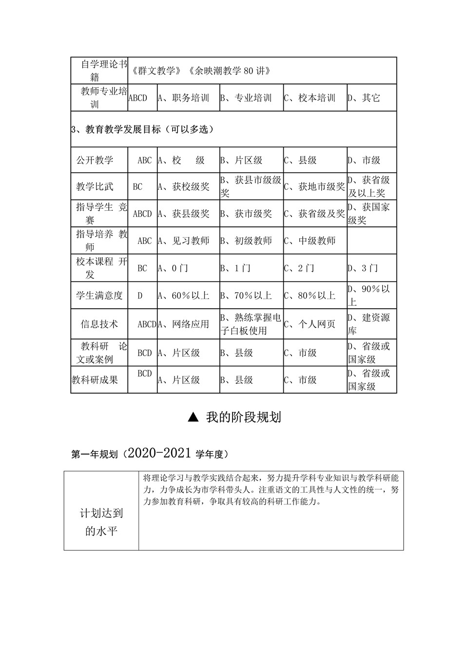
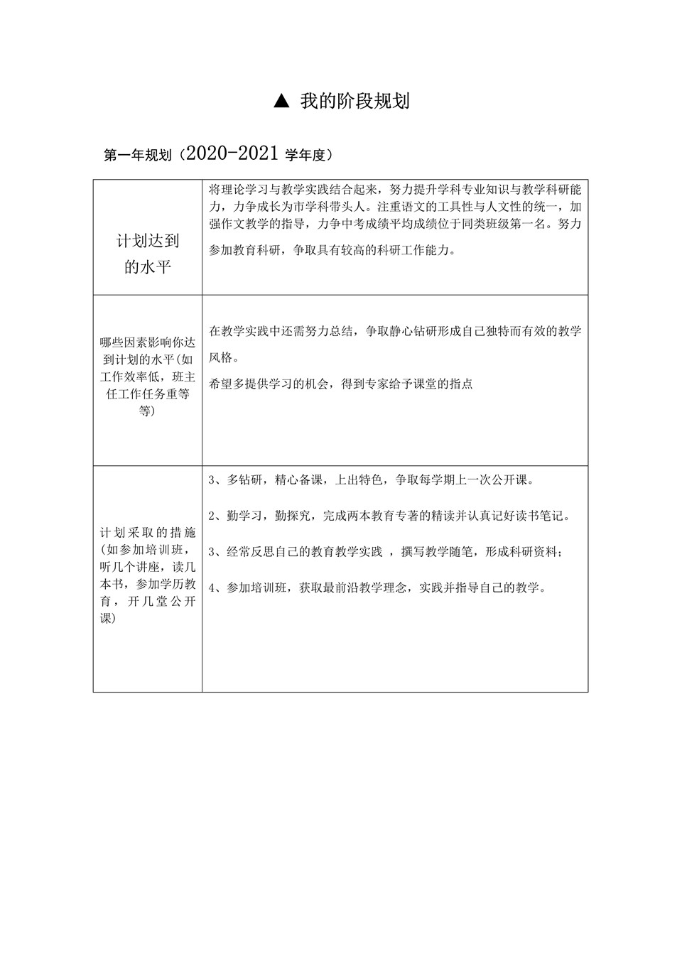
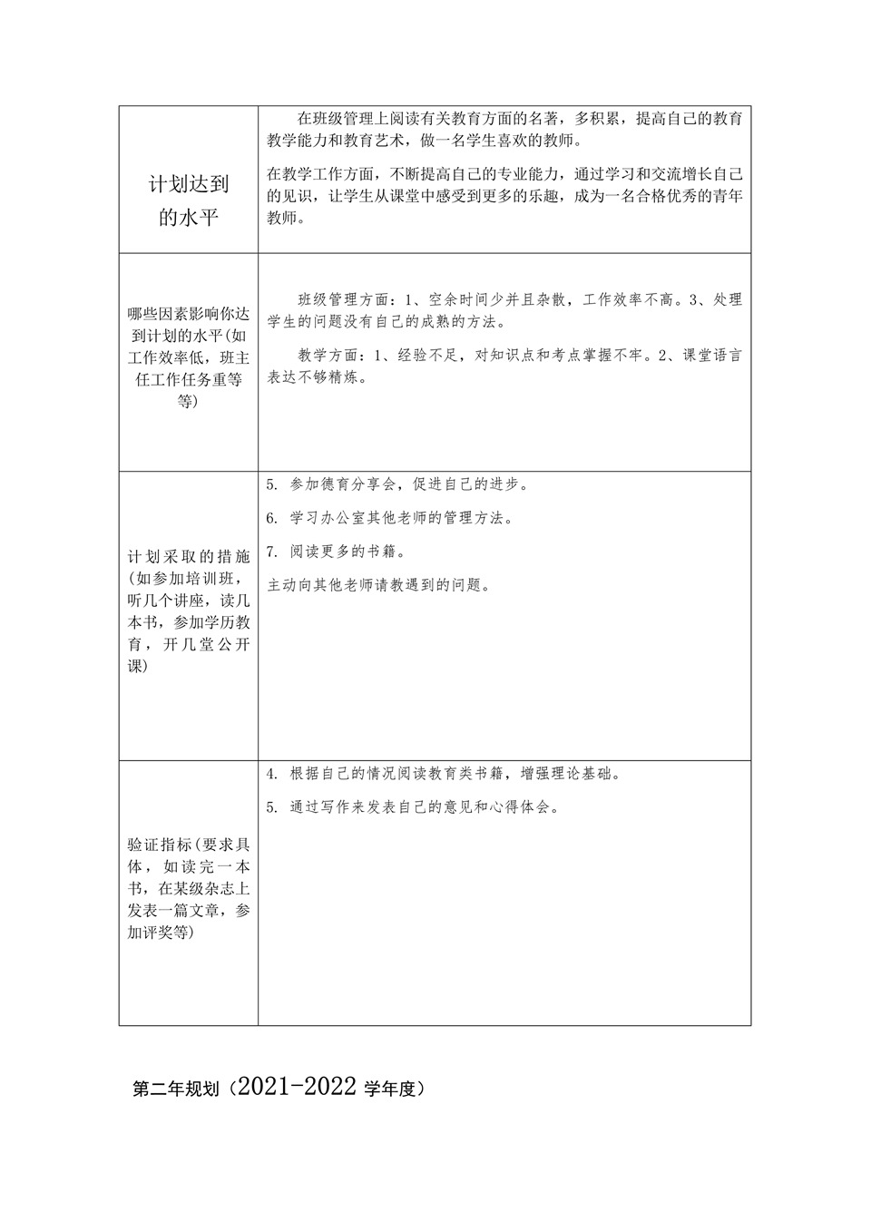
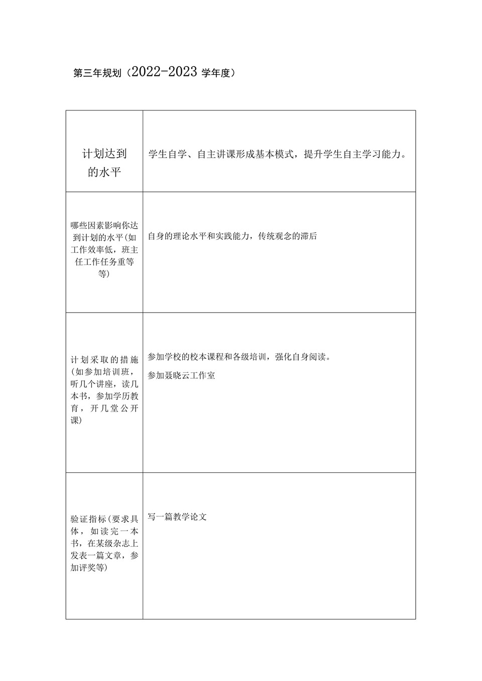
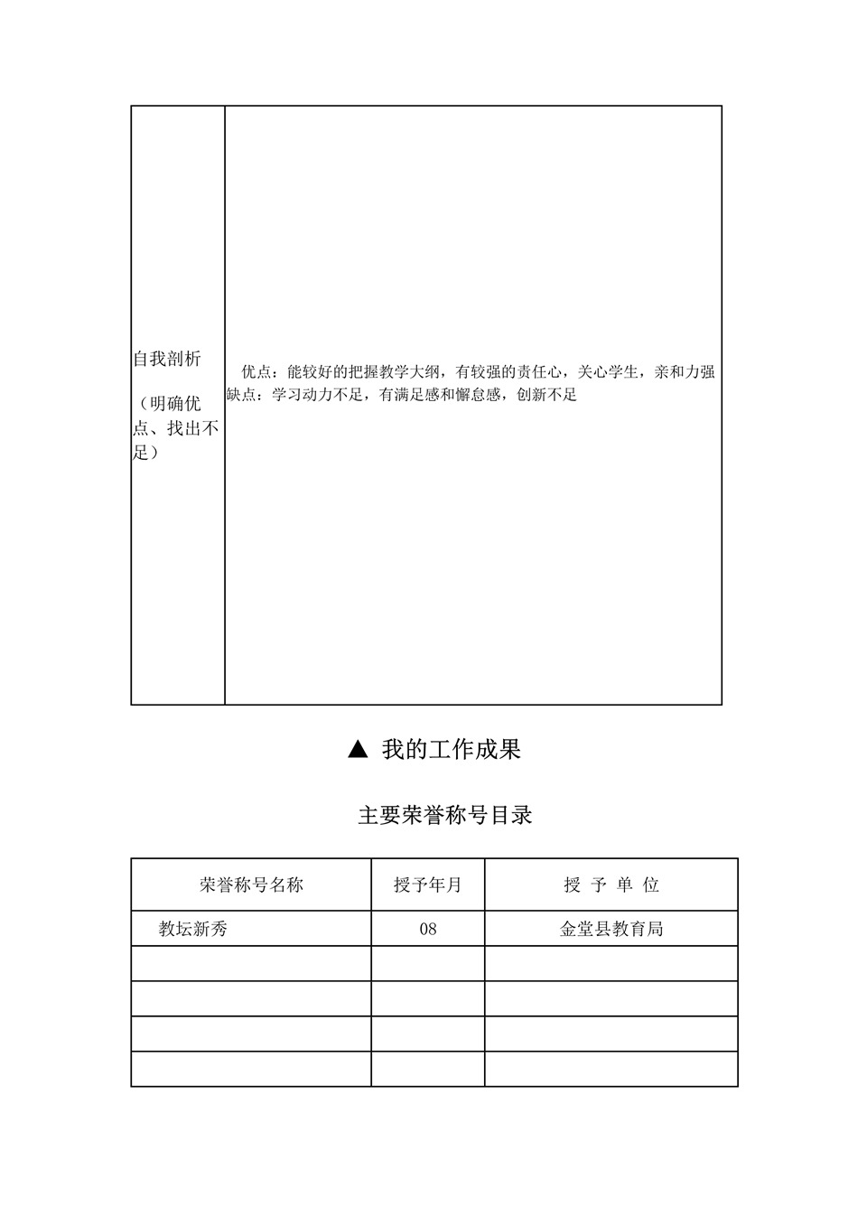
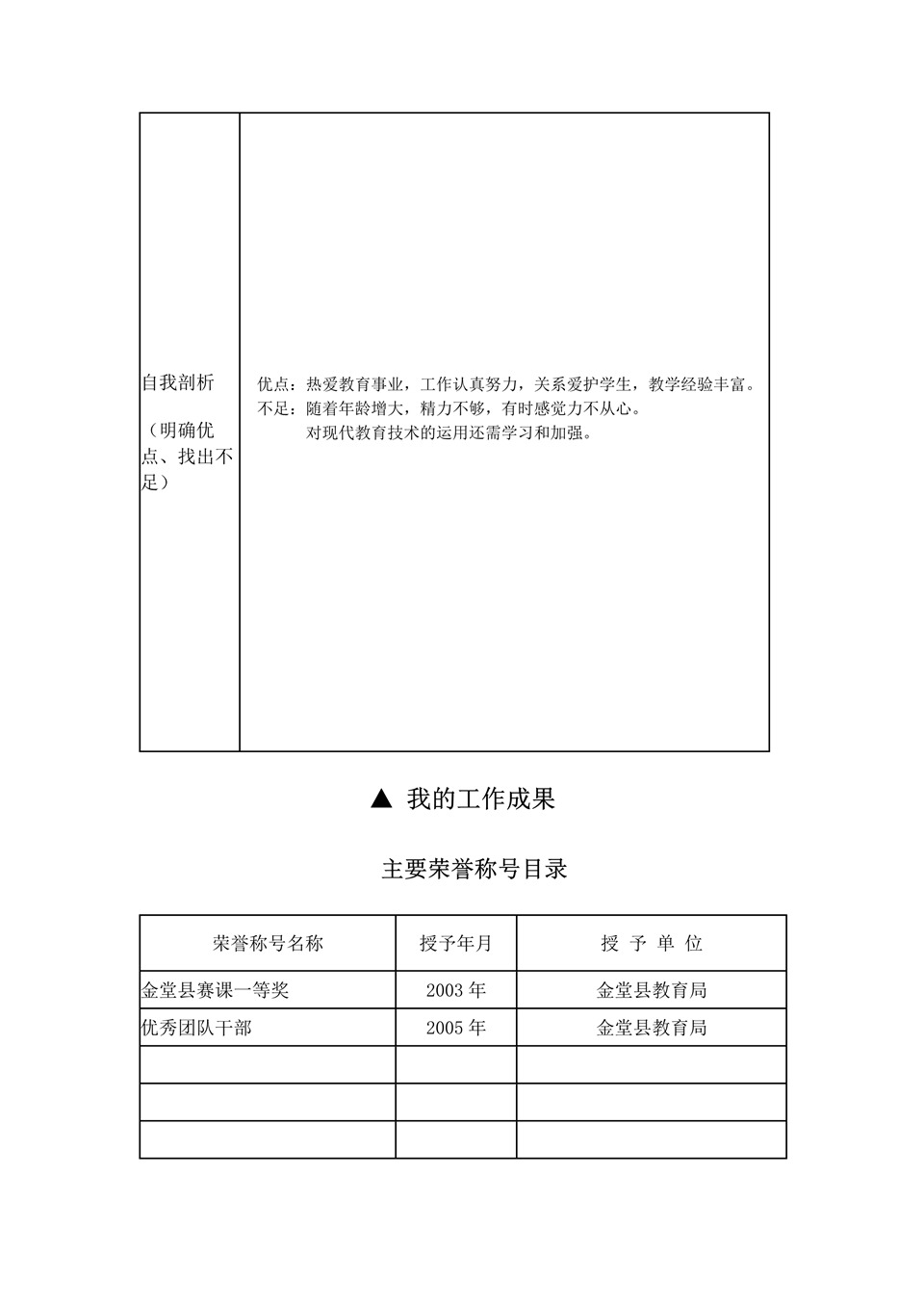
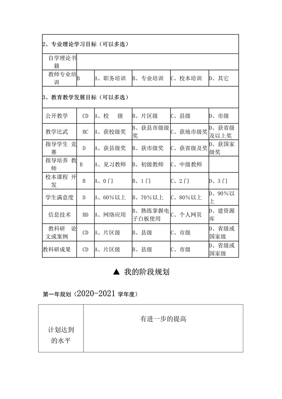
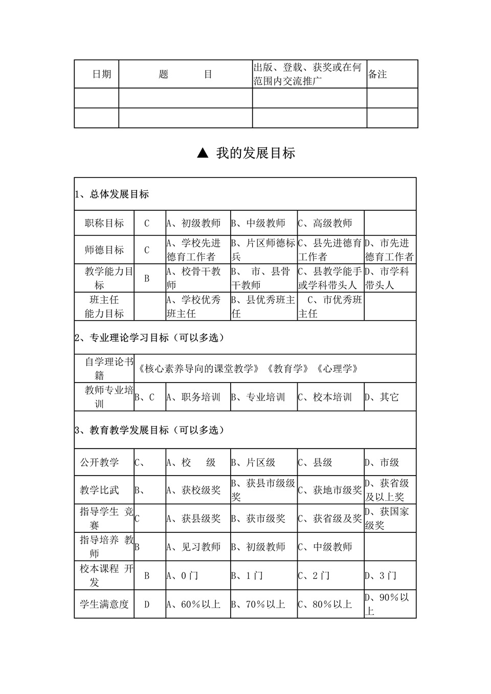
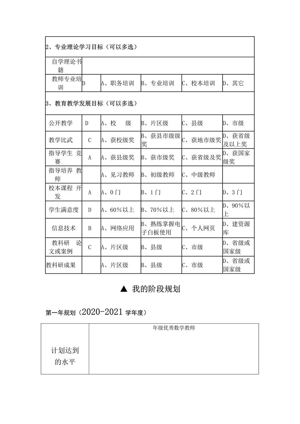
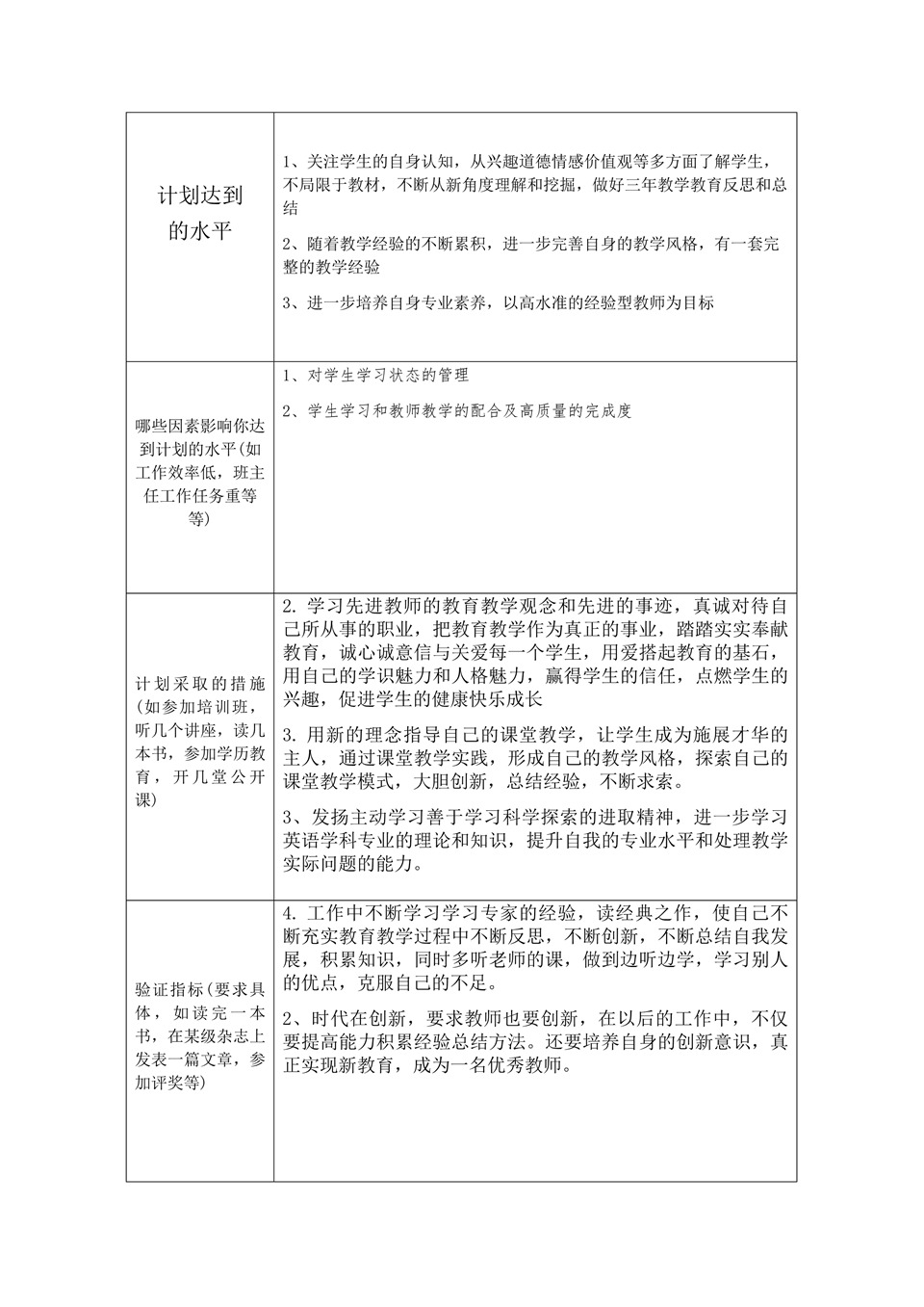
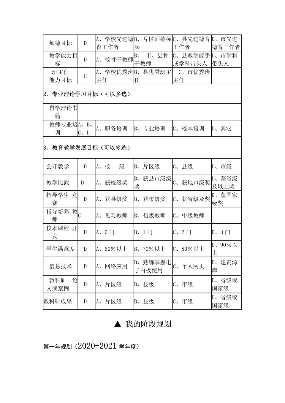
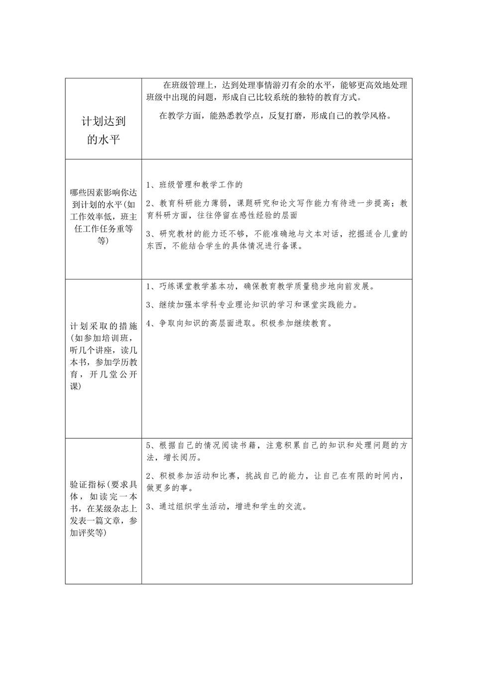
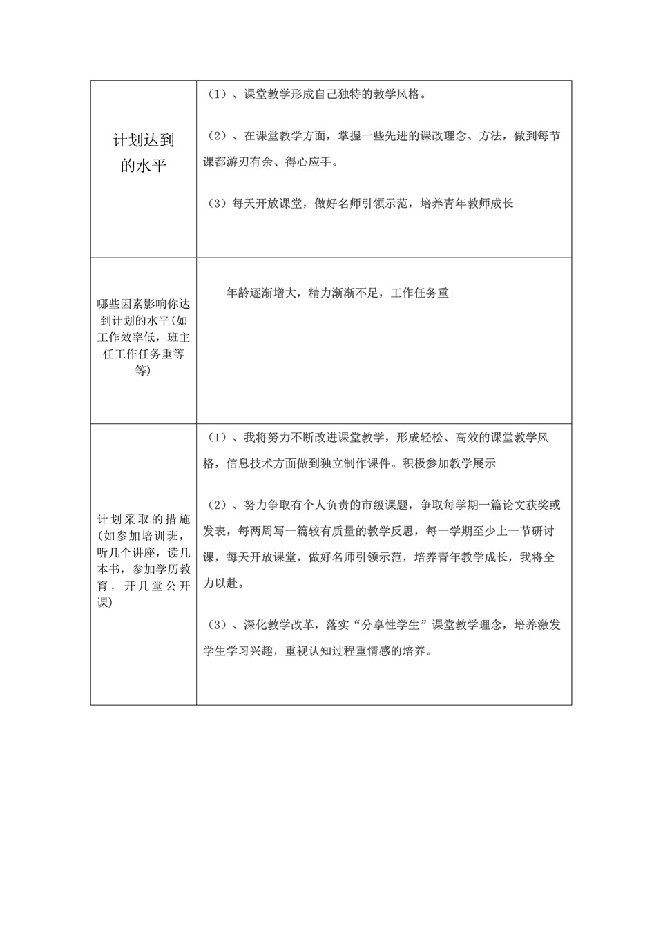
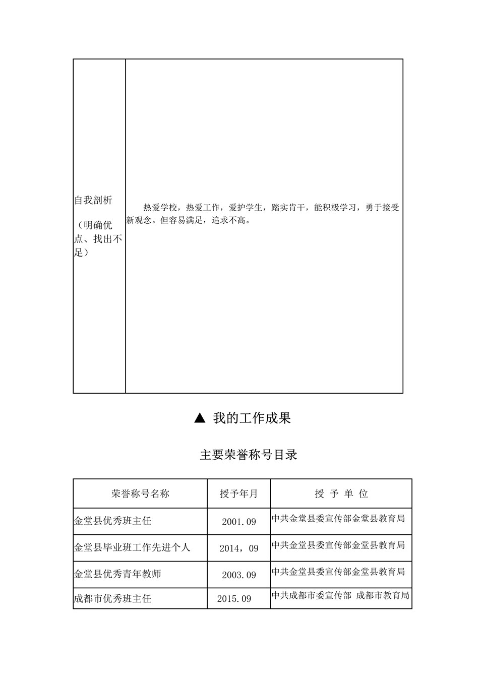
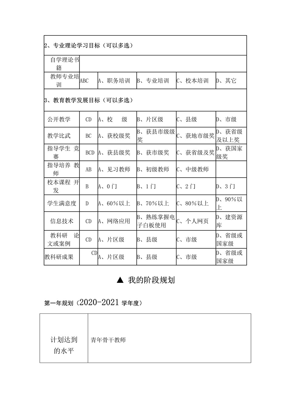
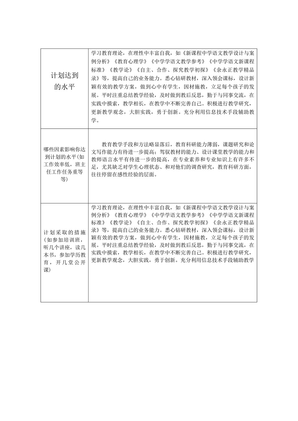
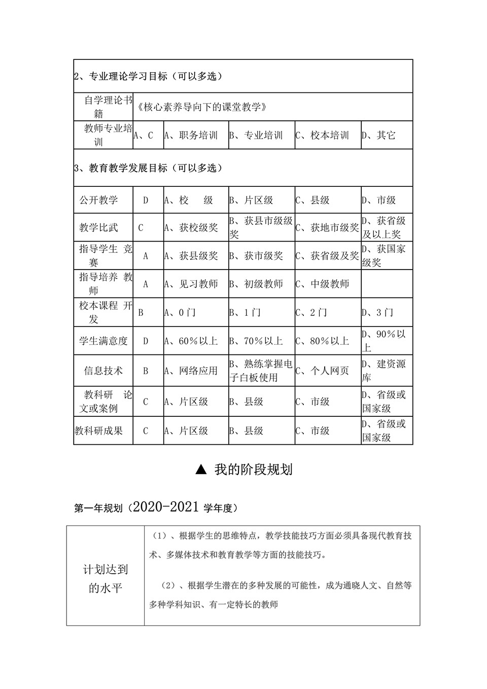
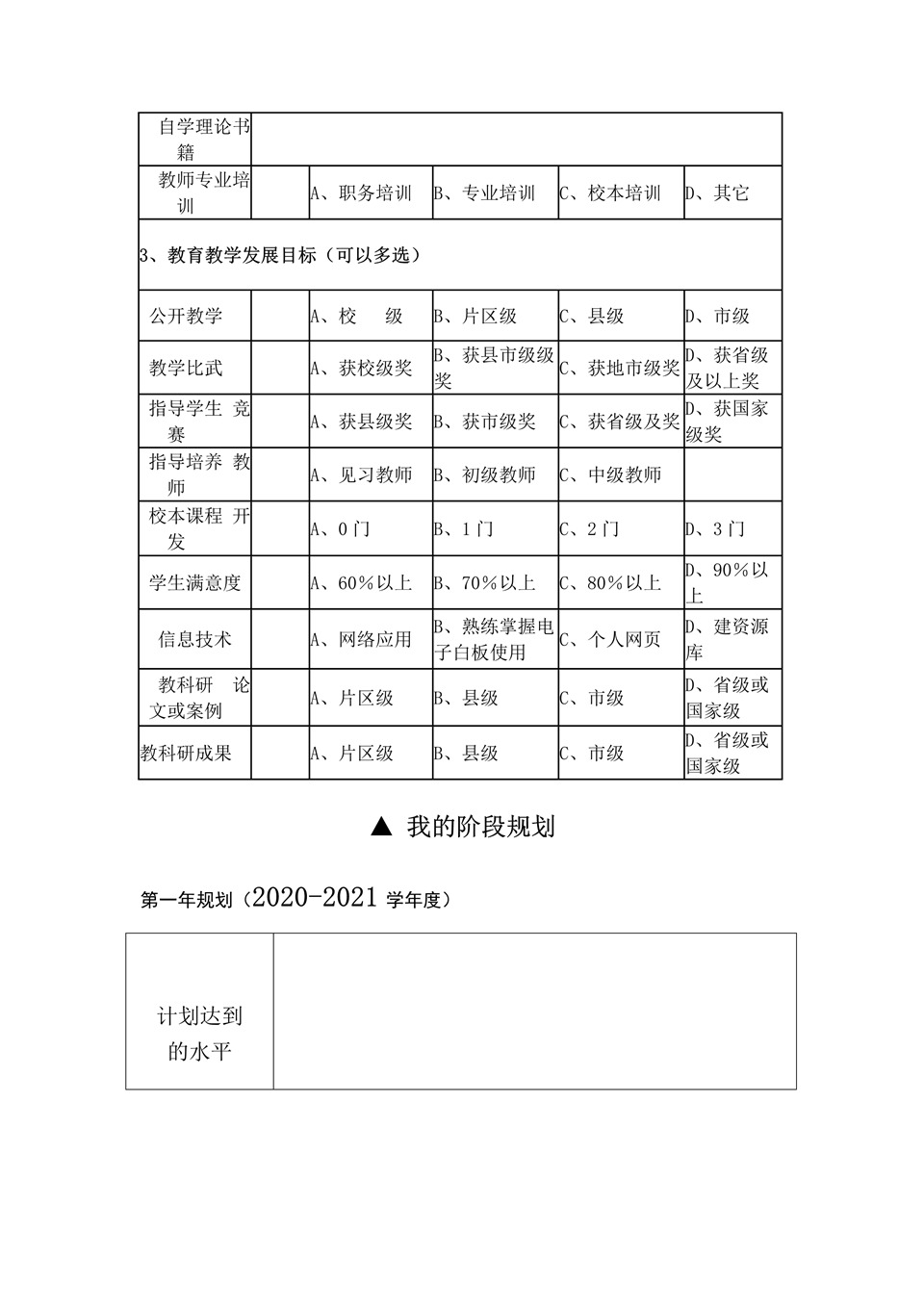
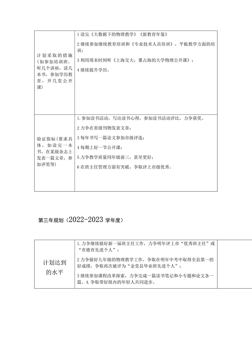
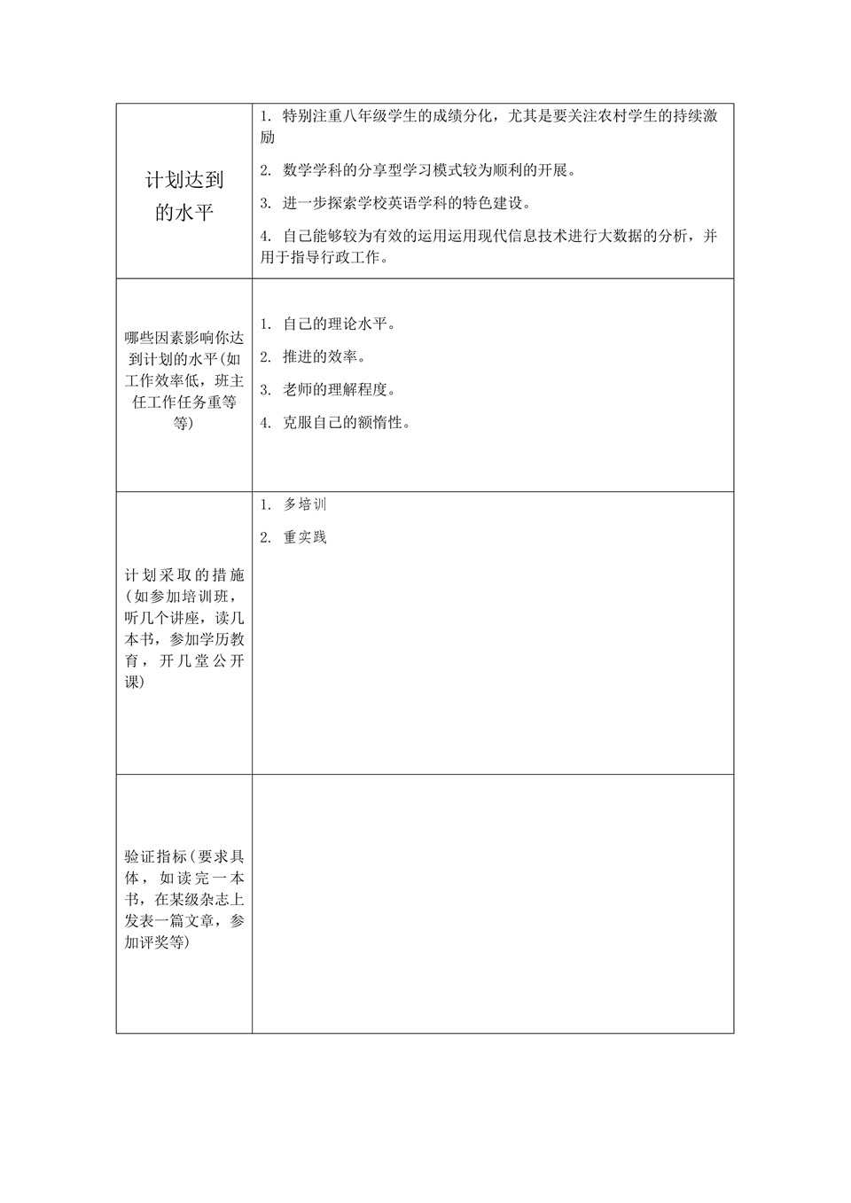
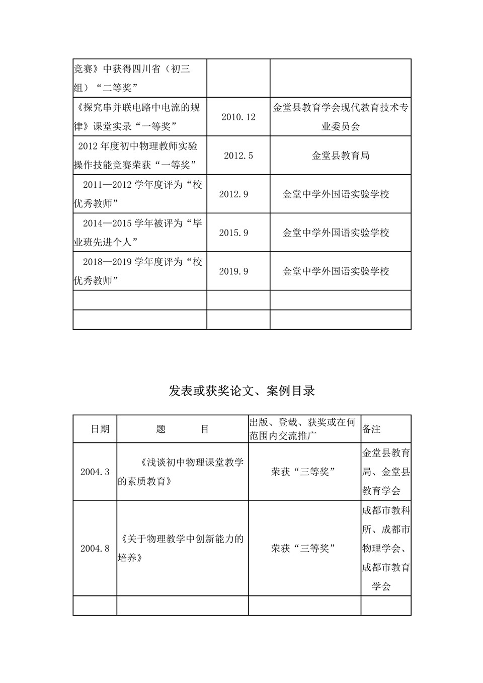
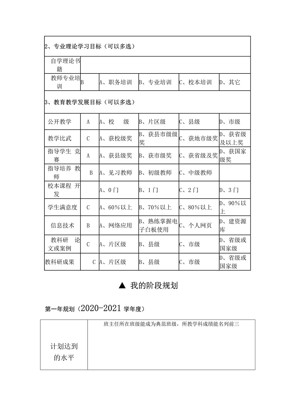
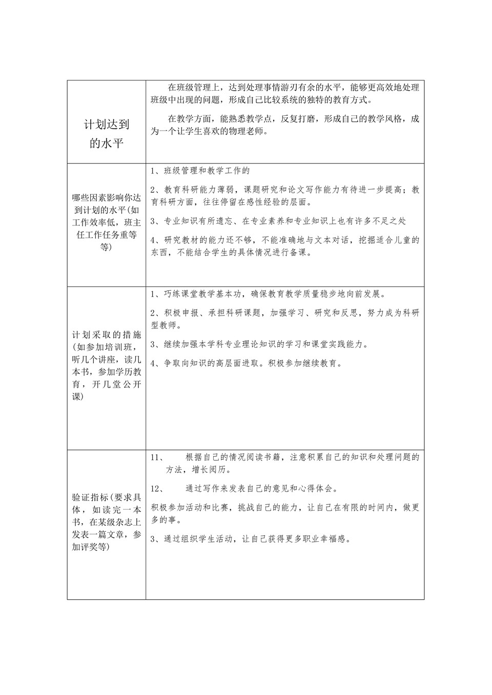
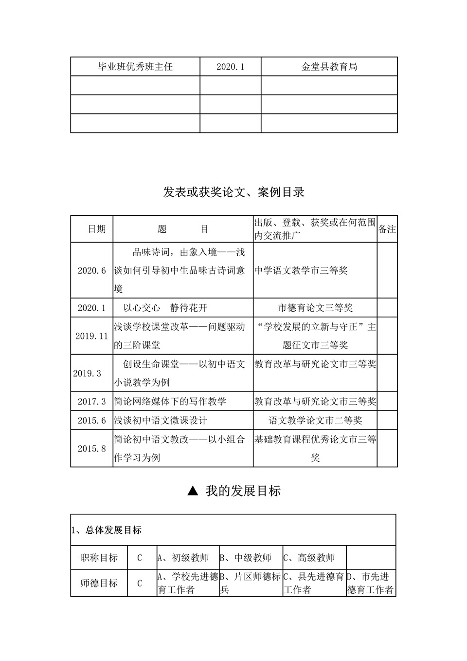
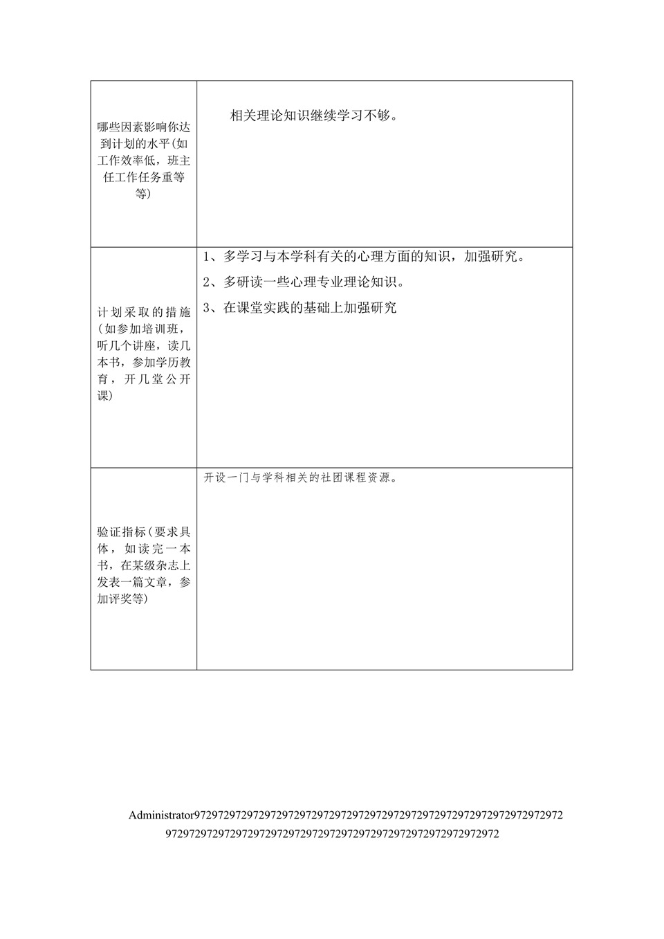
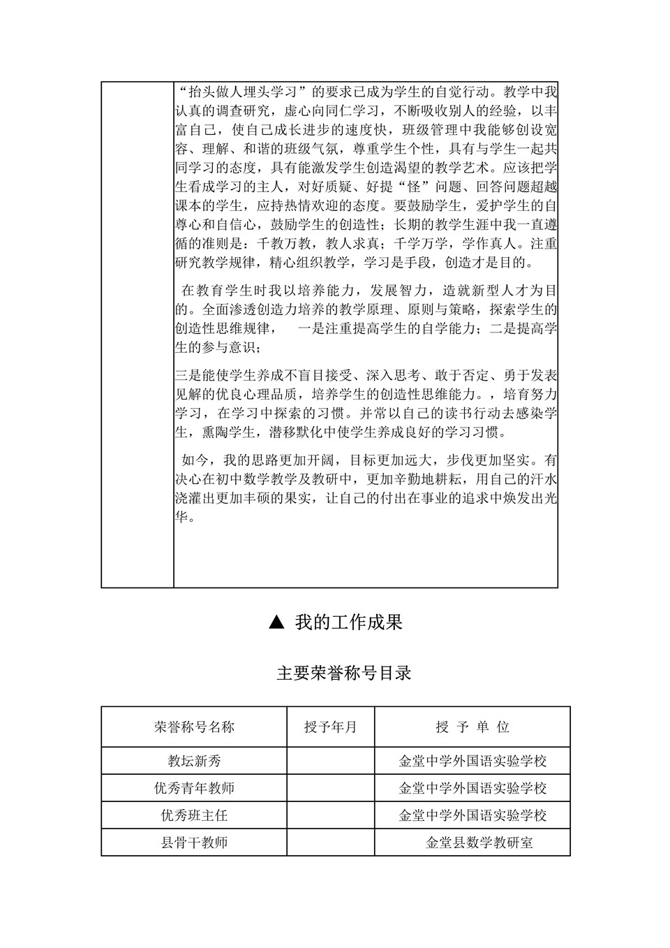
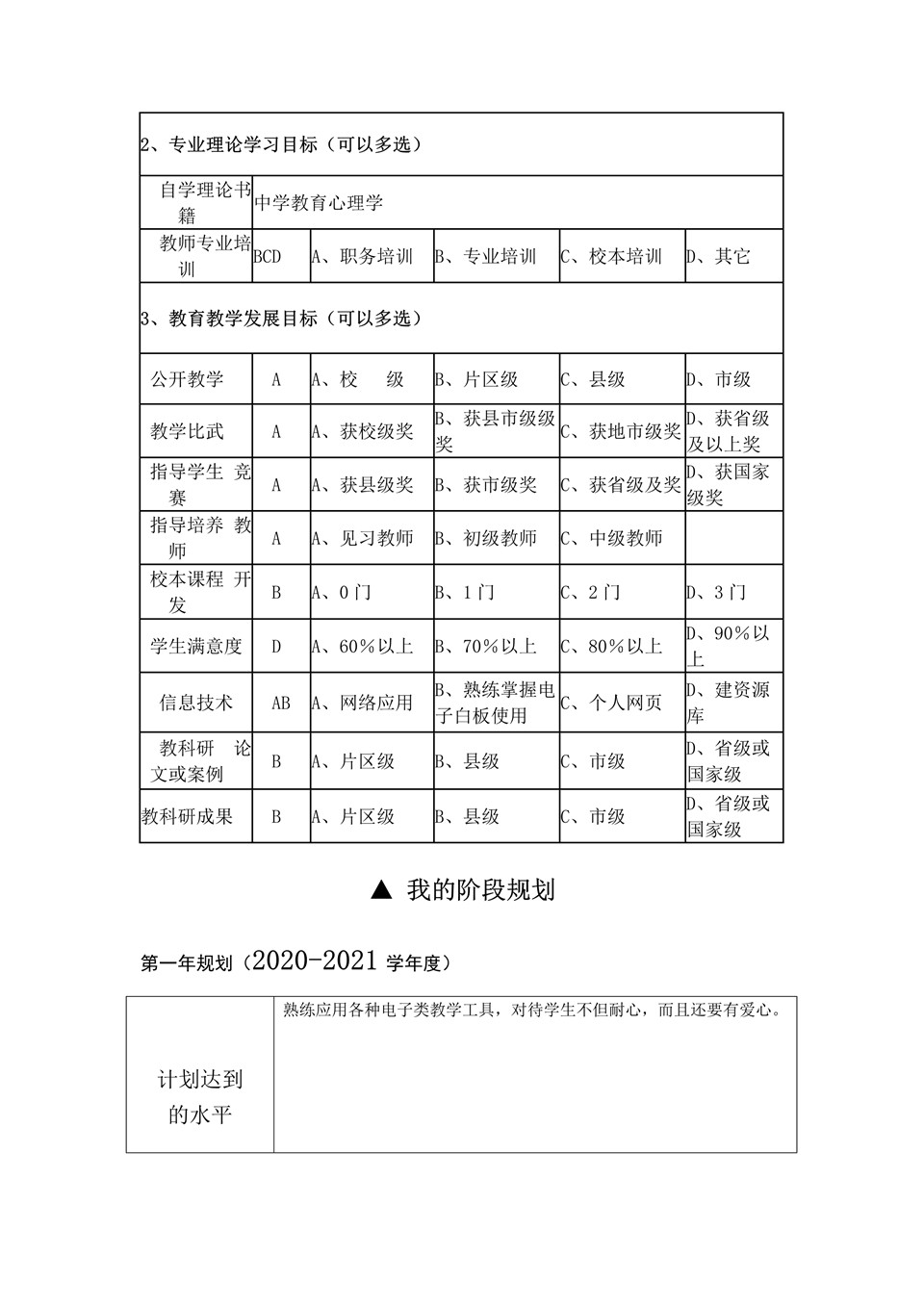
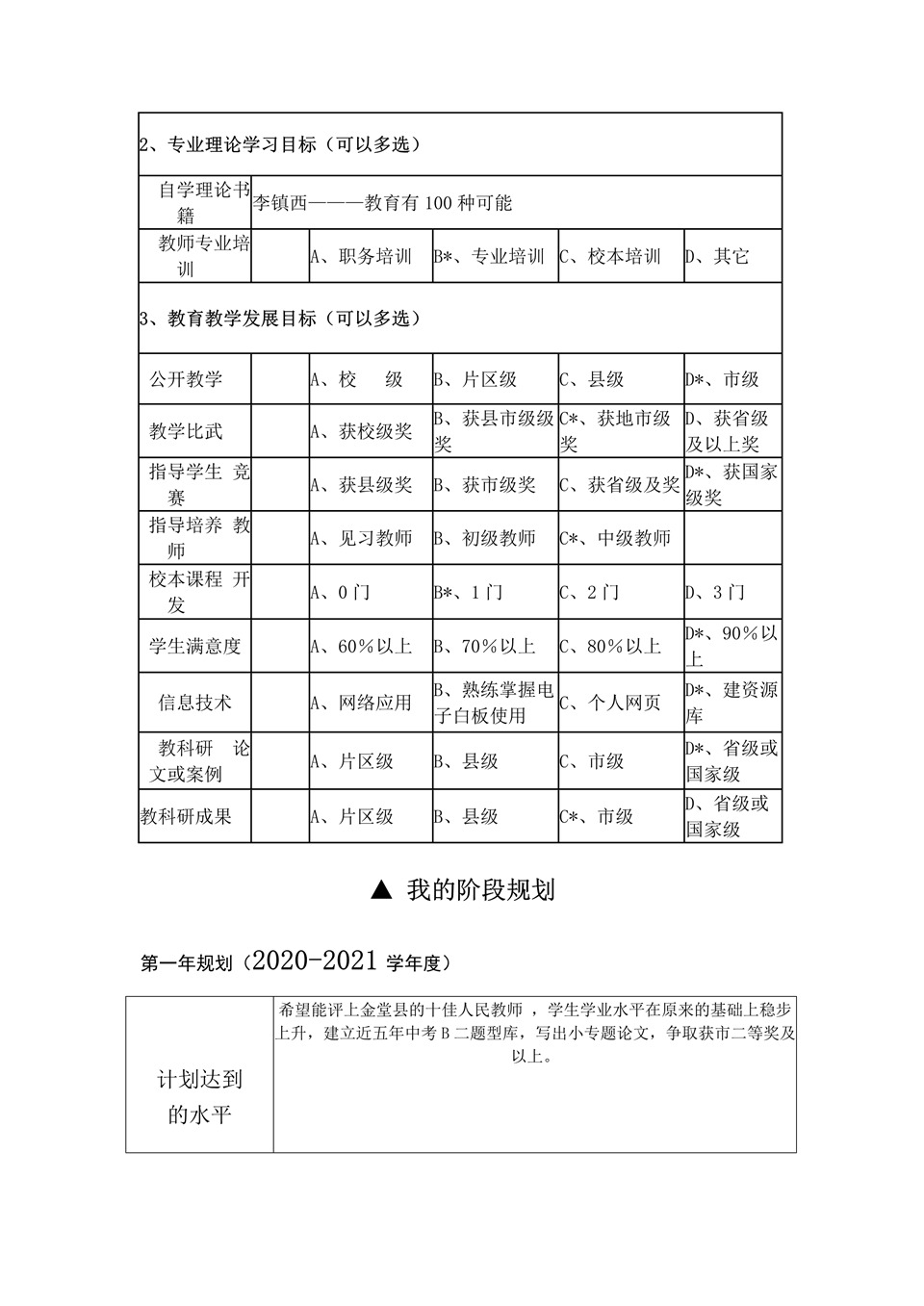
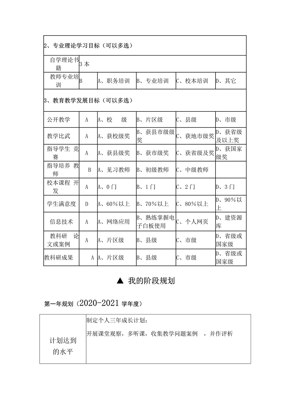
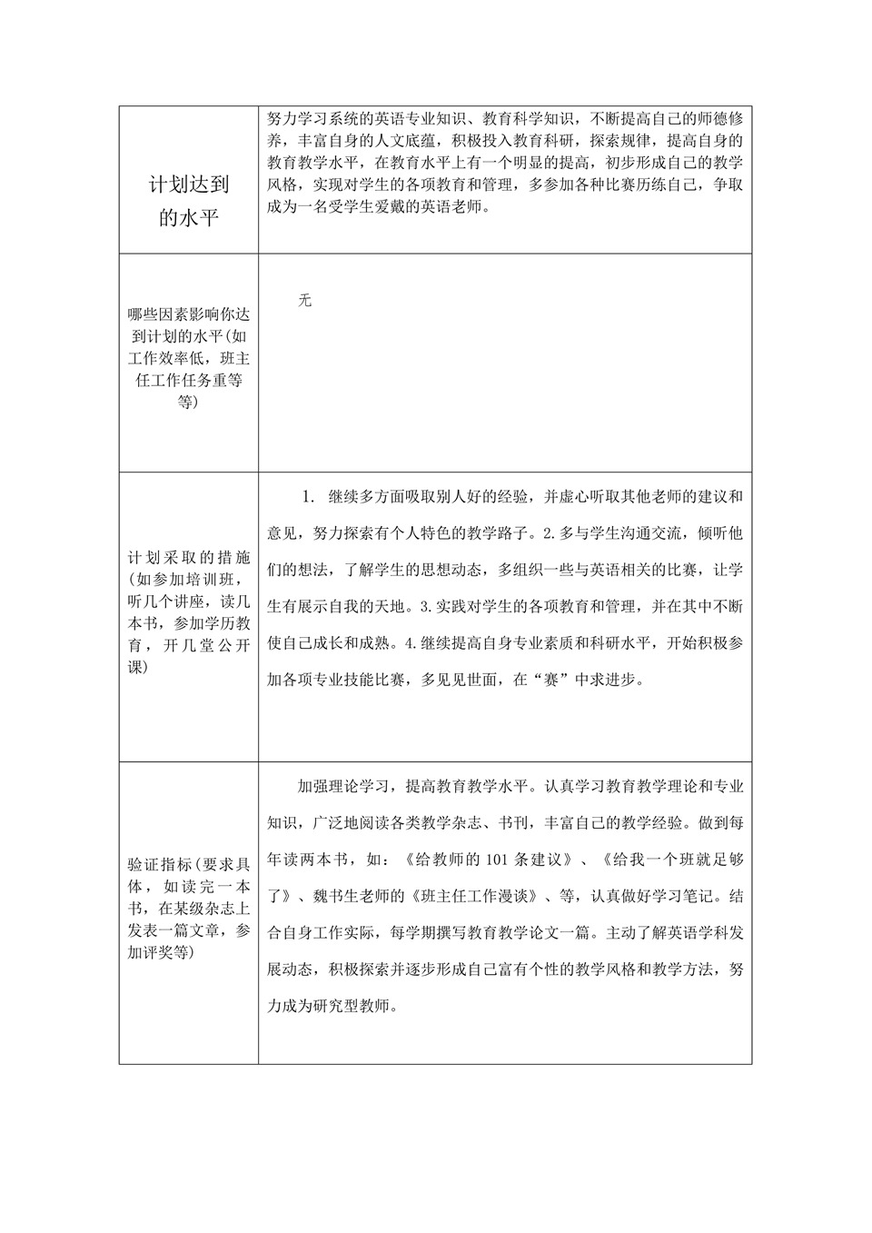
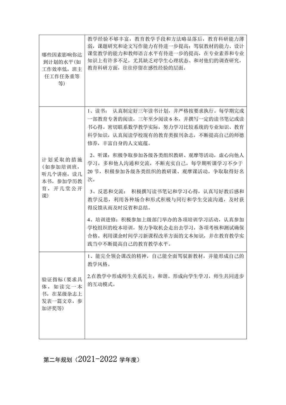
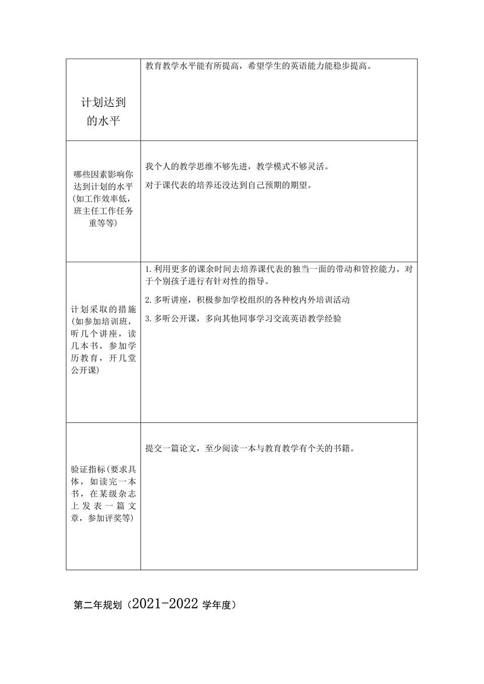
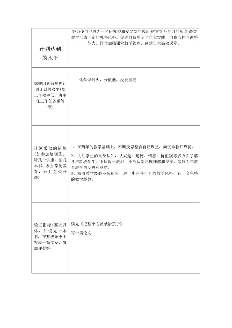
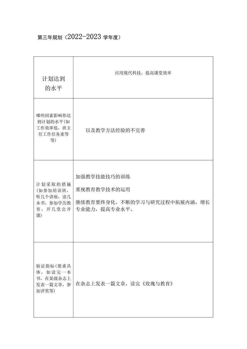
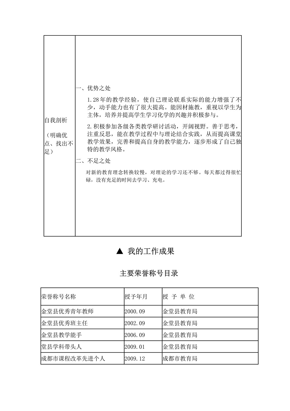
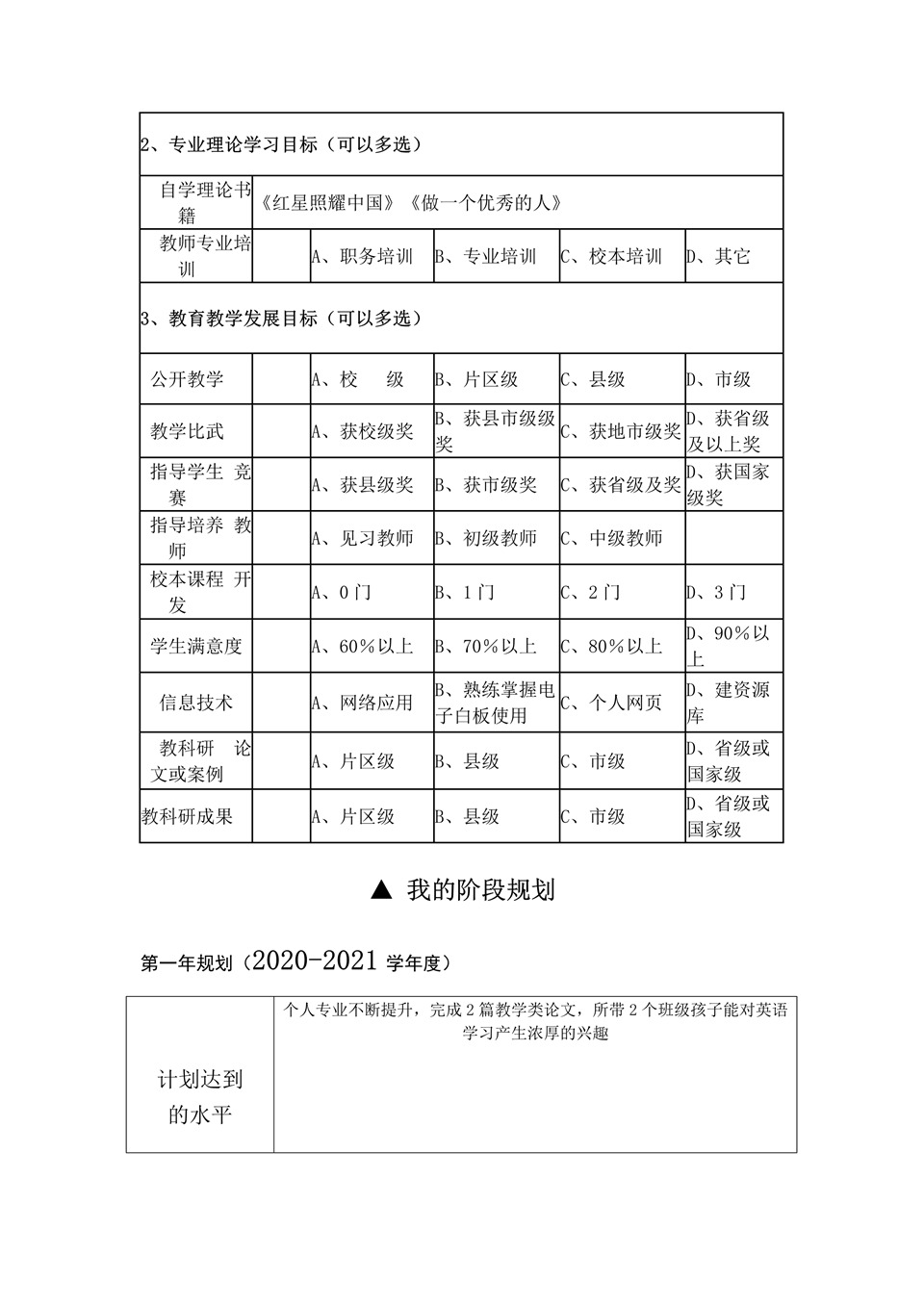
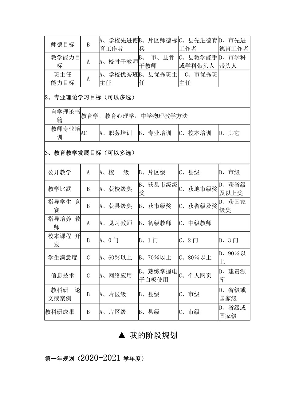
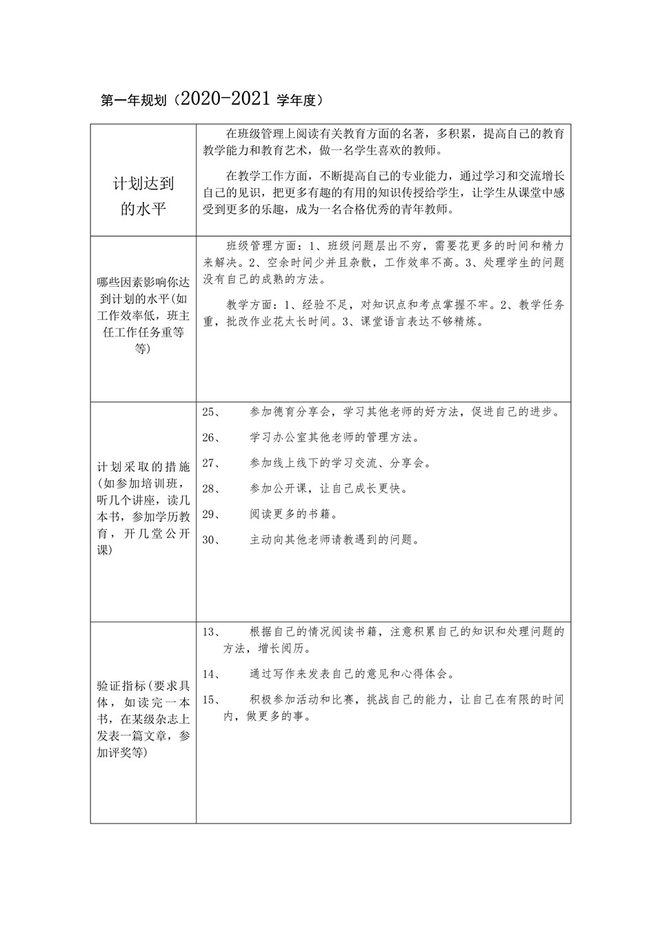
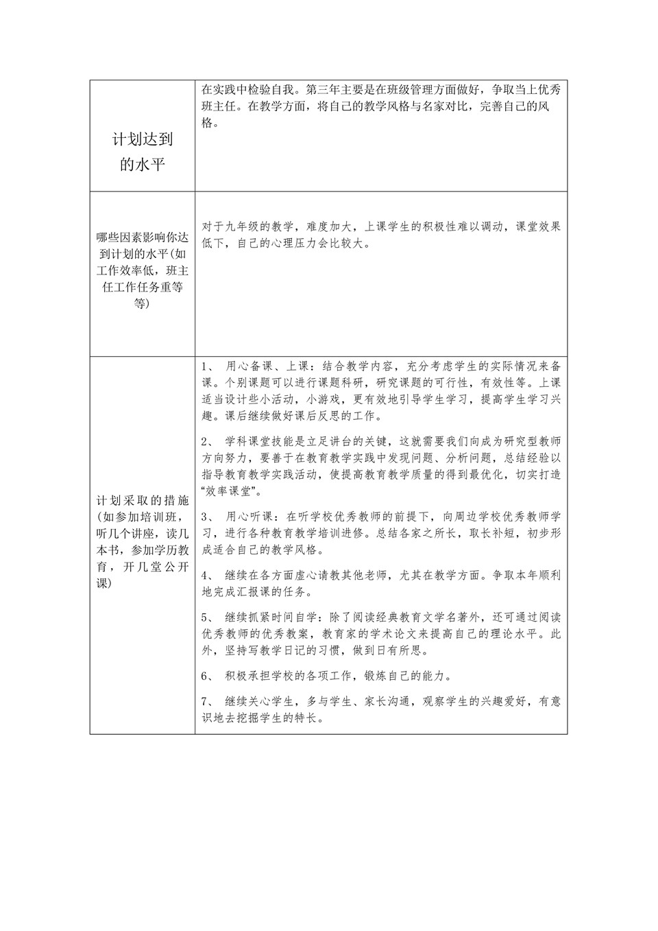
金堂中学外国语实验学校教师个人专业发展三年规划表(2020-2023)
发表时间:2020-9-1 17:31:30 来源:金堂中学外国语实验学校 编辑:办公室
来源:金堂中学外国语实验学校 编辑:办公室